相关文章推荐
重感情的桔子  ·  realsense sdk 2.0 ...·  2 年前    · 
【最全】山东专升本各院校自荐考试科目及合格标准一览!

【最全】山东专升本各院校自荐考试科目及合格标准一览!

2 年前

最近总有同学来询问自荐考试方面的问题:

“我自荐想报考XX学校XX专业,今年自荐考试需要考哪两门学科?”

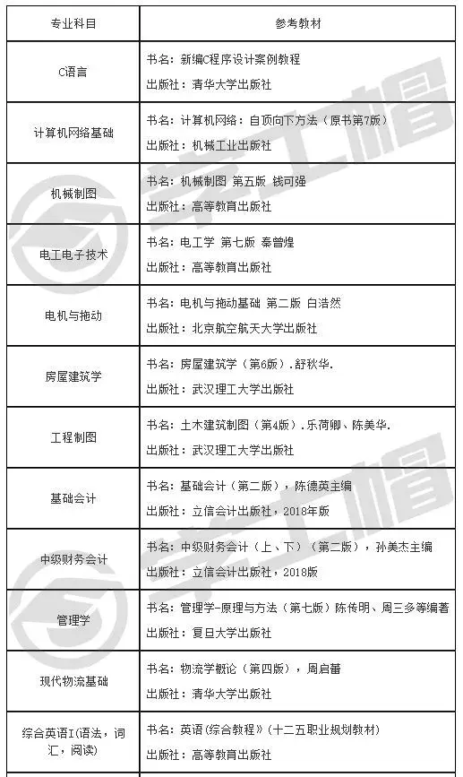
“需要看什么参考教材?”

”自荐考试难不难如何才能顺利通过?“

…………

小学士先给大家普及一下为什么要自荐考试:

在大三下学期各专科院校会公布校荐生名单,拿不到校荐生名额的同学要想报考山东专升本考试,就要先通过想报考院校的自荐生考试。

针对以上问题小学士为大家整理了,2021年山东专升本所有本科院校的自荐考试科目、官网上公布的参考教材、各院校的自荐合格标准。(共计44所本科院校 建议收藏保存)

同学们可以作为参考,相信一定可以帮你解决自荐方面的疑问,下面我们一起来看看吧~


山东专升本各院校自荐考试 (专业能力综合测试)

01

临沂大学 自荐考试科目

合格标准:

各招生专业科目1和科目2成绩均需达到60分及以上


02

山东交通学院 自荐考试科目

合格标准:

分专业划定合格线为实考人数的40%


03

山东中医药大学 自荐考试科目

合格标准:

测试各科目成绩均为60分(含)以上


04

山东管理学院 自荐考试科目

合格标准:

分专业划定合格线原则不超过实考人数的50%


05

济宁学院 自荐考试科目

合格标准:

以同专业总成绩排名前10%的平均分的60%划定合格线


06

潍坊学院 自荐考试科目

合格标准:

以同专业总成绩排名前10%的平均分的60%划定合格线


07

滨州学院 自荐考试科目

合格标准:

专升本自荐测试单科成绩达60分者,结论为合格


08

泰山学院 自荐考试科目

合格标准:

音乐学(师范类)专业合格标准为声乐、钢琴成绩均不低于60分。普通类专业以同专业总成绩排名前10%的平均分的60%划定合格线


09

菏泽学院 自荐考试科目

合格标准:

以同专业总成绩排名前10%(如有小数,则采取进一法)的平均分的60%划定合格线


10

德州学院 自荐考试科目

合格标准:

分专业划定合格线原则以同专业实考考生总成绩排名前10%的平均分的60%划定合格线


11

枣庄学院 自荐考试科目

合格标准:

专业科目1和专业科目2总成绩达到120分及以上


12

济宁医学院 自荐考试科目

合格标准:

各招生专业分值均为100分,成绩达60分及以上即为合格,否则为不合格


13

山东第一医科大学 自荐考试科目

合格标准:

专业科目 1、 2 合并满分为 100 分,测试成绩大于或等于 60 分者测试结果 为“合格”,否则为“不合格”


14

山东青年政治学院 自荐考试科目

合格标准:

分专业划定合格线原则不超过实考人数的60%,测试结果分“合格”和“不合格”。若实考人数的60%不是整数,则按照向上取整原则;若合格线上有同分考生,则一并评定为“合格”


15

青岛理工大学 自荐考试科目

合格标准:

普通专业测试满分100分,环境设计专业素描、创作设计满分各100分。专业综合能力测试合格标准为普通专业成绩不低于60分,环境设计专业单科成绩不低于60分


16

齐鲁师范学院 自荐考试科目

合格标准:

分专业划定合格线原则不超过实考人数的50%


17

青岛科技大学 自荐考试科目

合格标准:

报考普通文理专业考生两科成绩均在60分(含)以上为考试合格,艺术类专业考生成绩在60分(含)以上为考试合格


18

山东女子学院 自荐考试科目

合格标准:

分专业划定合格线,原则不超过实考人数的50%


19

山东农业工程学院 自荐考试科目

合格标准:

该专业测试科目1和科目2成绩均≥60分(所有测试科目满分均为100分)


20

山东石油化工学院 自荐考试科目

(原中国石油大学胜利学院)

合格标准:

各专业合格线划定原则不超过实考人数的50%


21

山东英才学院 自荐考试科目

合格标准:

根据相关专业本科阶段学习需要确定专业综合能力测试,分专业划定合格线,测试结果分为“合格”和“不合格”


22

山东现代学院 自荐考试科目

合格标准:

考核结束后公布合格标准。(2021年专升本自荐生专业综合能力测试各专业测试合格线为60分)


23

山东财经大学东方学院 自荐考试科目

合格标准:

成绩60分以上为“合格”,60分以下为“不合格”


24

山东财经大学燕山学院 自荐考试科目

参考教材:

合格标准:

学校根据相关专业本科阶段学习需要确定专业综合能力测试合格标准,测试结果分“合格”和“不合格”


25

济南大学泉城学院 自荐考试科目

合格标准:

根据相关专业本科阶段学习需要,确定线上测试结果为“合格”和“不合格”


26

青岛城市学院 自荐考试科目

(原青岛理工大学琴岛学院)

参考教材:

合格标准:

考生测试分数在本专业实考人数排名前70%或两门考试科目总分数达到120分及以上的为“合格”


27

青岛农业大学海都学院 自荐考试科目

参考教材:

合格标准:

满分150分,测试总成绩达到80分及以上,测试结果为合格


28

聊城大学东昌学院 自荐考试科目

参考教材:

合格标准:

所有测试科目的单科成绩均达到60分及以上者,结论为合格,否则为不合格


29

泰山科技学院 自荐考试科目

(原山东科技大学泰山科技学院)

合格标准:

根据山东省教育厅相关文件要求,我校各招生专业综合能力测试成绩达到及格线,即2门考试科目的总成绩不低于120分(满分为200分),测试结果为“合格”


30

潍坊理工学院 自荐考试科目

合格标准:

成绩公示时直接公布合格名单,2021年学院官网未出现合格标准


31

齐鲁理工学院 自荐考试科目

合格标准:

英语专业划定合格线为双科成绩之和达到120分(含);其它专业划定合格线为实考人数的前60%(含),测试结果分“合格”和“不合格”,如果合格线上有同分考生,则一并算作合格


32

烟台理工学院 自荐考试科目

(原烟台大学文经学院)

参考教材:

合格标准:

所有考试科目单科成绩需达到60分以上(含60分)为合格


33

山东协和学院 自荐考试科目

合格标准:

满分200分,测试总成绩达到120分及以上,测试结果为“合格”


34

青岛滨海学院 自荐考试科目

合格标准:

条件1:专业综合能力测试成绩达到及格线。非艺术类专业2门考试科目的总成绩不低于120分(满分为200分);艺术类专业的专业技能测试成绩不低于60分(满分为100分)。

条件2:专业综合能力测试成绩由高到低排名,录取比例为报考人数的50%。

考生满足条件1和条件2中任一个即为合格。


35

青岛黄海学院 自荐考试科目

合格标准:

测试总成绩达到120分或实考人数的前50%,测试结果分“合格”和“不合格”,考生满足其中一项即为合格


36

青岛恒星科技学院 自荐考试科目

合格标准:

各专业综合能力测试的各科考试科目,每科100分,总分200分。本次测试合格标准为:各专业课程总分不低于120分


37

潍坊科技学院 自荐考试科目

合格标准:

根据相关专业本科阶段学习需要确定专业综合能力测试合格标准,分专业划定合格线。(2021年专升本自荐考生专业综合能力测试成绩合格线划定为40分(含))


38

山东华宇工学院 自荐考试科目

合格标准:

自荐考试结束后发布合格名单的同时公布合格标准


39

烟台南山学院 自荐考试科目

合格标准:

自荐考试结束后公布合格标准。(2021年专业综合能力测试合格标准为:实考人数的前60%(含))


40

青岛工学院 自荐考试科目

合格标准:

成绩公示时直接公布合格名单,2021年学院官网未出现合格标准


41

齐鲁医药学院 自荐考试科目

合格标准:

根据相关专业本科阶段学习需要确定专业综合能力测试合格标准,测试结果分“合格”和“不合格”


42

山东外事职业大学 自荐考试科目

合格标准:

测试结果分“合格”和“不合格”


43

山东外国语职业技术大学 自荐考试科目

参考教材:

合格标准:

根据相关专业本科阶段学习需要确定专业综合能力测试合格标准


44

山东工程职业技术大学 自荐考试科目

合格标准:

测试结果分“合格”和“不合格”

(上图内容均摘自各院校官网 排名不分先后)


以上是2021年所有本科院校自荐的相关内容,预计明年自荐考试科目与2021年相差不大。因此以上内容可做参考提前进行准备,在以上44所本科院校中:二本院校20所、三本院校21所、职业技术大学3所。

其实自荐考试相对于高校推荐来讲存在一定的劣势,二本院校的自荐考试时间大部分在同一天,这也就意味着供你选择的好学校很少,并且自荐需要你对自身的定位极度清晰。在自荐考试前就能够知道自己大概的水平,从而选择实力相当的自荐院校,如果不清楚自身学习状况很可能导致最后专升本成绩过高,而拿到合格的自荐院校录取分数线低,最终拿着高分去了低分的院校,这样就很得不偿失了。

要想最大程度的避免以上情况的发生,复习的每一个阶段都要进行自我检测。山东全程班就拥有相应的模考,同学们可以很好的检测自己当前的水平,如果需要试听课程欢迎私聊小学士哦~

发布于 2021-08-02 12:40