相关文章推荐
谈吐大方的消炎药  ·  SecurityContextImpl ...·  1 年前    · 
活泼的草稿本  ·  Java 实现对mongodb and ...·  1 年前    · 
重感情的番茄  ·  【Bug】Failed to write ...·  1 年前    · 
刀枪不入的生姜  ·  dm script - add / ...·  2 年前    · 
高大的椰子  ·  axios安装 ...·  2 年前    · 

电子热设计学习笔记(三)——Icepak仿真

0. 前言

对电子热设计理论、散热方式和仿真软件的学习,主要是为了解决工业机器人的机械臂关节电机、减速器等传动机构散热温度,前面已经学完了前两部分,本篇对电子热仿真软件的学习做记录。

1.热分析仿真软件

在业界咨询了一下,说是Flotherm用的更普遍一些,但是个人学习项目被规定使用Icepak进行仿真,所以后面的仿真学习都是基于Icepak的,但是相对来说,入门级更适合用Flotherm。

对于Icepak软件来说,比较适合求解板级、模块级、整机级、环境级的热仿真问题,软件内置了大量的电子产品模型、各种风扇及材料库,只需要简单调用就可以完成模型设计。本文学习内容参考自《Ansys Icepak及workbench结构热力学仿真分析 毛佳》和《Ansys Icepak电子散热基础教程》,参考电子书文件如下。

ANSYS ICEPAK电子散热基础教程_.pdf
100.8M
·
百度网盘
ANSYS ICEPAK及WORKBENCH结构热力学仿真分析 (毛佳).pdf
99.4M
·
百度网盘

2.Icepak热仿真流程

2.1 仿真流程

Icepak热仿真主要有建立热模型、对模型网格划分、求解计算和后处理四个步骤。

2.2热仿真思路

2.3 仿真实例

(1)问题

模型结构如图,包含一个轴流风机、散热孔、5个发热器件、机箱外壳,模型属性如表所示,对该结构进行热分析。

(2)建模

首先新建项目,建立项目的方式有两种,对于简单设计可以直接打开Icepak软件,点击“New”

设定工作目录和项目名称

另一种是在Workbench中新建,用于多场耦合计算的,双击“Setup”进入Icepak界面

进来后大致了解一下界面

其中,常用工具按钮的含义如下图

开始建模,首先创建机箱

新建风扇

设置散热孔

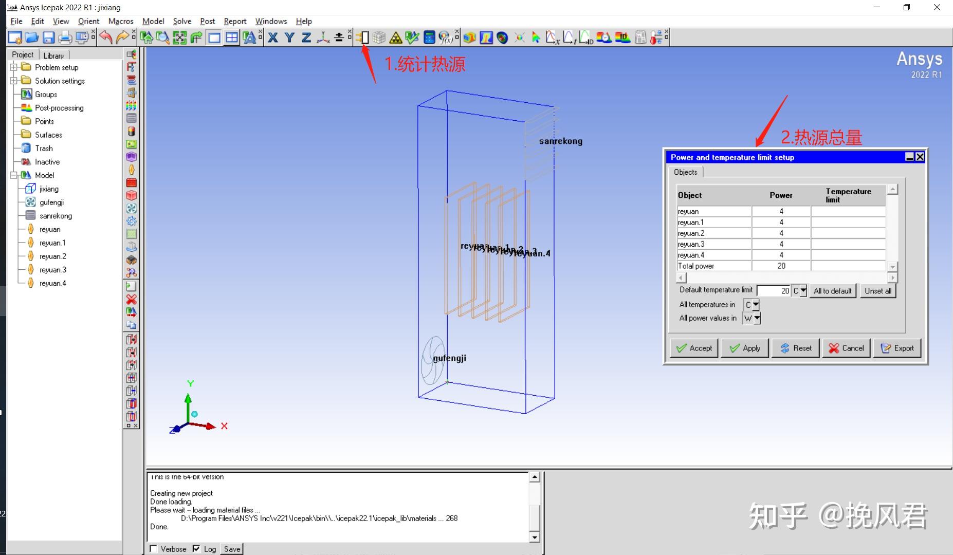
创建热源

复制热源

最后,建立好的模型如图

(3)网格处理

显示网格

(4)求解处理

首先修改solution setting中的仿真步长(本例默认参数即可),然后设置基本参数,关闭辐射散热。

设置温度监控点

求解计算

计算过程中,Icepak自动跳出Fluent求解器、残差窗口、温度监控点窗口

(5)后处理显示

查看截面温度云图

还可查看热源温度分布、失重粒子轨迹分布等,在object face后处理中设置

编辑于 2022-10-29 09:49

文章被以下专栏收录