零基础入门!MS计算培训汇总:建模,DFT/分子动力学,吸附、催化、电池材料、半导体、固/液态电解质,反应/迁移能垒等!

零基础入门!MS计算培训汇总:建模,DFT/分子动力学,吸附、催化、电池材料、半导体、固/液态电解质,反应/迁移能垒等!

Materials Studio作为横跨多个尺度的集成式材料计算模拟平台,在二次电池中的正负极材料/电解液、电催化/光催化/热催化、半导体材料领域领域都具有天然的优势。

其多个计算引擎模块恰能同时满足材料分子水平设计的DFT与(基于力场的)分子动力学两类方法的要求。除此之外,MS强大的建模功能和可视化界面对初学者极其友好,使初学者即便对于复杂计算也能够手到擒来,并且免去了与Linux系统打交道的麻烦。

为了让科研党尽快上手MS并发表高档次文章,华算科技杨站长(IP: MS杨站长,微信公众号/视频号,B站)原创设计并经过多次迭代优化,推出了MS系列课程。、

结合案例深入浅出,带大家从入门到进阶,手把手带你扎扎实实、快速入门DFT理论计算!

报名方式: 识别下方二维码报名,或者联系手机:18126387652。

扫描二维码,立即报名

电话: 18126387652

往期学员的计算相关论文陆续发表在 Angew.、JACS、Nature子刊、AFM 等期刊,他们已快人一步,你还在等什么? 以下为学员发表文章成果展示:

涉及内容包括:

建模(体块、表面、吸附、二维材料、异质结构、团簇、纳米管、有机分子、聚合物、晶体学理论)


DFT计算与分析(DFT理论、参数设置、能带、分波态密度PDOS、轨道分析、差分电荷密度、表面能、吸附能、电荷、布居分析)

催化(CO2RR/OER/HER自由能台阶图、火山理论、d带中心、过渡态搜索/确认/优化/频率验证、吸附与活化、COHP、掺杂改性、带隙/带边位置调整、光生载流子分离、异质结构能带电位匹配、层间差分电荷密度)

电池(正极/负极材料、电解液、分子动力学、充电/放电脱嵌锂电位变化曲线、离子容量、扩散路径与能垒、AIMD、固态电解质、离子迁移孔道、锂硫电池、溶剂化配位结构、配位数、溶剂化能、MSD、键长键角分布与演化、HOMO/LUMO、福井函数)

半导体材料(钙钛矿太阳能电池、光吸收、介电函数、介电常数、有效质量、载流子迁移率、金属半导体异质结构、Janus异质结构、内建电场、整流效应、气敏半导体)

讲师介绍


杨老师: 华算科技全职技术资深专家,拥有十年以上Materials Studio软件使用经验。曾就职于德国马克思普朗克研究所,日本WPI研究所,并曾在芬兰阿尔托大学进行长期访问,作为PI主持欧盟与日本科研项目各2项,日本高校科研项目2项。主要从事固态相变的第一性原理研究、电化学固液界面的AIMD研究与超分子化学中的分子动力学模拟。

课程详情


MaterialsStudio零基础培训

建模+计算双剑合璧!

专为零基础学员设计,采用CASTEP/DMol

3
模块授课,沿着理论讲解、模型搭建、性质计算、结果分析层层递进。

全面覆盖从三维晶体到二维表面(包括吸附、催化反应中的中间态结构)、二维材料、异质结构、固液界面,再到一维纳米管与零维团簇,从分子到聚合物,再到复杂COF结构与超分子的构建。既包含纯相,又涵盖缺陷/掺杂模型与吸附构型。

MaterialsStudio光/电/热催化培训

光/电/热/催化一网打尽


基于Materials Studio计算平台CASTEP,DMol

3
模块设计,直击催化科研热点,包括了催化理论、建模、热力学、动力学、吸附性质分析等内容。包括学员们非常关心的CO2RR/OER/HER自由能台阶图、火山理论、d带中心、过渡态搜索/确认/优化/频率验证、吸附与活化、COHP、掺杂改性、带隙/带边位置调整、光生载流子分离、异质结构能带电位匹配、层间差分电荷密度等科研热点。


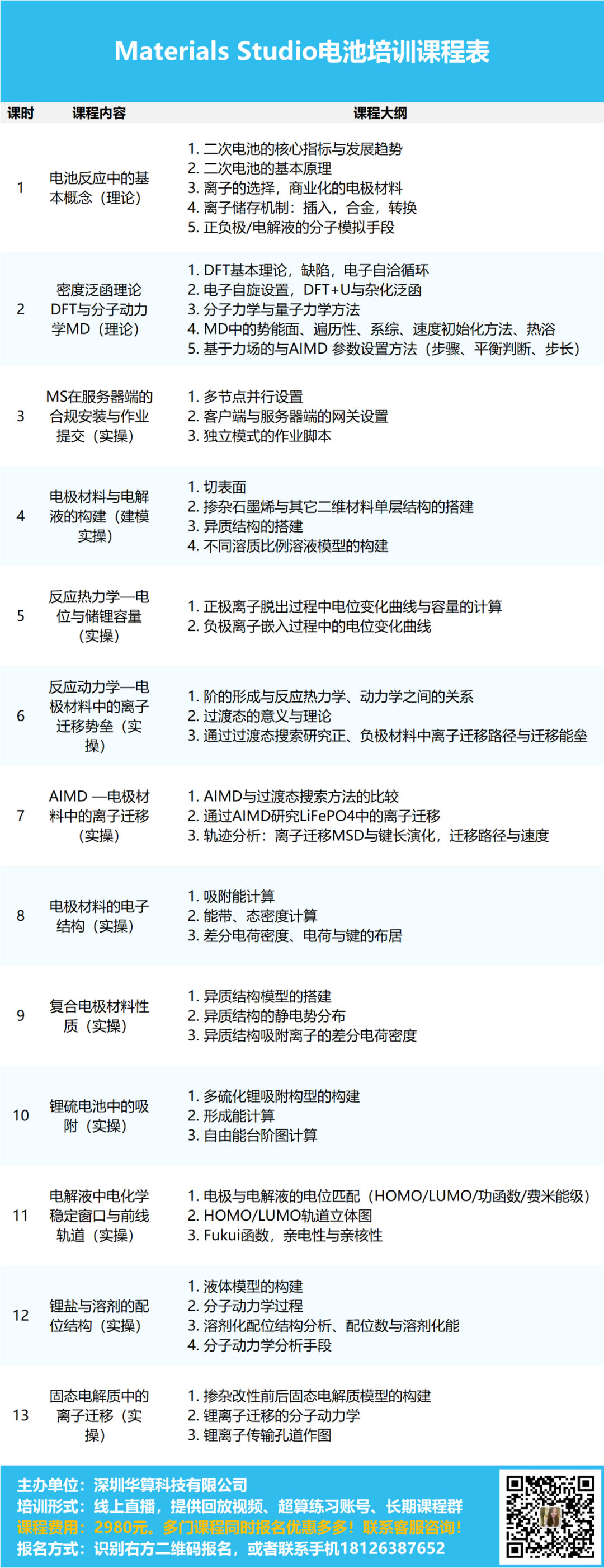
MaterialsStudio电池专题培训

正负极材料+电解液设计!


DFT+MD,量子力学+分子力学手段结合。

正负极材料:电位、容量、离子扩散,过渡态+AIMD,锂硫电池中的吸附;

电解液:溶剂分子HOMO/LUMO,离子的溶剂化配位结构,固态电解质中的锂离子通道。

MaterialsStudio半导体培训

钙钛矿+迁移率+Janus异质结


课程主要涵盖钙钛矿太阳能电池、光吸收、介电函数、介电常数、有效质量、载流子迁移率、金属半导体异质结构、Janus异质结构、内建电场、整流效应、气敏半导体等

报名方式


主办单位: 深圳华算科技有限公司( 拥有 VASP、Materials Studio、Gaussian、LAMMPS 商业版权

课程时间:咨询华算科技-妮妮

培训形式: 线上直播,提供回放视频,课程群永不解散,随时提问,及时解答。

课程费用: 咨询华算科技-妮妮,提供增值税普通发票及邀请函。

老客户享立减优惠,详情可咨询课程客服。

报名方式: 识别下方二维码报名,或者联系手机:18126387652。

扫描二维码,立即报名

电话: 18126387652

发布于 2023-03-25 08:46 ・IP 属地北京