相关文章推荐
气宇轩昂的便当  ·  bash - Get memory ...·  2 年前    · 
酷酷的足球  ·  python - Unable to ...·  2 年前    · 
冷静的山羊  ·  node.js - 未捕获的 ...·  2 年前    · 
首发于 企业管理

麦肯锡顾问的十大底层逻辑(深度学习好文)

以下文章来源于猫爷战略,作者猫爷先生

虽然没真正在顶级管理咨询公司麦肯锡里工作过,但由于我打交道的人大多都有些咨询背景——如,大老板是前 麦肯锡合伙人 ,有个同事是 美国麦肯锡工作2年多 ——慢慢地,我也从他们身上学到了很多。

麦肯锡的人一般自带光环。因为能在麦肯锡工作的人,大多都是世界名校的高材生,或某企业高管等等。他们给人留下的印象就是特别聪明,仿佛什么难题到了他们手上都可以迎刃而解。

聪明,也是我对他们的印象。

但这种“聪明”,更多是因为他们比普通人更熟练地运用几种高价值的「思维方式」 。经过长期的咨询训练,分析框架已经成为他们的一种大脑本能。

其实,这些思维方式一点也不神秘,不管是不是做数据分析,都很实用也很容易理解。

下面给大家一一介绍:

第一种

分类思维

在市场营销中,有一个非常重要的概念,叫Customer segmentation(顾客分层)。这其实就是分类思想。

由于年龄、收入与性别等因素的不同,人与人之间存在着不一样的生理需求与心理需求。而需求不一样的消费者组成了不同的细分市场。针对不同的细分市场,产品会有不同的定位。

所以,分类是精准营销的前提。

同时,分类思想对于个人管理也很有用。

大家应该都有读过《高效能人士的七个习惯》这本书(推荐读读)

其中有一个核心概念,叫作“人生角色” 。指的是,每个人每时每刻在扮演着多个人生角色,如儿子、父亲、朋友、丈夫、社团领袖、企业高管等等。

为了成为尽职尽责的人, 在制定周计划时就需要考虑每个角色的任务,缺一不可 。唯有如此,在生活与工作之间才能取得平衡。

由此可见, 分类思想能把复杂混乱的事情梳理出脉络,并逐个击破

第二种 矩阵思维

矩阵思维是分类思维的一个延伸。

学过统计学的都知道,数据类型能分成两种:Categorical variables与quantitative variables。后者有一个特点,能够被量化。

当你发现存在两个可量化的关键维度时,不妨分别设成X轴与Y轴。

作为集团战略部门,每天面对的任务有很多,但哪个才是值得我们花时间去解决的呢?这个问题就显得非常迫在眉睫了。但是不怕,因为有矩阵思维。

首先,我们对每个项目的“可行性”与“商业价值”进行一次评分。然后,把这两个维度分别设为X轴和Y轴。最好,所有项目就会自动地分布在了四个象限之中。

显而易见,你的重点就应该放在第一象限的项目中,尤其是颜色最深的右上方的那个项目,因为它的可行性最高,同时商业价值最大。

除了个人管理,还可以用来做市场分析。其中,最著名的莫过于 波士顿管理咨询的产品矩阵模型了(BCG matrix)

这不就是一个矩阵思维的体现吗,道理一毛一样的

所以,当你发现 存在两个可量化的关键指标时,就可以试试做成一个矩阵 ,说不定你会有意外新发现哦。

第三种 漏斗思维

最近,国内很流行一个来自硅谷的名词,叫“ 增长黑客 ”。这群人混迹各大互联网公司,是一个由来自产品、技术、设计等不同部门的人所组成的神秘兮兮的战略部门。

有一本书把增长黑客讲得很透彻,推荐大家读读的。

他们的主要任务,就是帮助公司业绩成倍地增长。在一些公司里,增长黑客是直接汇报给CEO的。可见他们的价值是非常巨大的。

但他们是怎么去实现这个高价值的呢?没错,核心还是这个漏斗思维。

增长黑客那本书中非常核心的一个概念,叫 AARRR模型 。其实就是一个漏斗模型。

漏斗的每一层,都有一定的容量。漏斗越往下,容量越小。而层与层之间的比例,就是传说中的转化率。到了最底层,就是收入。

所以,要提高最终的收入,原理很简单,就是把每一层的 容量 都扩大,或者,把下钻的 转化率 给提高。作为增长黑客的你,首先要学会去用数据去判断,哪个地方的容量太小,或转化率太低,然后再去制定方案进行针对性提高。

第四种

相关思维

几年前,“大数据”一下子火了。这要归功于一本无比畅销的通俗读物 《大数据时代》

书中提出了几个(当时)挺新颖的观点。其中有一个说 大数据关注的不是因果关系,而是相关关系

这个表述虽然不准确,但至少反映了相关性是很重要的,尤其在数据种类与数理都非常丰富的情况下。

我们在媒体里常常看到这样的报道,“百分之多少的人会更倾向于做某件事”。举个例子,有专家发现,在经济低迷的时候,89%的女性更倾向于买口红。

结合数据的相关思维,够帮助我们找出事物之间 隐性关系

虽然事物有千千万万,但事物之间的相关关系常见的也不外乎这四种:

(a) 正相关 :X数量越多,Y数量越多

(b) 负相关 :X数量越多,Y数量越少

(c) 不相关 :X数量与Y数量无关

(d) 非线性相关 :某一范围内,X数量越多,Y数量越多;超过某一个拐点后,X数量越多,Y数量越少。

相关思维简单易懂,在商业中的用处很广泛。

打比方,现在你是你们公司的市场部经理,为了提高明年的销售业绩,你最近进行一次分析,哪个媒体广告需要减少投资,哪个媒体广告需要增加投资?

关于 预算分配的问题 ,永远都让市场部头的人头疼。这种决策在过去是(现在很多时候也是)老板们拍脑袋想出来的。那有没有更加科学一点的办法呢?

试试用相关思维来翻译这个问题,那就是: 销售额与哪个媒体广告的投放量存在正相关呢?

这个问题一下子就具体很多了,因为X与Y都是可以被很好量化的指标。只需要把过去几个月甚至几年的数据拉出来,Excel一算就可以知道了。

假设将横坐标的看作是产品销量(口红、粉底液、气垫、防晒霜等等),纵坐标看成是媒体投放渠道金额(微信、微博、爱奇艺、杂志等等)。那么,它们的两两之间的相关系数就会形成一张系数表。

蓝色表示两者相关关系比较强,红色表示比较弱。那么, 哪个产品更应该加大哪个投放渠道的投放量就一目了然 了。

当然,这只是一个打比方。一个严谨的投资决策肯定不能仅靠看一个维度或一张表就能解决的。但它给出了一个很不错的视角。

当你手头上拥有很多数据时,不妨来一次这样的数据探索(Data exploresure),说不定会有什么新奇发现哦。

第五种

决策树思维

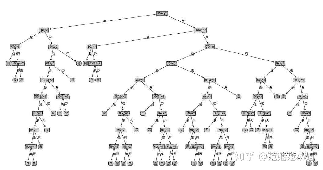
决策树(Decision tree) ,相信这个概念对于所有学过机器学习的人都并不陌生,因为这是一种入门级的算法。几乎每个初学者第一个接触的 机器学习算法 都是决策树。

它很实用,也特别好理解,因为它跟人的思维过程很像。

它既可以当做一个 体系化的分类思维 ,也可以当做一个 流程图 甚至是一个 检查清单 来使用。但不管你怎么用,决策树的框架都是不变的。

从顶端一点开始,它一层一层往下展开。每一层都有若干个支点,而每个支点会分解成多条支线。就像下图一样。

那它究竟怎么用呢?让我来举个简单的例子

假如有一天,你去参加非诚勿扰的相亲大会,由于你读过猫爷这篇文章,所以你打算在相亲节目中使用决策树。

你的决策树长这样:

如果对方年龄太大,你立马可以排除;在年龄合适的人里,你再看他长得怎么样,颜值爆表、每天看着他的脸都可以不用吃饭的,那就别问下去了,马上就在一起。如果长得还行,那就继续看看他的收入,以此类推。

由于决策树越接近顶端的因素,重要性越高。所以你对相亲对象的要求,按重要性来排序就是年龄>颜值>收入>性格。当然,这只是一个半开玩笑的举例,以便你理解。

决策树在商业环境中的用途也是相关广泛的。我随便给你举几个例子:

如果你现在是银行的信用卡主管,你会给一个申请者多少信用卡额度呢?这本身就是一个决策树模型能解决的问题。你要做的,就是找出决策树中重要的支点与支线,譬如是否高学历、是否高收入、是否在500强、是否有负债、是否已婚、是否有房产等等。当一个申请者落在好的分支里,那就获得高额度;落在差的分支里,就得到低额度。

最近,我给集团做了一个精准媒体投放的建模项目,说白了就是这个思想。为了找出市场中高价值的潜在消费者,并对他们投放广告,我们用决策树等模型去提高媒体投放的转化率,效果相当理想,比传统投放的ROI要提高了好几倍。后来,这个建模项目由于获得了认可,于是拿到了明年上千万的投放预算。

第六种

闭环思维

闭环,不是指封闭,而是指 循环

在商业界,最著名的闭环应该当然是戴明环,又叫 PDCA循环。

PDCA循环的起源,要追溯到20世纪20年代,有一位叫沃特的统计学家所发明,由 戴明 所改良与普及的,最终演变成了 科学管理 的一个非常重要的工具,帮助企业或组织持续性地改进质量,被广泛应用于新产品开发、供应商管理、人力资源管理以及各种 项目管理 之中。

Do是最基础的 。哪怕一个从不动脑子的人,他也知道去做,就像富士康里的车间工人一样。

聪明一点的人,他就会做 Plan 。在行动之前,先分析目标是什么,用什么方式去实现最有效率,识别潜在的问题、障碍与风险等等。能做好这一步的人,已经超过了80%的朋友了。

还有没有更聪明的人呢?有,那就是会做 Check 的人。他们会去追踪与评估自己的行动是否已经达到了目标,有哪些差距,有哪些改进空间。他们有总结与反思的习惯。阶段性就会复盘一次,可能是每天,可能是每周,也可能是每个月,总结出成功的经验与失败的教训。如此勤奋思考的人,已经超过了95%的朋友。

那么,还有没有更加聪明的人呢?还真的有。那就是会做好 Action 的人。他们能够把经验教训都标准化成为下一次行动方案,让成功继续成功,让踩过的坑不再去踩。这就是最难的 知行合一

这个闭环思维为什么重要?因为 它指明了一条螺旋式上升的发展途径

这个思想理解并不难,但在生活与工作中用起来是不容易的。PDCA思想在日本十分受欢迎,研究也很多,推荐去看看这本日本人写的书:

第七种逻辑链思维

逻辑链,是一个大杀器。

(一)

在开始讲解这部分之前,容我(有点骄傲地)说几句题外话。

请问,有多少读者是有 出国留学 的打算呢?

你们应该知道,如果去国外的商学院读研究生或者MBA,那么一定会经历一场考试,它的名字叫 GMAT

GMAT很难,公认的难,全世界都觉得它很难。但说实话,我觉得它不难,至少 没想象中那么难

当说一下当时我备考的情景:从零基础开始,自学2个月,换库首日裸考出700分。

700分是什么概念呢? 700分,就是分水岭 。能考出700分的人,才有申请全球顶尖商学院的资格(GMAT的全球平均分是558分,考过700分,意味着你的成绩 打败了全世界90% 的考生,当然也包括了母语为英语的英美考生)

为什么我能够这么短时间内考出高分?完全不是因为英语水平有多好,恰好相反,我英语特别差,雅思只能勉强拿6.5。

那,因为什么呢?

说起来很简单,因为我在复习过程中有个重大发现——GMAT这门考试的本质就是逻辑。

逻辑,不仅仅是GMAT的本质,也是很多商业项目与社会现象的本质。唯有抓住了这条命脉,才容易 以最快的时间达到最好的效果

(二)

很遗憾的是,我们从小所接受的教育,其实 一直缺乏对逻辑链进行系统性训练

所以在讲逻辑链之前,先让我们回顾两个逻辑概念:归纳与演绎。因为并不是很多人都理解它们的意思。

下面举个生活场景来帮助你理解:

假设你看到猫爷在床上看书,在车站看书,甚至在厕所也在看书,那么你可能会得出结论:猫爷可能是一个爱看书的人,在哪里都会在看书。

如此这般, 从个别事件得出一个具有普遍性意义的结论,这过程叫归纳推理

再假设,你有天晚上打算跟猫爷去西餐厅约会,但已经听朋友说过了这人老爱迟到,所以你在约会前就开始猜测,这一次猫爷大概率也会迟到。

如此这般, 从原来的结论,推广到某个别事件的过程,叫作演绎推理

归纳与演绎,是两个互相联系的好朋友:归纳,特殊性是因,一般性是果;演绎,一般性是因,特殊性是果。

下面考考你:谁最擅长归纳推理呢?

答案就是整天忙碌在实验室里的科学家。他们通过一次又一次的控制变量的可重复试验,来归纳出一条又一条的普遍性规律。

再考考你:谁最精通演绎推理呢?

没错,就是大名鼎鼎的福尔摩斯私家侦探了。他能够经常通过许多蛛丝马迹来演绎反推出事情的来龙去脉。

(三)

下面要讲到的逻辑链,其实是演绎推理中的其中一种。

最简单的,或者说最经典的逻辑链,应该就是亚里士多德的三段论: 大前提—>小前提—>结论

用我自己的话来翻译,三段论可以变成更简洁的一种表达式:

这就是我理解中逻辑链的极简形态。 假设+因果

(四)

逻辑链有什么用处呢?我认为至少有三个:

第一,提高信息获取的质量

在朋友圈里的文章,除了新闻资讯类的不说,剩下大多数都是发表观点类的论述文,从房地产分析到国际局势判断,从社会热点到电影影评,内容方方面面。但本质上看,都逃不出逻辑链。

有逻辑链思维的读者,他一边阅读文章就会一边审慎地自问:

  • 这篇文章的 结论是什么? (果)
  • 作者是如何得出这个结论的,他 有哪些证据支持? (因)
  • 作者做出这个推理, 隐含了哪些必要的前提? (假设)

你很可能会发现一个事实,大多文章都只是一味地给出结论,并没有同时给出明确充分的理由或证据,或者假设是有错误的。粗心的读者可能就会囫囵吞枣地接受了这类文章中那些经不起推敲的结论。这就是 读死书的问题根源

第二,提高思考的深度

通常,你会觉得什么样的人说话特别有深度呢?

是不是那种,他一说话,你就会有种茅塞顿开的感慨,甚至忍不住发出“Aha”的惊叹。

他们是怎么做到这种说话境界的呢?答案非常简单,只是因为他们的 逻辑链很长 ,比普通人都要长。

他们很擅长 拓宽自己的逻辑链长度 ,最终可能已经形成一种思维习惯了。

逻辑链有两端,分别是因和果。所以,逻辑链有两个方向,可以 在因或果这两个方向上进行拓展

(1)连问三个“为什么”

假设你明天回到公司,你向老板做工作汇报,说:老板,这个季度的总销售业绩环比下降了。

老板坐在电脑后,头也没抬,问你:为什么

你支支吾吾答不出,于是跑回去看数据表,然后又跑回来跟老板说:老板,虽然老客的销售额在略微上升,但是新客的销售额最近半年一直在下跌。

老板皱了皱眉,但还是没望你一眼,继续问:为什么新客在下跌

你挠挠头,又跑回去工位,翻出过去半年的资料。过了半天你又跑回去找老板,说:老板,最近半年我们在市场推广上的重心从视频广告转换到了社交媒体上了,而社交媒体中的用户,好像对我们的产品不感兴趣,使得新客人数下降了很多。

你老板开始有点微笑,饶有兴趣地抬起头,问:为什么他们对我们的产品不感兴趣呢?这时候你早有准备,把用户画像和产品定位等等材料都拿出来,给出了一个完整的答案。你的老板满意地点了点头,说:很好,你总算摸到了问题根源了。

这只是一个方便你理解的小故事。实际上,你完全可以不需要老板的反复提醒,而是通过多次自问“为什么”来拓宽逻辑链的前端,直达问题的根源。

你的逻辑链将会变成这样:

(2)连问三个“所以呢”

除此以外,你还可以通过不停自问“所以呢”来拓宽逻辑链的后端。

会下棋的人,他们常常每下一步棋,就会事先想好接下来几步该怎么走。

人生如棋。我们也该多想想未来的路怎么走。

想当年,马云年轻时访问美国,亲眼目睹了互联网技术的兴起。当时他心里肯定会问:“所以呢”。

然后自答:“互联网技术就是未来”

“所以呢”

“中国也将拥有像美国一样厉害的互联网公司”

“所以呢”

“我回国后,要顺应大势,创办中国的互联网公司”

马云的人生战略与企业战略,就是随着几个“所以呢”慢慢地构建起来了。企业家、政治家,他们的逻辑链是长这样的:

总结一下: 通过拓展逻辑链的前端,探究原因,有助于理解问题根源;

通过拓展逻辑链的后端,思考结果,有助于提出行动方案。

逻辑链的长度,决定了一个人的思维深度;

一个人的思维深度,也决定了他的人生高度。


第八种

时间序列思维

时间序列其实也是机器学习算法的一种,所以可以讲得很浅显,也可以讲得很艰深。但实在没必要把它想得太复杂。

一切从“世界是四维的”讲起。

长期生活在三维空间里,容易忽视了第四个维度的存在: 时间

正如哲学家所说的, 人不可能两次踏进同一条河流

时间在流逝,三维里的一切也都在随着时间在变化。

没有东西能逃得过变化

说得装逼点, 变化是唯一的不变

时间序列思维的本质,就是站在时间之上,俯视万事万物的变化,洞察其中不变的规律。

一般地,提及时间序列,就离不开提及3种重要的现象特点:

  • 趋势
  • 季节性
  • 周期性

特性一

趋势

趋势是个非常时髦的词。

去年罗辑思维在跨年大会上就带红了“小趋势”一词,最近又有本书叫《大趋势》卖得很畅销。

有时候,越多人提起的词,却越少人理解它的含义。趋势是什么意思呢?

很简单。

趋势 就是指一个事物 长期保持的一种走势 ,这种走势是单调递增或单调递减的。

这里特别强调两个关键词: 长期 单调

为更好地理解这两个概念,我们一起来想象:

自己成了一名股票交易员,日常工作就是在股票交易市场中通过 低买高卖 来套利赚钱。

假如你今天上班,一如既往地打开交易软件,不幸的是,你发现自己重仓买入的股票是如此的画面:

你的心咯噔了一下,想:完了,价格在不停下跌!得赶紧卖出止损啊!正当你焦头烂额地一顿操作,旁边跟你一样重仓买入这支股票的同事却一脸气定神闲。于是你便问:喂兄弟,干嘛还不逃呀?

他轻轻一笑,说:你把 时间窗放大 看看

你一脸困惑,时间窗放大?

他再解释了一遍:你把股票价格的时间维度从一天放大到最近半年看看?

于是你照做了,结果发现是这种图:

“啊”你一脸惊喜——刚刚以为的大跌,原来不过是上涨过程中的正常回调罢了。你决定不单单不撤资,反而还加了筹码来抄底。

尽管站在了一个相同的价位,但你前后的感受和决策是迥乎不同的,甚至可能是截然相反。

为什么呢?

原因很简单,唯有在时间维度放大之后,你才能看到一张更接近“事实”本来面貌的 全景图 。换句话说,你必须站在一个 时间跨度足够大的位置,才能判断出所谓的趋势

这就是趋势的“长期”与“单调”的两个关键所在。

与之相对的, 短期和双向的走势,都只是波动 ,无穷无尽的波动,毫无规律的波动,干扰你做出正确决策的波动。

回到人生,道理是一样的。

只有眼前苟且的人,看到的永远都只是毫无意义的波动。

唯有志存高远的人,目光放到未来十年甚至一百年的人,他们才用足够大的胸怀与眼界去目睹人类社会中浩浩荡荡的趋势,从而顺势而为,最后成为一个“时势造英雄”的故事。 前段时间与秦小明交流过(他是2018年福布斯30位30岁以下杰出年青人之一,他通过期货交易而积累了数十亿的财富)。我问他,期货交易的秘密。

他说:很简单,心法只有一个: 顺势而为。趋势不变,永不退缩;趋势一变,立马反手。

他将自己的成功几乎都归功于对趋势的认识之上。可见趋势的重要性了。

特性二季节性

季节性比较容易理解。在 较短的时间范围内所出现的一种波动规律 ,就是 季节性

譬如,如果你去看一张降雨量的图。

肯定是每年夏天时的降雨量最多,在全年中出现峰值。且每一年都是这样的。

再譬如,看一年的电商销量,必定是在每年6月和11月都迎来高峰(因为有618和双十一)

这张图除了能看出季节性,还可以看出一种上涨的趋势。

这也是我想提醒的: 真实世界中大多数时间序列,都是复合型的 ——同时包含两个或以上的特性。在这张图,就是趋势+季节性。

另外,还值得注意的是,当你在一个 有明显季节性 的时间序列里的时候,环比就是没有多大意义的,而是应该去看 同比 。(环比是指这个月跟上个月比较,同比是指今年这个月跟去年这个月的比较)

特性三

周期性

很多人分不清季节性与周期性的区别。

用一句话来解释, 季节性是短期的,而周期性是长期的

学过宏观经济的人都清楚,大概十年就会发生一次经济危机。十年就是经济的周期。

仔细观察,能看出来10年出现一个周期吗?

有周期意识的人,甚至比有趋势意识的人要更高一个水平。

在发展良好的大趋势中,傻子都能赚钱。

但有周期意识的人,他们相信趋势是有终点的;在众人的欢呼声中,他们时刻保持着警惕,耐心等待拐点来临的信号。一旦发现周期出现,他们会立马采取行动,全身而退,明哲保身。

周期这把大屠刀,是难以伤害到这种人的。但周期分分钟就会收割一大波韭菜。就像巴菲特所说的, 潮水退了才会看到谁在裸泳

说完时间序列的三个特性,接下来,说一说时间序列思维的 两个重要意义

(1)预判未来的走向

善于运用时间序列思维的人,他们更容易识别出事物的变化规律。换言之,他们更容易感知到事物下一步变化的走向。

说白了,他们有一种很强大的能力:预判未来的能力

曾经听过一句印象深刻的话: 一个人的成功,跟他的预判能力成正比。

举个极端的例子:赌场上。假如你每一盘都能预判到庄家开大还是开小,那你估计比比尔盖茨还要有钱了。

投资也是类似的。

如果你准确预判那支股票有潜力、哪个房地产会升值,那你就是下一个巴菲特和李嘉诚了。

事业上也是如此。

如果你能预判到未来业务的发展,消费者的喜好变化趋势,那你还愁卖不出商品吗

预判能力的高低,决定了一个人的成功上限。

(2)识别异常情况

如果你在运营一家互联网公司,每天有无数个指标涌进来:用户增长率、点击率、购买率、转发率、绑定率……浩如烟海。你怎么知道哪个指标有问题呢?

这时候你就要学会利用时间序列去帮你极大地降低工作强度了。

原理很简单,你只要为一条曲线的未来走势设置一个安全区域就行。一旦曲线的走势突破了安全区域的 上边界或下边界 ,就会自动地警报提醒你,让你及时地做出反应。

图中蓝色区域就是时间序列的“安全区域”;它有个更正式的学术名称,叫置信区间

总结 今天的内容,

如果你发现一个研究对象是随着时间而发生变化时,不妨画出它的时间序列,尝试去做三件事:

  1. 识别它的变化模式 (趋势、季节性、周期性)
  2. 预测它的未来走势
  3. 设定它的安全区域

时间序列用得好,你就成为一个 科学决策 专家了

第九种

试验思维

人生是一场试验。

先验与后验

要想展开讲试验思维,不能绕开2个底层的哲学概念和1个哲学思考

这部分我尽量说得简单易懂一点,大家硬着头皮听听

首先是 知识论 。按大哲学家们的分法,知识可大致分为这两种: 先验 的与 后验 的。

所谓的 先验知识 ,顾名思义,就是在 经验之前就获得的知识 。譬如,你打算去斯里兰卡旅行,翻看了地图册,根据地理位置你大概能知道它的夏天会有多热,尽管你还没真正地在那儿待过。

与之相对的是 后验知识 ,就是在 经验之后所获得的知识 。譬如你吃了一个甜苹果,然后说,这个苹果是甜的。

介绍这两个哲学概念只是为了引出一个重要的哲学思考:

什么是科学?

别说你了,整天在实验室里做科学实验的科学家可能也一时回答不上来。

但所幸的是,有一位哲学家给出了一个很令人信服的回答:

科学的核心,就是它有可证伪性

说出这句话的人,名字叫波普尔。以后有机会再介绍他。

证伪性,就是 能够被证明是错误的

如果你说:猫爷比吴亦凡高。

这句话是可以被证伪的。因为只需要把猫爷的身高和吴亦凡的身高拿出来做个对比就行了

但如果你说:猫爷比上辈子高。这就不可被证伪了。因为你根本不知道我上辈子是多高。

是否可被证伪,就是成为科学的一种重要依据 。简单说, 科学真理就是可被证伪,但未被证伪的知识。

很多时候,证伪是需要试验的过程。而试验后所得到的发现,就成了后验知识。

AB test

在互联网公司,有一个众所周知的概念,叫: AB test

这不是个什么高深的概念,我打个比方你就秒懂了

你开了一家水果店,但不知道卖什么水果比较好,于是你决定采取AB test的方法去寻找答案。单数日卖红苹果,双数日卖青苹果。

一个月之后,你再对比下红苹果和青苹果的销量,发现大家都喜欢买红苹果,不喜欢买青苹果。

于是你就撤掉了青苹果的库存,全换为红苹果。然后生意就蒸蒸日上。

在这个过程中,你就近似地运用了一次AB test思维。

之所以说“近似”,是因为真正的(或者说最理想的)AB test是只能在互联网环境中才能实现的。因为互联网允许通过 分流 的方式来实现两个甚至多个方案的同时进行。

众多手机用户会被分配到不同的待定方案中,然后通过用户行为或者用户反馈来检验哪个方案是最成功或最受欢迎的。

AB test之所以重要,是因为你 有时候不能先验地去认定用户喜欢什么,不喜欢什么 。别说产品经理不知道了,有时候连用户自己也说不清自己究竟喜欢什么,或不喜欢什么。

很多消费行为或决策都是无意识中、几毫秒中就产生好了。最好的办法,就是 以结果为导向,让用户用脚来投票

AB test可以用来做什么呢?

第一层,可以用来优化UI设计。

下面举个例子,这张图是某个电商网站UI设计师感到非常头疼的一个问题:究竟这个按钮是写“去砍价”还是写“免费拿”更好呢?

别头疼了。两个版本同时拿去发布就行。

哪个点击率高就用哪个。 多简单呀!

原理上,你可以对每个小更改的地方都做过多次AB test,不停地对产品进行优化。

试验即策略

试验思维除了以AB test的方式来帮助产品改良之外,它也是一种 公司策略

对于企业而言,试验即策略。 试验不是策略的一种,试验就是策略的全部。

亚马逊创始人杰夫-贝佐斯,曾经说过:“ 亚马逊之所以取得今天的成功,就是因为我们坚持每年每月、每日每夜地不断测试的结果。

我有一个学姐,她就是在美国亚马逊里工作的。听她的分享,亚马逊内部是同时有非常多的创新项目在同时进行(这有点类似腾讯的赛马机制),最后哪个项目做出成绩,就会倾斜更多资源在它身上,慢慢培养出一个优秀的项目成果。

每个创新项目都是企业的一场试验。而每个创新项目中,也都不停地进行AB test。

Facebook的年轻创始人马克-扎克伯格也说过类似的话:“ 我最自豪的一件事,就是我们的测试框架——在任何时间点之上,都不只有一个版本的Facebook在运作,或许有上万个版本——这就是我们能够取得成功的秘诀

当年Facebook的高速增长,远远离不开一个黑客增长团队。其中最有名的就是Sean Ellis。他有一句名言: If you are not running experiments, you are probably not growing

还记得我在之前有提到过的漏斗思维吗,其实完整的黑客增长是: AARRR漏斗模型+AB test —— AARRR漏斗模型从高到低有好几层,每一层都有转化率,而AB test就是提高每一层转化率的方法。

回到国内互联网,头条系大佬张一鸣也说过:“头条系每发布一个新APP,名字都必须打包无数个放到应用商店中进行AB test,最后才决定用哪个名字。哪怕你有99.9%的把握认为手上的是最好的一个名字,那测一下又有什么关系呢?”

甚至早在互联网诞生以前,广告届的教父人物大卫-奥格威也曾经说过:“ Never stop testing. And your advertising will never stop improving

一万次试验

抛开产品优化与企业战略,试验精神对普通人的生活而言有什么意义呢

展开这一节之前,容我先吐槽下“一万小时理论”。大多数人对这个理论或多或少也有所耳闻。作者在《异类》这本书里指出,一个人要从平凡变成超凡,10000小时的努力训练是必要条件。

事实上,这个结论下得过于轻率,很容易就被人证伪。

猫爷认为,真正值得推荐的是另一本书,叫 《刻意练习》

这本书的作者也推翻了谬误的一万个小时理论,他认为,真正能有效提升能力的是一套原则,例如,在舒适圈边缘练习、收集有效的反馈、精神高度集中等等。

从刻意练习这本书中,猫爷可以延伸出另一个说法,那就是 1万次试验

我身边有一个做自媒体的朋友,他目前是抖音上关注量有25万多的(小)网红我请教他,你是如何短时间内从0到25万的,有什么抖音秘诀吗

他只说了四个字: 模仿,试错

模仿很容易理解,就是模仿最成功的大号。一开始,他就是通过模仿李佳琪获得了第一批种子用户。

之后他就开始不断地试错,不断地寻找自己的新定位和新方向。是的,是不断地试错。

他的短视频内容,从美妆知识,到不同国家的英文口音,再到各地旅游景区的典故,再到不同餐厅的美食打卡。通过非常多次的试错, test & learn ,他现在慢慢清楚自己粉丝的口味,以及适合自己的内容。

这不仅仅是对自媒体的一个启发,其实很多领域也是如此:

先模仿榜样,搭建基本的框架;然后再不断试错,来调整出最适合自己的模式。

历史上有一个地位重要的人,曾经以自己一己之力,把试验精神发扬光大的。没错,那就是小学作文就被大家写烂的人: 爱迪生

爱迪生的发明工厂,通过无数次的失败试验,硬生生地创造了被广泛商用的电灯、电影、留声机。他是真正地把试验、创新、发明当作企业去运作的第一人。

特别喜欢也特别钦佩的是他一句话:“ 我没有失败,我只是发现了10000种不成功的办法

这句话,是试验精神的最好脚注


第十种

数字化思维

之所以把这个思维放在最后来讲,并不是因为它不重要,恰好相反,正是因为它太重要了,所以我不得不拿它来作为压轴收尾。

数字化,是一个 化平凡为神奇 的工具。

数字化的四个层级

曾经在不同场合都被人问过我这个问题: 什么是数字化? 一次是在给下一届管理培训生做培训时,一次是在一次校招直播时,还有一次是在商学院分享会上。

人们对数字化的关注度比较高,很大一部分原因是目前许多传统行业都面临着数字化战略的 组织转型 这个大挑战。

结合我对业务的理解,我曾经给出过一个比较通俗的答案方便大家理解:数字化等于四个层级。

第一层:数字的从无到有

管理学大师曾经说过一句万世真理: No measurement, no improvement 。翻译过来就是, 没有数据,就无法优化

事实确实如此。

你一定有接触过一些理财知识,那通常这些理财书籍或理财教程的第一课都会强调什么?没错,就是让你要养成 记账 的生活习惯。

记账为什么对于理财小白而言很重要?因为你在一开始,对钱根本是无感的——钱都花到什么地方去了呢?对于金钱流向,你几乎毫无概念。

唯有通过记账,你才会惊讶地发现跟朋友聚会吃喝玩乐花了35%的收入,或者发现你在各种杂七杂八的网站上花了小几百块钱开通不怎么用的VIP,或者发现化妆品的支出比你预计的还要多。

Data tell the truth没有数字,你就没有客观事实依据,有的只是主观印象,而且印象往往都是错误的。

同理,你要做时间管理,第一步就是学会观察和记录自己每一天是如何分配时间的。如果你要做项目管理时,你面对更加复杂的资源与形势,但原理都是一样的,第一步还是学会观察和记录人力、时间、金钱等等资源是如何被分配和使用的。

对于企业而言也一样,必须做好数字化的第一步,实现数字的从无到有。从产品流通角度看,从研发、生产、包装、运输、储存、分销到送到消费者手上,每一个环节都要做好数字化。从业务部门角度看,从财务、人力资源、市场、供应链、公关等部门,也是要落实数字化的第一步。

唯有收集客观真实的数字,个人和企业才真正拥有改进的发力点。

第二层:建立指标体系

数字化第一步只是让你拥有了数字。但是,至于哪些数字重要哪些不重要,哪些数字能反映什么业务问题或增长机遇,只能通过数字化第二步来实现,那就是建立指标体系。

所谓的指标体系,可以理解成 KPI (Key performance indicator),即关键绩效指标。

下面拿我去年做的一个项目来举例。

网红经济是一个最近特别火的现象,出现了像李佳琪这种顶级流量网红。相信大家平时都喜欢看抖音、小红书或微博上面的网红发的视频或者帖子,在这些帖子里,有时候会植入金主爸爸的产品广告。对于企业而言,网红的商业价值就体现在这: 以原创的作品,向信任度很高的粉丝进行种草

但是,在行业内有个公开的秘密,网红的粉丝数和互动数都掺杂了很多水分。所以对于企业而言,这种社交媒体广告投放的效果究竟如何,确实有点黑盒子,大家都不清楚。

于是,我为美妆集团建立了一个网红指标体系。首先,收集过去一年内,他们投放出去的成千上万条的社交链接,爬取每条社交链接的用户评论数以及转发数,以及网红的粉丝数和价格。然后,通过指数化,搭建起了一个衡量网红性价比的指标体系现在,在选择网红进行合作时,这个指标体系就成了一个重要的参考依据。

一个好的指标体系,必然是能够清楚地反映出我们在一个领域上是否表现得足够好。这种比较一般有三个分析维度:

  1. 跟自己比 。与自己的历史表现相比,是否有进步或退步
  2. 跟竞争对手比 。是否有领先优势或者落后差距
  3. 跟大盘比 。整个市场是否在上升或者下降,我在市场趋势的上方还是下方。譬如,整个市场都在下跌,但只要我的下跌速度比市场均值较慢,也不是一件坏事。

第三层:优化指标

这一层开始,才能真切地为企业创造商业价值。前面两步的收集数据和建立指标,其实都是在为这一步做准备。

第一步,你收集了这一个月内你店铺的浏览量和购买量。

第二步,你通过购买量和浏览量的比值,建立了转化率这个指标;并且通过对比分析,你发现最近一个月的转化率是偏低的。第三步,你开始思考,怎么优化转化率呢?

这时候,你需要认真地反思与复盘整个业务流程。

  • 是不是市场发生变化?
  • 是不是计划的执行效率不高?
  • ……

在这个过程,可以应用之前提及的“逻辑链思维”帮你拓宽思路,找到真正的问题所在。

第四层:人工智能与自动化

最高级别的数字化里,目标就是向人工智能与自动化的方向去发展。实现前三个步骤的半自动化或全自动化,极大提高工作效率,把人的劳动力解放出来。

自动地爬数据、自动生成可视化报表、甚至自动调整策略。

实际上,一些数字化战略很领先的企业,已经部分实现了上述的自动化功能,而且,这也是大势所趋。传统部门中重复劳作的工作将最终被机器全面代替。

发布于 2020-03-21 13:09

文章被以下专栏收录

    企业管理

    资深企业HRM,分享所见所想所得,感恩一路同行