相关文章推荐
心软的松鼠  ·  JQuery ...·  9 月前    · 
坚强的拖把  ·  android - can not ...·  2 年前    · 
【24择校指南】南京师范大学计算机考研考情分析

【24择校指南】南京师范大学计算机考研考情分析

南京师范大学 考研难度(☆☆)

内容: 23考情概况(拟录取和复试分析) 、院校概况、23专业目录、23复试详情、各专业考情分析、各科目考情分析。

正文预计813字,预计阅读:2分钟。

2023考情概况

南京师范大学计算机相关各专业复试和拟录取分析:

院校概况

南京师范大学位于江苏省南京市,是教育部与江苏省人民政府共建的国家“双一流”建设高校,国家“211工程”首批重点建设高校,江苏高水平大学建设高校。

在第四轮学科评估中,南京师范大学 软件工程无评级,计算机科学与技术无评级。

南京师范大学计算机相关院系:

计算机与电子信息学院

081200 计算机科学与技术

083900 网络空间安全

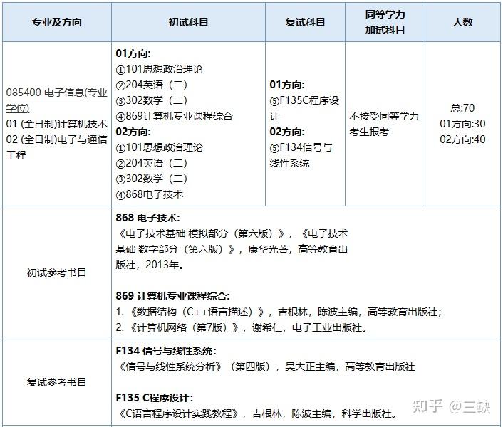
085400 电子信息

教育科学学院

078401 教育技术学

045114 现代教育技术(专业学位)

南京师范大学研招网

yz.njnu.edu.cn/

2023专业目录

计算机与电子信息学院

081200 计算机科学与技术

083900网络空间安全

085400 电子信息

教育科学学院

078401 教育技术学

045114 现代教育技术(专业学位)

2023复试

一、复试分数线和计划招生人数

计算机与电子信息学院

教育科学学院(可用计划、复试人数、复试分数线

078401 教育技术学11、15、346

045114 现代教育技术18、24、364

二、复试内容

1.专业课笔试

专业课笔试时间3小时,满分150分。

2.面试(含专业面试及外语听力及口语测试)

面试按复试小组制定的复试内容和形式进行,通常采用随机抽取试题的方式,满分为100分。

三、成绩计算

综合成绩=初试总成绩×(100/初试满分)×50%+复试专业课笔试成绩(满分150分)/1.5×20%+专业面试成绩(满分100分)×25%+外语听力及口语成绩(满分100分)×5%。

2023各科目考情分析

各专业复试和拟录取总分:

各专业进入复试和拟录取专业课分数:

各专业进入复试和拟录取政治科目分数:

各专业进入复试和拟录取数学科目分数:

各专业进入复试和拟录取外语科目分数:

2023各专业考情分析

计算机与电子信息学院

081200 计算机科学与技术

083900 网络空间安全

085400 电子信息

教育科学学院

078401 教育技术学

045114 现代教育技术(专业学位)

发布于 2023-08-23 16:45 ・IP 属地福建

文章被以下专栏收录