Python爬虫详解(一看就懂)

爬虫

爬虫是什么

爬虫简单的来说就是用程序获取网络上数据这个过程的一种名称。

爬虫的原理

如果要获取网络上数据,我们要给爬虫一个网址(程序中通常叫URL),爬虫发送一个HTTP请求给目标网页的服务器,服务器返回数据给客户端(也就是我们的爬虫),爬虫再进行数据解析、保存等一系列操作。

流程

爬虫可以节省我们的时间,比如我要获取豆瓣电影 Top250 榜单,如果不用爬虫,我们要先在浏览器上输入豆瓣电影的 URL ,客户端(浏览器)通过解析查到豆瓣电影网页的服务器的 IP 地址,然后与它建立连接,浏览器再创造一个 HTTP 请求发送给豆瓣电影的服务器,服务器收到请求之后,把 Top250 榜单从数据库中提出,封装成一个 HTTP 响应,然后将响应结果返回给浏览器,浏览器显示响应内容,我们看到数据。我们的爬虫也是根据这个流程,只不过改成了代码形式。

HTTP请求

HTTP 请求由请求行、请求头、空行、请求体组成。

请求行由三部分组成:

1.请求方法,常见的请求方法有 GET、POST、PUT、DELETE、HEAD

2.客户端要获取的资源路径

3.是客户端使用的 HTTP 协议版本号

请求头是客户端向服务器发送请求的补充说明,比如说明访问者身份,这个下面会讲到。

请求体是客户端向服务器提交的数据,比如用户登录时需要提高的账号密码信息。请求头与请求体之间用空行隔开。请求体并不是所有的请求都有的,比如一般的GET都不会带有请求体。

上图就是浏览器登录豆瓣时向服务器发送的HTTP POST 请求,请求体中指定了用户名和密码。

HTTP 响应

HTTP 响应格式与请求的格式很相似,也是由响应行、响应头、空行、响应体组成。

响应行也包含三部分,分别是服务端的 HTTP 版本号、响应状态码和状态说明。

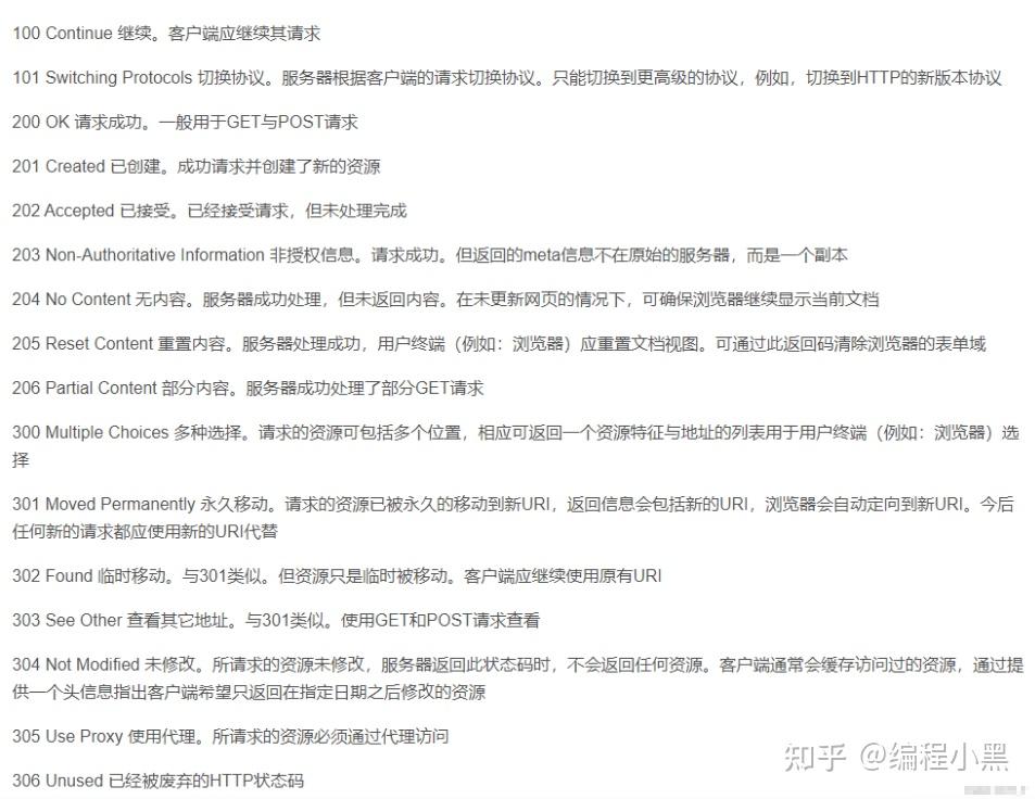
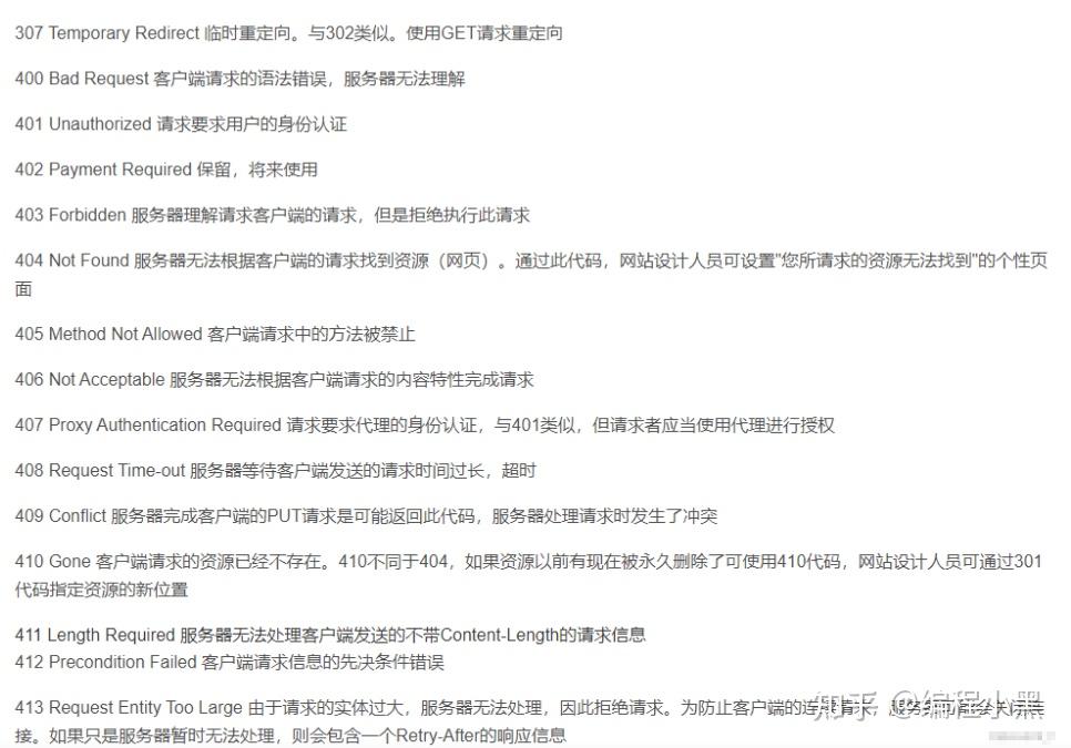
这里状态码有一张表,对应了各个状态码的意思

第二部分就是响应头,响应头与请求头对应,是服务器对该响应的一些附加说明,比如响应内容的格式是什么,响应内容的长度有多少、什么时间返回给客户端的、甚至还有一些 Cookie 信息也会放在响应头里面。

第三部分是响应体,它才是真正的响应数据,这些数据其实就是网页的 HTML 源代码。


爬虫代码怎么写

爬虫可以用很多语言比如 Python、C++等等,但是我觉得Python是最简单的,

因为Python有现成可用的库,已经封装到几乎完美,

C++虽然也有现成的库,但是它的爬虫还是比较小众,仅有的库也不足以算上简单,而且代码在各个编译器上,甚至同一个编译器上不同版本的兼容性不强,所以不是特别好用。所以今天主要介绍python爬虫。

安装requests库

然后在 IDLE 或者编译器(个人推荐 VS Code 或者 Pycharm )上输入

import requests 运行,如果没有报错,证明安装成功。

安装大部分库的方法都是:pip install xxx(库的名字)

requests的方法

最常用的get方法

r = requests.get(url)

包括两个重要的对象:

构造一个向服务器请求资源的Request对象;返回一个包含服务器资源的Response对象

爬虫小demo

requests是最基础的爬虫库,但是我们可以做一个简单的翻译

我先把我做的一个爬虫的小项目的项目结构放上,完整源码可以私聊我下载。

下面是翻译部分的源码

代码详解:

导入requests模块,设置 url为百度翻译网页的网址。

然后通过 post 方法发送请求,再把返回的结果打成一个 dic (字典),但是这个时候我们打印出来结果发现是这样的。

这是一个字典里套列表套字典的样子,大概就是这样的

{ xx:xx , xx:[ {xx:xx} , {xx:xx} , {xx:xx} , {xx:xx} ] }

我标红的地方是我们需要的信息。

假如说我标蓝色的列表里面有 n 个字典,我们可以通过 len() 函数获取 n 的数值,

并使用 for 循环遍历,得到结果。

最后

好了,今天的分享就到这里了,给大家准备了一些资料~

获取方式

发布于 2023-11-13 20:00 ・IP 属地山西