作为主办方,应该为辩论赛建立什么样的评判机制?

评判机制至少应该包括以下几方面: - 评委的选择程序 - 现场评判程序(不包括个人判准,这个问题太大,另开问题) - 对评判的事后评价程序 - 对不当…
关注者
117
被浏览
26,783

15 个回答

关注这个问题很久了,星辩事件之后「探讨判准,规范评判」本应成为真正的焦点,奈何最终理性探讨之声被有意无意地淹没在各种口水之中。从这次华语世锦赛设立异议申诉机制来看,相信不少人和我一样都憋着一口气,想要通过比赛实践来证明这条路走得通。与其打嘴炮,不如走着瞧。


最近,在上海政法学院辩论协会3月举办的「2017上海市高校政策性辩论邀请赛」中,我们就进行了一次严格规范比赛评判行为的尝试,希望能给大家提供一些可以借鉴的经验,哪怕只是一点点。比赛视频地址: 2017上海市高校政策性辩论邀请赛的自频道-优酷视频


在办赛之初,主办方请我牵头组织评委相关工作时,我就提出了一个原则性要求:「 比赛评判工作和赛事组织工作分离 」。以机构设置而言,首先要成立一个评判委员会,将评判相关的一切事宜全权委托个该机构执行,包括评判规则的制定、评委的邀请和培训、评委的评判场次安排、评委的监督和申诉处理等等。


委员会对比赛的评判工作负全责,但不对赛事的组织工作负责。如果评判出了任何问题,由评判委员会出面道歉,并承担相应责任,与主办方无关。同样的,一旦赛制的组织中存在重大差错,评委会也一定站在公正的立场上,绝不偏袒主办方。


在这个设想受到上政辩协同学们的支持后,我找到了 @刘杰 @音聆法国 @Phantom 和我一起组成了评判委员会。在进贤路的一家咖啡馆里,我带着起草的《比赛评判手册》和其他成员从晚上8点讨论到凌晨3点,经过对无数细节问题的争执后我们完成了对评判手册的修订,并明确了下列几个关键点:


1. 围绕「推广政策性辩论」效果服务

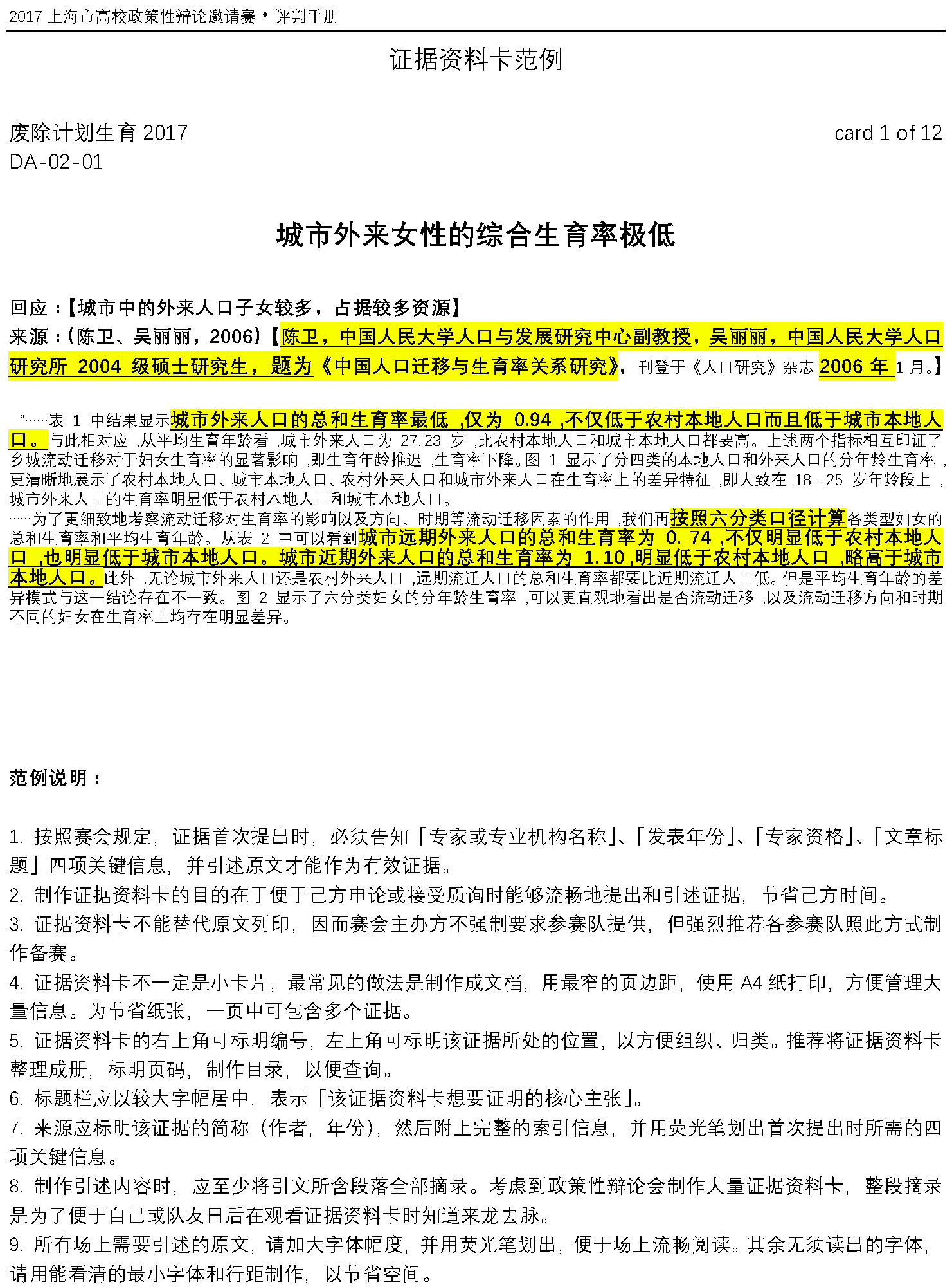
考虑到有些参赛学校是第一次上场打奥瑞冈比赛,我们决定给所有参赛队发放一本简明的比赛评判手册,除了让评委的评判有据可循之外,更是希望能让参赛队通过手册学会最基本的政策性辩论打法。因此手册中不但包含评委守则、赛会判准,还包括规范化的论点流水单范例、证据资料卡范例等可供参赛队学习的资料。


2. 制定「赛会判准」

在诸多政策性辩论的评判范式中,我们选取了自认为目前最适合大陆奥瑞冈推广的判准作为「赛会判准」。考虑到大陆政策性辩论发展时间较短,并不像台湾拥有众多资深评委,如果采取每个评委各自书写判准汇编成册的做法存在两个弊端。其一,是不利于参赛队伍学习政策辩,面对诸多表述各异的判准参赛队很可能无所适从;其二,是加大了比赛评判的随意性,评委的个人判准由于书写随意,在评判比赛时可能根本无法作为制约其评判的依据。这次我们在邀请评委时就提供赛会判准,并明确要求评委个人判准与赛会判准冲突时必须服从赛会判准。


3. 强制评委填写规范的「论点流水单」

评委必须严格按照手册中的要求填写论点流水单,不但结果要正确,过程也要详尽,绝不允许评委漏记场上应被判为有效的论点和证据。比赛结束时工作人员不会急于收集评委的流水单,在所有评委独立填写完成之后(一般需要5-10分钟),由工作人员统一收集并统计。评委此后再也无法修改论点流水单,赛后流水单将向所有队伍公开备查。评判委员会也将在内部对评委填写的流水单进行检查,如发现评委有过程性错误哪怕不影响结果都会对其进行内部批评和警告。


4. 设立评委申诉机制

在拥有了赛会判准和论点流水单作为依据后,评判委员会接受参赛队对于评委评判工作的申诉。比赛录像和论点流水单作为评判过程是否合理的主要依据,一旦发现和评委确实存在重大结果或过程性误判,则由评判委员会出面向参赛队伍道歉并对评委本人进行公开通报批评


5. 进行评委培训和考核

在确定评委名单后,在线上召开评委会议对评委进行培训,并组织评委观看政策性辩论视频以练习论点流水单的记录。只有能够清晰、准确无误填写论点流水单并通过考核者才能获得比赛评判资格。


6. 召开参赛队领队会议

在领队会议上,先花两个小时对赛会判准进行详细解释、介绍政策性辩论基本常识。之后对比赛中容易忽视的规则进行重点强调,并由评委对涉及辩题的疑问进行回答。最后,就比赛的安排和评委回避等事宜听取参赛队意见,提前公布评委名单,每个参赛队均可无理由申请更换一名评委。


7. 强制所有评委上台交代判决理由

每场比赛所有评委在上交论点流水单后,都需要按照年龄从小到大的顺序上台述票。述票过程必须清晰说明投票方向及判决过程,且必须与论点流水单的记录一致,以防止跟票。对于述票不交代判决理由或含糊其辞的评委,评判委员会同样会追究评委责任。


总之,通过事先对评委的各种威胁恐吓,基本上每个评委在评比赛时都极其小心翼翼,生怕漏记点、判错比赛。这次我们有幸请到了大陆政策性辩论最资深的杨陨电学长担任半决赛和决赛评委,在评完第一场比赛后他跟我吐糟说「你这哪是请我来当评委,简直就是让我来考试填卷子(论点流水单)的」。


3月26日,随着复旦大学以无可争议的实力夺得冠军,本届比赛圆满落下帷幕。令人欣慰的是,最终在所有评委兢兢业业的努力下没有发生一例评委申诉,参赛队无论输赢普遍对评判过程及结果感到信服。而所有的评委,不论资历深浅,在度过了数场如履薄冰的比赛后,也都为共同缔造了一届评判质量优异的比赛而颇有成就感。


他山之石,可以攻玉。可能上述政策性辩论的办赛经验为其他华语辩论赛提供的可借鉴之处有限,但 「主办方通过明确辩论赛办赛目的与核心理念,经过一定取舍将比赛判准限定在可操作的范围内、并对评委进行培训和规范」似是一条可行的路径 。希望能给还在苦苦探索华语辩论未来的诸位同好带来一些启发。


附:《2017上海市高校政策性辩论邀请赛· 评判手册》完整版

链接: pan.baidu.com/s/1pMQ4KS 密码: 3kti

























(先答,回头慢慢补充更新)

~~~~~~~~~~~~~~~~~~~~~~~~

对几乎每个方面,我觉得都要分专业评委和大众评委两类。

  • 评委的选择程序

专业评委:

  1. 评委应事先公布自己的判准,以书面形式提交主办方,并由主办方转交给各参赛队。
  2. 主办方应提供一些有争议的比赛录像,由评委给出评判结果及点评。此信息同样由主办方转交给各参赛队。
  3. 如果参赛队对某评委判准有疑问,可以向该评委咨询。但评委没有回答的义务。如果评委回答了,那么问题与回答内容应以书面形式提交给组委会,并转发其他参赛队。
  4. 评委接受邀请后,应书面阐述自己对辩题的理解、希望辩手讨论的问题,并由主办方转交给各参赛队。(类似于老友赛中评委比赛中的点评说明)
  5. 主办方应设置一条时间线,在此之前参赛队有权“无理由”拒绝某评委执法其参加的比赛。

大众评委:

  1. 除非找不到足够的专业评委,或事先与参赛队沟通达成一致,否则不使用大众评委。
  2. 主办方应事先与参赛队商定大众评委来源、人数。
  3. 主办方应在赛前组织大众评委培训,明确评判方法、演练评分表(如果使用评分表)。

  • 现场评判程序

专业评委:

  1. 由主办方自由设定评判程序,但应在赛前与评委、参赛队做好沟通。
  2. 评委如接受邀请,必须按照主办方设定的评判程序评判,否则其评判应视为无效。
  3. 评委应现场简述自己的评判理由。由主办方书面记录。
  4. 比赛结束后,评委如觉得现场的“简述”过于仓促,应公示或向主办方书面提交自己的评判理由,但不改变评判结果。

大众评委:

  1. 大众评委评判应采尽量用“走票制”。即赛前公布立场(正、反、中立),赛后如立场改变则计票,立场不变不计票。
  2. 如果无法采用走票制(如可选的大众评委人数太少),应使用评分表——由主办方明确给出评分项与权重,大众评委只负责对各分项予以评分,最终结果由评分表计算确定。
  3. 大众评委没有公示自己评判理由的义务。自愿公开除外。

  • 对评判的事后评价程序

专业评委:

  1. 禁止于点评环节质疑评委评判。
  2. 赛后可以发表对评判的质疑,但应以就事论事、文明礼貌为原则。
  3. 主办方应于赛后收集各方对评委的评价(类似于淘宝)并公示“认可度”。

大众评委:


  • 对不当评判的申诉和纠错程序
  1. 主办方应事先建立仲裁程序,明确申诉条件、改判条件

个人认同的可申诉条件(或):

  1. 有证据证明评委与参赛队(对手或有理论获利可能的其他队伍)合谋。
  2. 有证据证明对方关键论据错误——是否属于关键论据,由当值评委主观判定。