2022杭州各区中考一模成绩汇总!附近6年各高中录取分数线

2022杭州各区中考一模成绩汇总!附近6年各高中录取分数线

2022年杭州中考时间表

杭州各区的一模考试大致都是在4月末到5月初举行的,小招掐指一算,各区的一模成绩汇总应该也出来了!小招会在下文中给大家做个汇总~



一模结束后,家长们也是几家欢喜几家愁!许多家长都很焦虑,自己家孩子的成绩是处在什么档次的, 又该怎么凭借一模定位到学校呢? 别着急,小招统统给你来解答!

小招给大家整理了:

2022杭州各区一模分数线划档!


小招发现,今年滨江区的分数线是最低的,可见在一模的难度上,也是在几个区中最难的。

以前三所的分数线为例,分数线最高的西湖区比滨江区高了近 17分 !除滨江区外,其余几所分差都在 5分以内

那么各区各学校的一模情况如何呢?今年都有哪些学校在一模中取得不错的成绩呢?

一、

各区各学校一模成绩

01

滨江区

滨江区一模最高分:

杭州市滨兰实验学校(初中部):
最高分544.75分

学校 成绩
1. 杭州市滨兰实验学校 最高分 544.75分全区前17名占5人
2. 杭州二中白马湖学校 全区前17名占9人
3. 杭州高新实验学校 全区前17名占1人
4. 杭州江南实验学校 全区前17名占1人
5. 杭州闻涛中学 全区前17名占1人


02

钱塘区

钱塘区二模最高分:

文海实验中学(初中部):
最高分540分


学校成绩1. 杭州文海实验中学最高分 540分2. 杭州养正学校全区前11,占9位3. 杭州启正中学全区前11,占2位


03

上城区

上城区一模各初中网络上暂无数据,小招为大家找到了上城区一模各科的重高、优高分数线。

学科优高线重高线
语文88分95分数学101分109分英语104.5分111.5分科学144分153分社会37.75分42.5分总分474分507分

04

西湖区

西湖区一模最高分:

杭州市保俶塔实验学校:
最高分559分



学校 成绩
1. 杭州市保俶塔实验学校 最高分 559分
2. 杭州市之江实验中学 最高分555.25分
3. 杭州第十三中学 最高分555.35分,540以上28人,530以上93人
4. 杭州公益中学 最高分555分
5. 杭州绿城育华学校初中 最高分555分


05

拱墅区

拱墅区一模最高分:

杭州育才中学:
最高分556分


学校 成绩
1. 杭州育才中学 最高分 556分
2. 杭州观成实验学校 最高分554分
3. 杭州市桃源中学 最高分547.5分
4. 杭州师范大学文晖实验学校(双语班) 最高分510.87分


二、

一模的重要性

01

与名额分配生挂钩

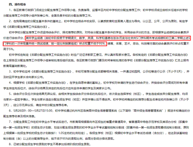
今年4月中旬,杭州市教育局公布 《关于2022年杭州市区普通高中名额分配招生工作的通知》 ,其中指出根据2022年市区普通高中分配生招生总计划数和市区初中学校应届毕业生总数,确定分配生推荐比例,并原则上根据该比例和各初中学校应届毕业生数,确定各初中学校分配生推荐名额(由市、区教育行政部门共同核定)。

各初中学校可以制定各自学校的名额分配生推荐办法,一般按照学生的综合成绩来排名,学习成绩≥95%,综合素质评价≤5%。



其中95%学习成绩部分是由初中阶段若干学期语文、数学、英语、科学和道德与法治·历史与社会共5门学科期末考试成绩和初三第二学期上述5门学科的一次年级集中统一测试成绩,按一定比例换算组成。

一般学校会根据 初一、初二、初三上的期末成绩+初三一模成绩 ,按照一定的比例换算!因此, 一模成绩在名额分配生排名乃至录取是十分重要的! 可以说如果一模考好了,对名额分配生录取将大有裨益!


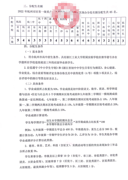
▲2022年杭州市区各校分配生招生名额数量


可以看到,今年杭州市区共有15所学校(21个校区招生单位)招收 名额分配生5736名 。今年有大约3.4万名初中毕业生,这样平均算下来,将有 近17%的初三生将通过分配生渠道进入高中

杭州部分初中分配生名额

杭州第十三中学 2022年 分配生名额共123个 ,其中杭二中滨江校区9个,比去年多一人,杭高贡院校区9个,比去年多了2个。


嘉绿苑中学 今年共有 57个分配生名额 ,其中杭二中滨江校区和杭高贡院校区均为4个。



浙江工业大学附属实验学校 今年共有 85个分配生名额 ,其中杭二中滨江校区6个,杭高贡院校区5个,十四中凤起校区5个。


丰潭中学 今年共有 62个分配名额 ,其中杭二中滨江校区4个,杭高贡院校区和学军中学分别为4个。

杭州市之江实验中学分配生名额共计29个 ,其中杭二中滨江校区2个,杭高贡院校区2个,学军中学西溪校区2个,十四中凤起校区2个。

钱江新城实验学校 分配生名额共有60个 ,其中杭高贡院校区4个,杭二滨江校区5个,杭四中下沙校区4个,杭十四中凤起校区4个。


02

对标中考志愿

首先,一模所考察的内容基本涵盖了 整个中学的知识点(在难度上,一模会比中考的难度更大) 是对考生初中三年学习的一个考察。

同时, 一模的命题方向基本与真正中考时的命题是差不多的,因此一模给了中考生们查漏补缺的好机会。 找到自身的薄弱处,对不理解的知识点进行重新巩固学习,这样就可以达到有目标的高效复习!

其次, 一模的分数线也可作为中考志愿填报的依据! 杭州中考一模后会有各区的重高、优高、第一批的模拟分数线,考生以及家长可以以此来判断大致的志愿方向与报考学校范围!

三、

如何通过一模定位目标学校?

TIP 1:上下辐射法

我是上城区的学生 ,我一模考了520分,请问我可以选择哪几所学校?



已知今年上城区的一模重高线(前12所)为507分,该考生的成绩为520分,算出该考生一模成绩高于重高线的13分,不过距离前三所还差12分, 大致可以估算出该考生的一模成绩基本是在第6-8所重高

下一步,我们 拿出去年中考成绩表格进一步定位 。可以看到该考生在中考的时候定位的学校将会在萧山中学、杭四下沙校区、余杭高级中学中间~第一批的八个志愿就可以以杭四下沙为中间线,上下扩展到8个志愿( 小招提示:可以向上拓展2个,向下拓展5个


TIP 2:校排名推算法

一般在一模成绩出来以后,校内会有一个排名,假设 A考生 的一模成绩的校排名是第50名,而学校以往排名前200名都可以进重高。那么该考生的前5个志愿都可以填重高,剩余的3个志愿可以拿优高来保底。

同一所学校,假设 B考生 的一模成绩的校排名是250名,那么该考生的第一志愿可以冲一下重高,其余志愿都需要填优高,特别是最后的保底志愿要谨慎填写!

四、

杭州各高中中考录取分数线


最后小招希望大家都可以理性、科学地填报志愿,始终坚持: 一二志愿填冲刺志愿,三四志愿填稳妥志愿,五六志愿填保底志愿的原则

希望今夏,杭州的中考生们都可以金榜题名,去到满意的高中!不负付出,收获满满!

发布于 2022-05-25 11:48