机器学习材料性质预测-lammps分子动力学-reaxff反应力场

机器学习材料性质预测-lammps分子动力学-reaxff反应力场

七月系列专题:

机器学习材料性能预测与材料基因工程应用实战

2022年07月15日-07月17日 在线直播(授课三天)

2022年07月22日-07月24日 在线直播(授课三天)

LAMMPS分子动力学专题

2022年07月08日-07月11日 在线直播(授课四天)

ReaxFF反应力场计算专题

2022年07月15日-07月17日 在线直播(授课三天)

关于举办“机器学习材料性能预测与材料基因工程应用实战”专题培训的通知

一、培训背景:

传统的材料研发技术是通过实验合成表征对材料进行试错和验证,而过去的计算手段受限于算法效率,无法有效求解实际工业生产中面临的复杂问题。近几年随着大数据和人工智能介入,通过采用支持向量机、神经网络等机器学习算法训练数据集来构建模型,以预测材料的结构、吸附特性、电学特性、催化性能、力学特性和热力学特性等性能,大大推动了新型材料的发现和传统材料的更新,预测结果甚至能够达到与高保真模型基本相同的精度,且计算成本很低。然而,机器学习在材料科学中的应用仍存在一些瓶颈,人工智能研究项目所需的技能和知识匮乏缺失制约着该方向的发展。本次培训主办方为北京软研国际信息技术研究院,由互动派(北京)教育科技有限公司具体承办,具体通知如下:

二、培训特色:

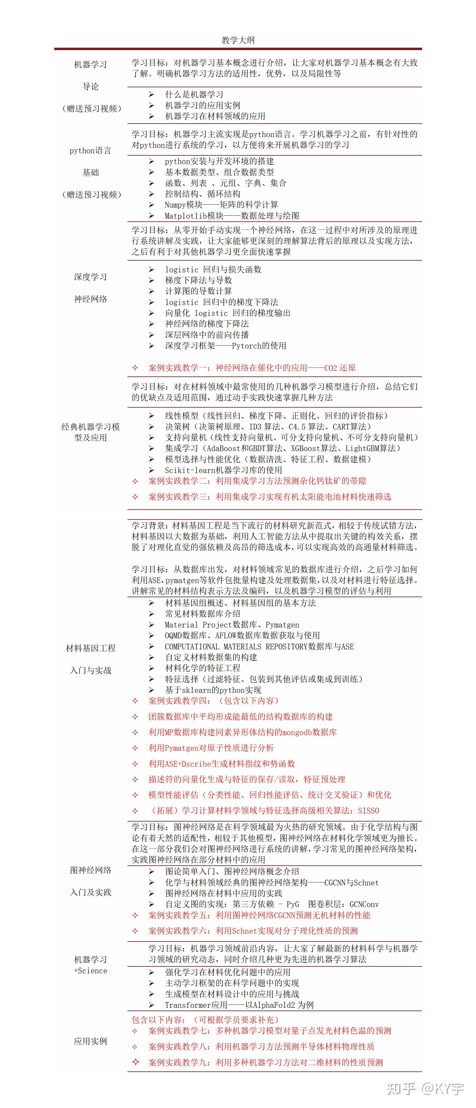
1. 本次课程共6天,每天上午三个学时、下午三个学时,共36个学时,采用“3+3”教学体系,分两阶段授课,给与学员巩固练习时间;采用在线直播的形式,培训结束提供无限次回放视频,发送全部案例资料,建立永不解散的课程群,长期互动答疑。

2. 课程入门阶段从机器学习以及机器学习在材料领域的应用基本概念开始讲授,让大家明确机器学习方法的适用性和优势,以及有针对性的对python语言基础进行系统学习,为之后构建相应算法模型框架打下基础。

3. 课程进阶阶段分别讲授深度学习神经网络、经典机器学习模型、材料基因工程入门与实战、图神经网络与实践、机器学习+Science五个模块,结合案例实践教学(神经网络在催化领域的应用、预测杂化钙钛矿带隙、有机太阳能电池材料快速筛选、团簇结构数据库构建、同素异形体结构数据库构建、原子性质分析、材料指纹和势函数生成、描述符的向量化生成与特征、图神经网络预测无机材料的性能、分子理化性质的预测、量子点发光材料色温的预测、半导体材料物理性质预测、二维材料的性质预测等)

4. 课程通过基础入门+进阶算例实战的讲授思路,从初学及应用研究角度出发,带大家实战演练机器学习在不同类型材料结构与性能预测中的数据来源、预测模型以及预测结论等,助力大家掌握多种机器学习算法模型的构建以及在材料性能预测中的实现方法,并结合当下材料基因工程、图神经网络研究新范式使材料设计满足当前和未来发展。

三、培训课表:


四、部分案例图示:

班级群截图

“LAMMPS分子动力学及ReaxFF反应力场计算”系列专题培训

一、培训背景:

LAMMPS分子动力学程序是一款开源免费的软件,可以模拟气态、液态、固态及混合态体系,LAMMPS软件计算速度快,计算能力强,用户使用LAMMPS既可以根据程序原有功能进行in文件编写进行模拟又可以自行编码开发出自己需求的功能。

ReaxFF是新一代的分子力场,除传统力场的基本性质之外,可以模拟体系中的化学反应。ReaxFF具有模拟速度快的优点,能够处理较大体系的化学反应过程。在材料科学中有着极大的应用前景,帮助设计和开发新材料。

本次培训主办方为北京软研国际信息技术研究院,由互动派(北京)教育科技有限公司具体承办,具体通知如下:

二、培训特色:

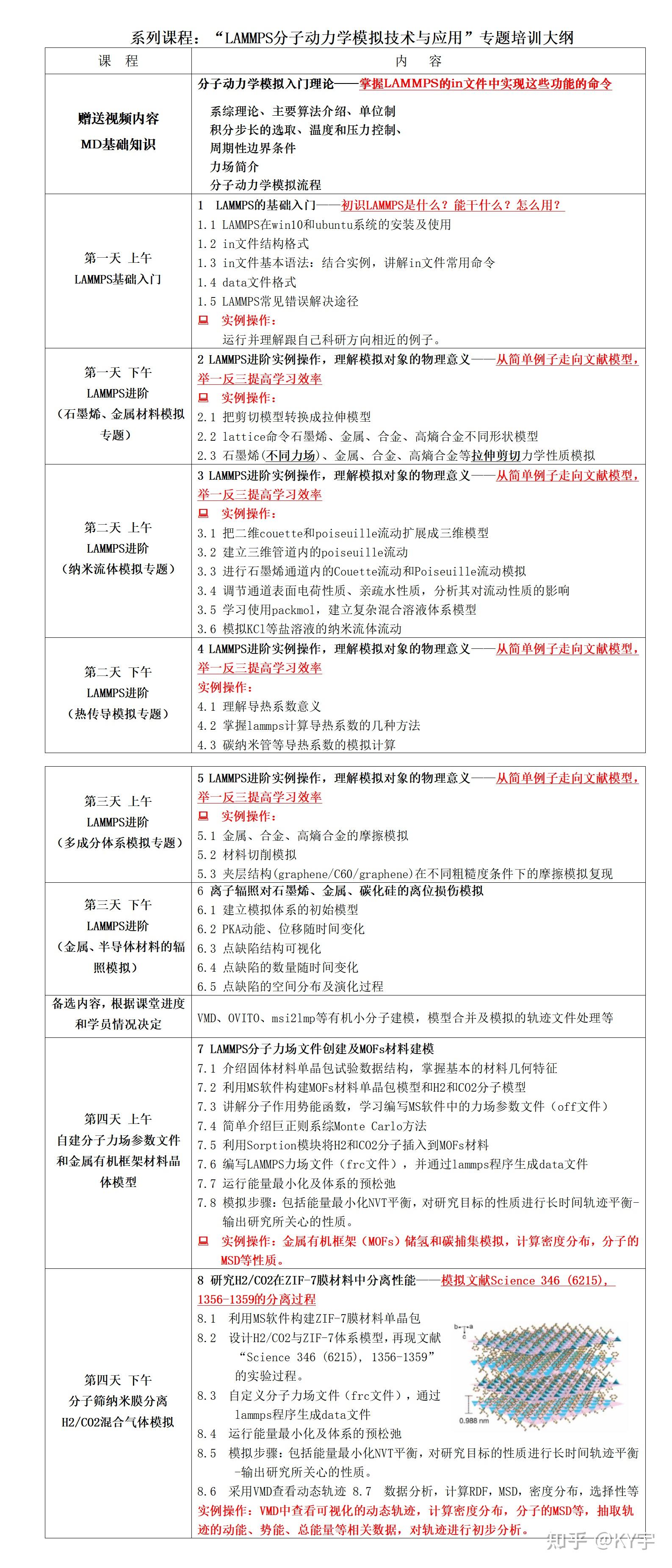
1、本次系列课程共2个专题,均采用在线直播的形式,提供无限次回放视频,发送全部案例资料,建立永不解散的课程群,长期互动答疑,学完后可与专业老师同学交流问题。

2、LAMMPS分子动力学专题从软件基础入门开始,结合实例讲解in文件编写命令,力图大家掌握LAMMPS是什么?能干什么?怎么用?进阶阶段分七个方向专题,分别讲授石墨烯、金属材料模拟、纳米流体模拟分析;热传导模拟计算;金属、合金、高熵合金及材料切削模拟;离子辐照损伤模拟;MOFs材料建模分析;分子筛膜材料气体分离模拟分析。

3、ReaxFF反应力场专题从ReaxFF基础理论开始,结合实例讲授反应力场计算所需的文件、力场验证、命令解读、程序获取与选择、结果计算与可视化;进阶以Lammps-ReaxFF燃烧过程模拟和分析、化学摩擦过程(CMP)过程模拟与结果分析、溶液中的质子转移、碳化硅表面石墨烯的生长为例,带大家走通整个ReaxFF反应力场应用的过程。

4、每个专题课程通过基础+进阶案例应用的思路讲授,分别帮助学员掌握 LAMMPS软件操作技巧、ReaxFF反应力场计算以及在材料化学及物理学科领域中的应用思路,有助于理解自己科研方向,对新材料设计和使用过程的微观物理化学现象进行解释。

班级群截图:

lammps
lammps
reaxff反应力场


课程 时间 费用
机器学习材料性能预测与材料基因工程应用实战 2022年07月15日-07月17日
在线直播(授课三天)
2022年07月22日-07月24日
在线直播(授课三天)
每人¥4900元
(含报名费、培训费、资料费)
LAMMPS分子动力学专题 2022年07月08日-07月11日 在线直播(授课四天) 费用:每人¥3500元
(含报名费、培训费、资料费)
ReaxFF反应力场计算专题 2022年07月15日-07月17日 在线直播(授课三天) 费用: 每人¥4300元
(含报名费、培训费、资料费)

增值服务

1、凡报名学员将获得本次培训书本教材及随堂全部案例电子资料

2、凡报名【机器学习材料性能预测与材料基因工程】学员可获得python语言基础学习视频方便提前预习

凡报名【LAMMPS专题】学员可提前发送软件安装及理论部分教学视频

3、凡报名学员培训结束可获得本次直播课程全部无限次回放视频

4、价格优惠:

优惠一:2022年6月24日前报名汇款可享受400元优惠(仅限前八名);

优惠二:老客户参加或者推荐学员可享受额外优惠(具体请咨询招生联系人)

优惠三:同一人报名两个及以上专题课程可享受额外优惠(具体请咨询招生联系人)

5、学员提出的各自遇到的问题在课程结束后可以长期得到老师的解答与指导;

6、参加培训并通过考试的学员,可以获得:北京软研国际信息技术研究院培训中心颁发的《机器学习材料设计应用工程师》《分子动力学技术与应用工程师》《反应力场计算与应用工程师》专业技能结业证书;

{联系方式}

联系人:科宇老师

电话、微信:13520456594

报名QQ:1446084643


发布于 2022-06-16 13:46