201 电子编程入门到工程师--绘制原理图(核心部分)

201 电子编程入门到工程师--绘制原理图(核心部分)

时间有限,无法一一修改底部目录,请以此目录为准:

一、本课目标

添加新元件,实现单片机核心部分的连线,并了解其布线原理。

基本功能框架图




二、后续计划

完成其他部分电路图


三、认知解惑

立创贴片基础库与扩展库

基础库其实和扩展库就一个差别,就是嘉立创SMT为了区分通用的元件和非通用的元件,降低贴片的难度,降低成本,把能够贴的元件分成两个库。(实际上,个人觉得有部分元件可以从扩展库加到基础库)使用基础库的元件,收费低,使用扩展库的元件收费高(好像每种元件+20元,待查)。

假设我自己打样5块pcb,可以全部手焊,一分钱嘉立创都赚不到:)

但是对于初学者来说,你必须要学会整体流程,请这些贴片公司打样一次,才能了解需要准备哪些资料,了解学习那些注意事项。我们这个系列的最终目标是能够帮助同学们把电路设计出来并制作成成品,并且能够排查出问题,后续还要利用这个单片机平台开始学习C语言编程。目标比较大:)

推荐使用基础库,但是没有基础库的只能使用扩展库的元件。 如果基本的焊接没问题,推荐的方法是 只贴基础库的元件,扩展库元件采购后手工焊接 ,或者请周围同事、朋友、同学技术稍好的焊接。

总得来说,目前为止,如果全部元件到嘉立创贴片厂贴片打样,不合算,工厂一般的做法是pcb嘉立创,自己采购物料(这个立创可以),到当地或者找一家长期合作的smt打样(会优惠一些),如果自己可以手工焊接一部分或者有一部分动手能力强,有人力,自己搞个小型的手工贴片机。但是对初学者这些都稍远了,永远记得跑通流程,哪怕是不完美的流程,把产品先做出来,才是真实可靠的经验。而不是仅仅是理论派、学院派,理论结合实际才是最有效的成长方式。

可能存在的问题:程序烧写、出现自己设计出问题故障排查问题(无法自行解决)或者实在找不到合适的朋友帮忙焊接部分元件,这个时候可以找我了,但是这个可能产生一些费用要自理(例如快递费),时间有限,不一定都所有请求都接受(后期考虑组织一个开源团队互助)。

终极目标让大家透过这个开源平台能够真正达成电子设计入门和单片机编程入门。

个人认为,对同学们学习中的疑惑,作为导师要安排的明明白白,引发学生思考、发散思维,但长时间疑惑就需要解惑,而不是讲课流水账,全靠学生猜;只讲理论听不懂,就需要增加实践环节、创造实践环境;步骤不清晰,增加沙盘环节、步骤细化;不够生动形象要有类比环节,想方设法让同学们学会;这样才是传道受业解惑,而不是怕麻烦、费时间或者只照顾前几名的门萨学员。这可能就是职业道德问题,不对学生负责,何必选择这个职业。

其他人管不了,实践中我会奉行以上准则。

不要执着于名词,关键看实现了什么!

网络名(NET): 电路图上每根连线都有名字,很多连线连起来犹如蜘蛛网,所以叫做网络名,当连的线太多时,看起来很乱,所以只在端口处写上网络名,两个端口有相同的网络名,证明这两个端口是电气用导线连接再一起的。

端口(PORT): 每个元件(器件)不管有几条腿,每条腿都是对内对外的一个端口。

导线(LINE): 能导电的线材。它对应的是绝缘材料,绝缘的意思是不导电或者导电很微弱,微弱到忽略不计的材料。

电源(VCC): VCC代表电源端口的符号,VCC不是具体代表几伏,而是个统称。VDD,VFF..都可以来代表电源,甚至ABC,DBC,只是约定俗成的我们现在用VCC、VDD代替。另外VCC与3.3V相连了,那么所有的VCC都变成了3.3V,5V就不要用VCC代替,可以用VCC5V,VCC_5,VDD 等替代。

地(GND/ground) :温度计假设0摄氏度作为基准点,那么0摄氏度就是温度计量的GND,其他温度都是以0℃为基准衡量的。电路中以0伏特(0V)为基准点,那么这个0V的位置就是GND(ground 大地的英语单词)一般取的是主供电的负极(假设电池供电,就是电池的负极),实际可以以任何点为GND,其他点比这个点高或低就设定为正电压或负电压,因为电源负极为GND容易计算、辨识,所以约定俗成的就是负极为GND。这个描述不准确,后面在实际电路中再说明。

SMT (Surface Mounting Technology的缩写)表面贴装技术,一般现在经常就是贴片厂的简称了。贴片厂,顾名思义就是把贴片元件焊接到pcb板子的厂商,最终产品是pcba(贴上元件的pcb:)

特别说明(以下个人认为对年轻人重要,部分复制到总目录)

为照顾初学者、零基础朋友,元器件我们选择能够直接采购到并可以直接SMT贴片出来的,个人推荐立创商城直接采购,嘉立创SMT打样贴片,这个价格不一定最实惠,但是元件质量基本上可以保证,减少中间环节,我们目标是先实现成品,培养兴趣,对基础内容快速认知,突破学习障碍。 个人建议:初学者制作5片样品,3片SMT打样,留下2片作为练习板手工焊接。采购的步骤,焊接的步骤流程、工具等都明确,打好基础。

找到一条路先上去,先站到高处,无论是爬上去的还是飞上去的,然后你再回头看那条路是捷径,而不是每条路你都去尝试一遍。





人的本性引导你做完美主义者,但是这样做的结果会让你完美的失败!

我们的目标是做不完美的成功者,而不是完美的失败者!

以上两句话请重复记忆一万遍!!!


四、参考资料

  1. 参考电路



五、步骤纲要

  1. 电源滤波设计
  2. 晶振电路设计
  3. 复位电路设计
  4. 启动选择电路设计

六、敏捷开发


七、一步步实现

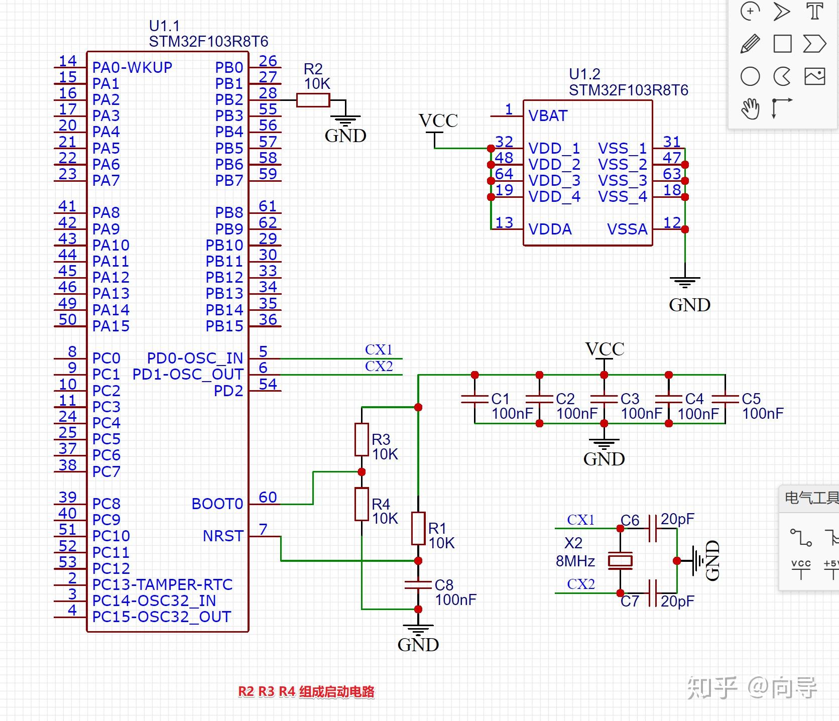
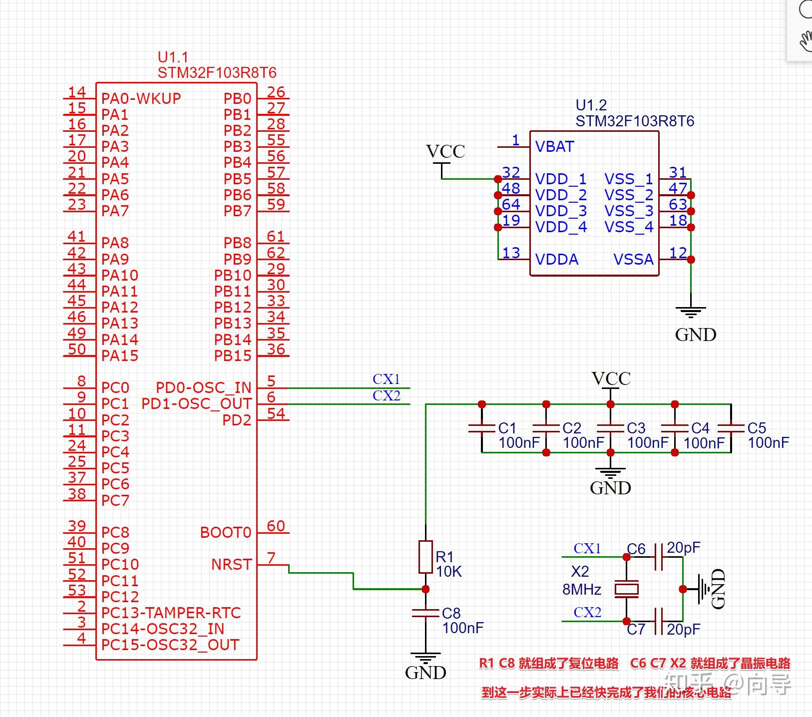
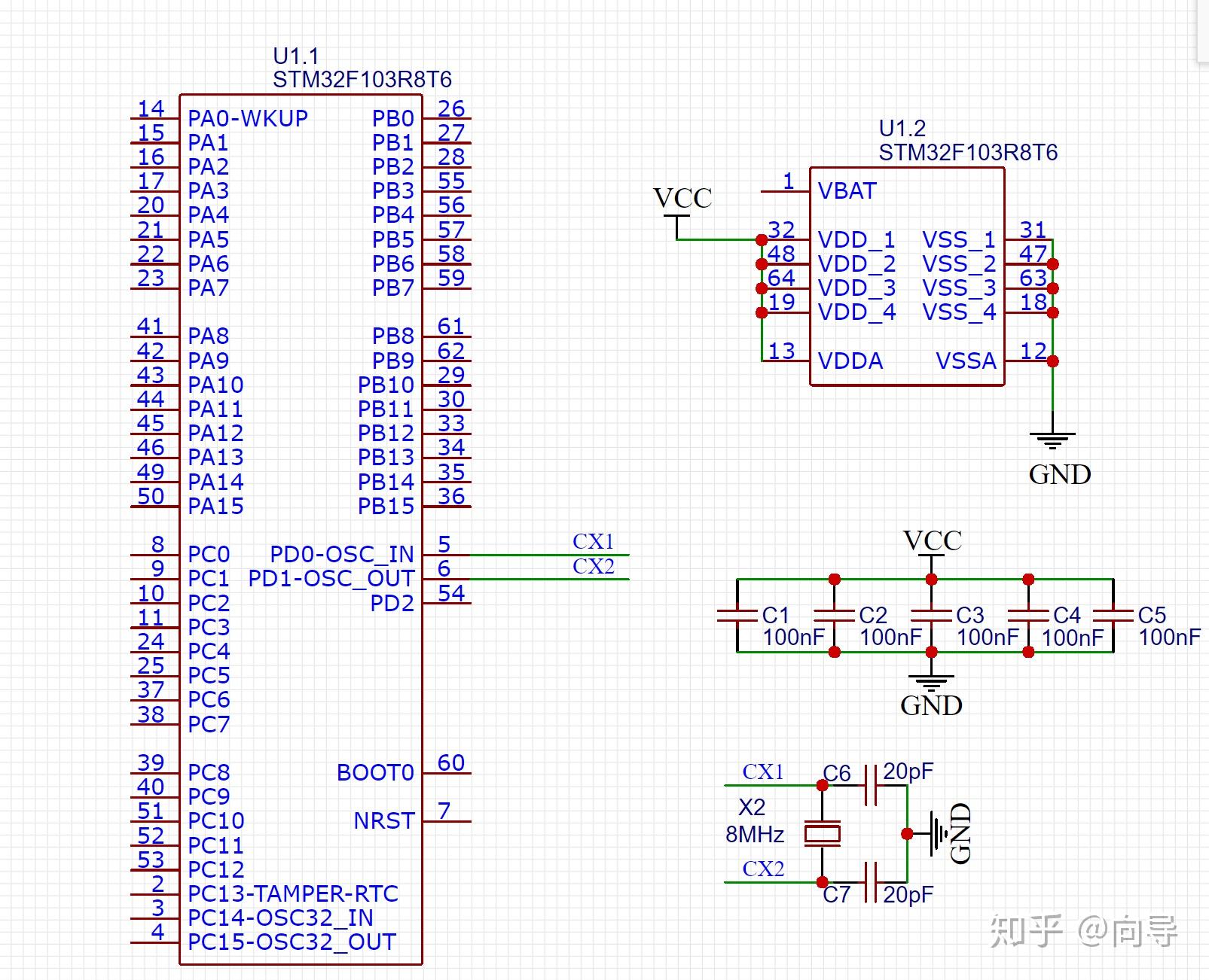
  1. 电源滤波设计

添加100nf 0805 电容 放在每一个电源输入端口。选中元件,按空格键可以旋转元件(立创EDA 原理图中)



实际看了上图大家应该有疑问,不要什么事情都见怪不怪!

大家应该对图上所有的文字图片都有疑问才是对的!

  • 为什么是立创贴片?
  • 为什么是贴片类型选基础,不选扩展?
  • 为什么是100nf?
  • 为什么是0805 不是0603?
  • 为什么选YAGEO 这个牌子的,不选三星的?
  • 贴片电容?贴片电解电容?钽电容?原理图库?原理图模块?材质?工作区?

...

这里选用的大部分电阻电容,封装都是0805的,而不是0603,主要原因是0805 对初学者焊接比较好,个头比较大。

从这一刻起,大家要找回年少时的 好奇心 ,好奇心是促使你成长的极大动力!



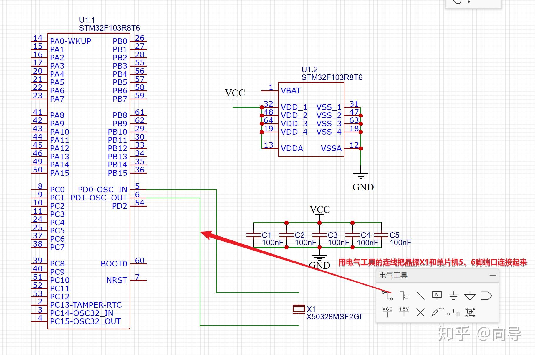
  1. 晶振电路设计

这个晶振目前只有扩展库有,基础库没有



注意:网络标签的名字可以变更,只要是两个端口保持一致即可。

刚发现个问题立创EDA 与嘉立创SMT库是不一致的,这个在嘉立创SMT库中有基础库的8M晶振,那么我们查询这个元件就需要先到嘉立创SMT库查询可用元件 然后到立创EDA元件库选择元件,保证准确、省钱、有效

[嘉立创注册入口] sz-jlc.com 注册完成后进入下单平台



把上面的晶振删除掉替换为下面的晶振 (编号为C115962)



增加晶振的补偿电容(这个必须的,参考晶振的datasheet内负载电容值)

8M晶振X50328MSB2GI datasheet

下面两片文章讲了如何计算晶振的负载电容,一般规格书都会直接给出,但是建议大家了解下计算原理(这个如果暂时不会计算,可以跳过)

晶振负载电容外匹配电容计算与晶振振荡电路设计经验总结
无源晶振设计中关于负载电容CL大小取值、提升晶振设计精度、KHz无源晶振停震等问题的解决方案



按照下图连线连接


  1. 复位电路设计 有了以上基础,我们把复位电路可以轻松的画出来,还是基本步骤(元件库选元件,放置、连线/放置网络标签)到这里我会稍稍加速绘制原理图。


放置了那些元件最后会汇总一张表。

  1. 启动选择电路




八、本课总结

  1. 核心大部分电路完成。
  2. 了解立创的基础库、扩展库
  3. 不完美的完成比完美的完成,大部分时候性价比更高
编辑于 2020-01-20 05:23

文章被以下专栏收录