相关文章推荐
踢足球的洋葱  ·  Java ...·  1 年前    · 
慷慨的白开水  ·  show full ...·  2 年前    · 
要出家的煎饼果子  ·  spring-boot:The ...·  2 年前    · 
Google Play新家庭政策解析

Google Play新家庭政策解析

从2019年5月29日开始,谷歌要求每个开发者仔细考虑儿童是否是目标受众的一部分。如果儿童是目标受众的一部分,则必须满足应用中有关个人身份信息内容和处理的政策要求。您的应用中向儿童投放的广告需要适当,并且必须通过已认证符合家庭政策的广告网络提供商。如果儿童不属于目标受众群体,则应确保您的应用不会无意中吸引他们。谷歌将仔细检查您的应用营销以确认这一点,并要求您根据需要进行调整。

那么新政策实施后,我们在谷歌后台控制中心内有那些具体变化呢,让我们一起来了解下。

目标受众群体和内容

新政策要求所有新发布的应用必须填写目标受众群体和内容,而已经发布的应用必须在9月1日前填写。

(后台中新增相关内容)


儿童的定义

在上图中我们可以看到受众群体被分为6个年龄段,其中0-5、6-8、9-12这三个年龄为谷歌默认的儿童年龄段。13-15、16-17这两个年龄段在部分国家的法律中被定义为儿童。若应用在这些国家发布,则也需要遵守家庭政策。


应用需要遵守哪些政策

按受众群体可以将应用分为三类:

1. 仅限成人。应用必须确保不会吸引儿童。

2. 包含成人和儿童。应用必须符合家庭政策规范。

3. 仅包含儿童。应用必须加入亲子同乐计划。


第一类:仅限成人

如果您的应用属于这一类,谷歌会询问应用是否吸引儿童。



如果选择“是”,应用就会多一个“不适合儿童”的标签。如果选了“否”,谷歌就会对应用进行更为严格的审核,确保应用不会吸引儿童。


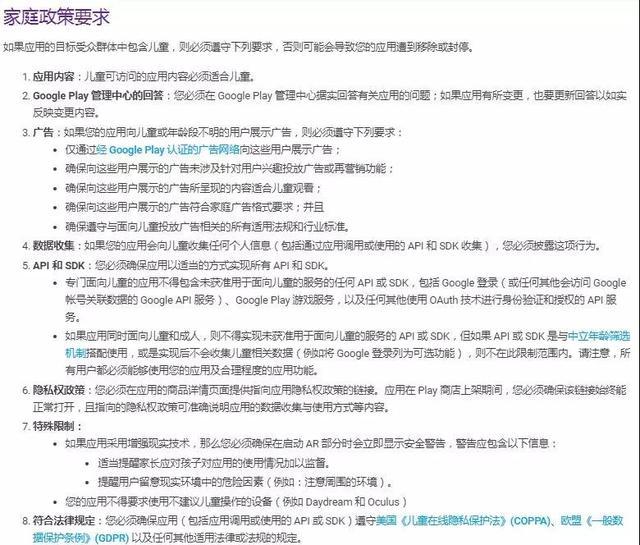
第二类:包含成人和儿童

应用必须遵守家庭政策要求:


可以在目标受众群体和内容中自行选择是否加入亲子同乐计划。



第三类:仅包含儿童

应用必须符合亲子同乐计划的要求。应用提审后,谷歌会审核应用是否符合该计划的规定。如果应用被打回,谷歌会邮件通知违反的是哪项规定。



广告相关

如果应用的受众包含儿童,则应用内的广告也要符合相应规范。



Google Play认证广告网络目前包括: AdColony, AdMob, AppLovin, ChartBoost, ironSource, Kidoz, StartApp, SuperAwesome, Unity Ads, Vungle。

以上这些内容就是新政更新后在谷歌后台出现的一些变化解析。谷歌在保护儿童方面正在逐渐加大政策力度,这些政策变更建立在现有的基础上,以确保儿童应用程序具有适当的内容,展示合适的广告,并正确处理个人身份信息; 同时还减少了不适合儿童的应用程序无意中吸引他们的可能性。开发者们一定要时刻关注谷歌政策的变化,以免应用违规,减少不必要的损失。

发布于 2019-09-30 17:24