如何考清华美院研究生?清华美院考研流程、招生简章、专业目录

如何考清华美院研究生?清华美院考研流程、招生简章、专业目录

清华大学美术学院研究生考试流程

  1. 网上报名

所有报考清华美院的考生都是在 中国研究生招生信息网( yz.chsi.com.cn/ 上报名 报名时间在每年的 十月份 左右,考生可以关注 清华大学研究生招生网( yz.tsinghua.edu.cn/ ), 这个网站定期发布清华美院考研信息。

网上报名时,考生要准确填写自己的专业、缴纳报名费,在交费成功 24 小时后,登录网上报名系统上传电子照片并通过照片审核后方可参加初试,上传照片截止时间一般在 11月初

2.打印准考证

凭网报用户名和密码登录, 下载打印《准考证》。

3.考试

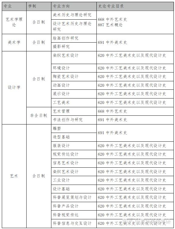
a. 初试方式均为笔试。 初试时间一般在每年的12月底。 初试的内容包括英语、政治、专业一、专业二。 英语和政治为全国统考,不论哪个专业考试的内容都一样, 专业一主要是史论考试, 各个专业有所差别,具体而言,设计类考生,不论是视觉传达设计、服装设计、染织设计、工业设计、信息设计,还是陶瓷设计、科普设计,专业一也就是史论是同样的考题。但与艺术学、美术学则是不同的。专业二是手绘,手绘是各个专业都不一样的。

清华美院专业目录以及参考书目

b. 复试形式以面试为主,面试考察外语听力、口语,部分专业复试环节还包括专业知识综合笔试或机试等。复试分数线如下表:

清华美院考研复试分数线

4.体检

体检安排另行通知。注意查看 清华大学研究生招生网( yz.tsinghua.edu.cn/ 上的信息。

5.录取

各专业按不同研究方向分别在专业系内进行总成绩排序,从高至低择优录取。具体分数计算方法:

a设计学、美术学、艺术(艺术管理专业除外)及工业设计工程分数计算: 初试总分÷5×40%+专业设计或创作或工业设计项目策划×45%+面试×15%

b.艺术学理论及艺术-艺术管理专业分数计算: 初试总分÷5×60%+专业论文×30%+面试×10%

c.信息艺术设计交叉学科分数计算: 初试总分÷5×40%+专业实践×40%+面试×20%

编辑于 2020-02-10 16:02

文章被以下专栏收录