相关文章推荐
痛苦的米饭  ·  HTTP(S)健康检查_全局流量管理3.0 ...·  2 月前    · 
酒量小的充值卡  ·  HttpCanary抓包工具下载-HttpC ...·  3 月前    · 
无邪的大熊猫  ·  UDP缓冲区大小配置与优化-CSDN博客·  4 月前    · 
腼腆的机器猫  ·  2025年安徽建筑大学招生章程_大学生必备网·  5 月前    · 
考研的台灯  ·  突发!人人影视字幕组14人被抓,用户超800 ...·  5 月前    · 
Code  ›  告急!宝安学位“爆仓”,超额近1.8万人 来源:买房之前(ID:maifangzhiqian)原创作者:楼校长近日,宝安教育局公布了小一、初一网上报名人数,申请超... - 雪球
https://xueqiu.com/3811477900/150499045
私奔的山楂
2 年前
首页
行情
行情中心 筛选器 新股上市 买什么
交易
A股交易 基金交易 私募中心
下载App
扫一扫,下载
 登录/注册
买房之前
买房之前 ()
修改于2020-06-01 17:46 来自雪球
 关注

告急!宝安学位“爆仓”,超额近1.8万人

来自 买房之前的雪球专栏

来源:雪球App,作者: 买房之前,(https://xueqiu.com/3811477900/150499045)

来源:买房之前(ID:maifangzhiqian)原创

作者:楼校长

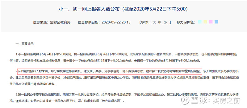
近日,宝安教育局公布了小一、初一网上报名人数,申请超额2.5万人,着实让宝安家长头秃!这意味着,多达2.5万学生面临分流、就读民办学校以及返回原户籍地就读。

从公布数据来看,宝安就读形式依旧严峻,小学实际招生2.3万人,但实际报名申请达到4万人,申请超额1.7万,近一半小学生要去读民办!

宝安与龙华一样,是常年学位爆仓重灾区,再次给宝安家长释放了强烈信号,务必及早介入学位申请的准备工作。

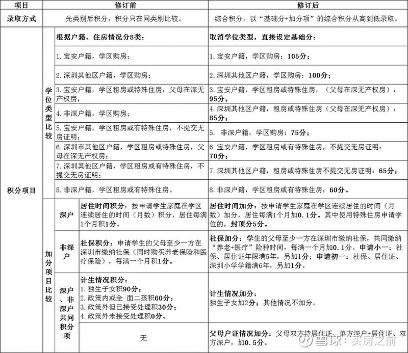
今年宝安学位积分大调整,取消了“分类+积分”模式,计生加分大变,“宝安户籍+宝安学位房”成了上好学的必杀神器。

还是那句老话入户买房需趁早,楼校长整理了一份 宝安学位“爆仓”名单 ,做到知己知彼,方能百战不殆。

1

重度爆仓学校,第一志愿报名人数远超计划数2-3倍

2020年宝安小一学位爆仓异常严重,公办学校99%都是爆满状态,78所学校中,仅有3所申请人数未达到计划数,其余75所学校都炙手可热。

主要集中在沙井、松岗、福永片区, 宝安区最火爆的学校top10的排行榜中沙井片区占了一半:蚝业小学、万丰小学、黄埔小学、新桥小学、清平实验学校(小学部),其中有4所报名人数超过1000人。这些学校录取比例远低于宝安区整体录取比例,基本是3个人报名,只有1个人录取,还没加上第二第三志愿的报名人数。

为什么是沙井、松岗和福永? 这些商品房相对较少、农民房密集和旧改连片的区域?

其实是随着11号线的开通,这几个片区承接了大量关内外溢人口,相当于南山、宝中的居住后花园,这个与龙华一些学位紧张的片区很相似。楼校长查阅前几日官方公布的今年计划入市项目,沙井松岗和福永2020年供应的住宅项目加起来6个,供货量是少之又少。

一边是学位重度爆仓,一边是商品房和学校严重供不应求,再加上是新兴片区,学校建设赶不上小区建设,后期同年龄层的业主集中入伙,子女入学容易发生堵车现象。特别提醒一直想打新这些片区住宅的家长,需重点关注上学的问题,提早落户和买入学区房。

楼校长统计了宝安小一初一学位爆仓TOP3学校所对应的小区,家长们注意避雷。

2

中度爆仓学校,录取比例小于总体均值

78所小学中,有22所学位中度爆仓学校,报名人数基本是计划数2倍左右及以上,占比约三分之一。主要集中在上文提到的沙井、福永、松岗等学位重灾区外,还有 西乡、新安、石岩 部分学校不幸进入学位中度爆仓名单。

宝中海韵学校和福永中学在去年2019年按照430分考生比例排名靠前,挤进全市排名前30名榜单,海韵学校跟南外大冲一样,第二次参加中考就成为全区黑马,因此这两所学校周边小区,自然成了不少家长学区房置业焦点。

其他爆仓学校所在片区,虽然人数量多录取积分高,但并不代表学校好,两者并不存在因果关系。

3

轻度爆仓区域,报名人数略微高于计划数

学位轻度爆仓区主要集中在宝中、新安和西乡几大楼市火热片区 ,集聚了宝安最好的小学和中学。宝安十大小学就包含9个,有宝安小学、宝安实验、弘雅小学、建安小学、天骄小学、航城学校、宝安中学(集团)外国语学校、西湾小学、红树林外国语小学。中学比如说神一般存在的宝安中学、还有名列全市前茅的宝安实验学校,都是深圳家长重点关注的中学。

这些学校学位同样存在一定的缺口,像宝安中学计划招生800人,报名数破千达1076人,超出276人。虽没到中度重度爆仓的程度,但未来就读形式也不容乐观,主要因为宝中利好不断,前海扩容+大铲湾腾讯科技岛概念,各项配套更成熟宜居,吸引大量人群前来置业, 教育需求也随之激增。

如果实在想让孩子就读这些宝安名校,家长务必早早做准备,宝安户籍和购买宝安房产缺一不可,这个是拉开差距的两大积分项。

4

仅有少数无忧区,第一志愿报名人数少于计划数

小一第一志愿报名人数未超过计划人学校有11所,但叠加上其他志愿人数,表格里仅有两所公办有剩余名额:深圳市宝安区特殊教育学校和深圳外国语宝安学校(小学部)。

深外宝安小学部计划招生90,仅有36人报名,深外宝安初中部一样没有招满,计划招生90,截止5月22日,仅有27人报名。

万众瞩目的深外宝安分校中小学部竟然都没招满?

其实并不是学校不好,而首年招生范围被教育局限死了,楼校长5月初报道过,深外宝安分校正式落定沙井海岸城,今年招生对象为海岸城的回迁户,少量招生。

是不是意味着周边的小区有机会呢?

这不,周边小区业主联名请愿的惯用手法再次登场,前几日教育局也正式对博林君瑞业主请愿列入深外学区做出了正式回应:深圳外国语宝安学校招生范围并未划定,今年招生对象暂定为万丰海岸城回迁户。

楼校长简单计算一下,仅扩容前的商品房业主户数就将超过5000户,这还没算上回迁房业主。如果算上扩容后94万平的总面积, 整个沙井海岸城可能有超过2万户业主 。

按照规划,深外宝安分校只能 提供大约3900个学位 ,上学需求旺盛。僧多粥少,可能仅在小区内部,就会面临激烈的学位竞争,所以周边小区纳入学区范围概率相当低。

作为备受瞩目的网红盘,最近话题不断,先是坊间传闻内部能暗箱操作预定房源,紧接着官方出手整治,公证摇号销售,严禁喝茶费,对于刚需来说,无疑是一个好消息。

5

最后,楼校长给出的上学建议

1、想让孩子就读宝中片区名校的家长,需注意这些学校的录取积分,一旦超过100分,很大可能入户买房也上不了,一定要越早买越占积分优势。

2、在松岗、沙井、福永学位爆仓重灾区,虽然目前不会面临买房上不了学的情况,但是随着近几年区域内开发的商品房遍地开花,适龄儿童扎堆上学,也将步宝中后尘。 今年积分方法调整后,早租房比临时买房上学更有优势 ,所以想在宝安上学,买得起房的就买,买不起房就早早租房吧!

今年宝安的积分方法调整主要的变化是,从“先类别后积分”变为了“综合积分从高到低录取”。几点变化楼校长也详细解读了一下:

1、住房积分: 宝安的入学积分政策调整有往“租售同权”发展的趋势。举个例子:李雷和韩梅梅家其他条件同等,李雷家在宝安买了学区内的商品住宅,但是刚买了一个月就开始申请小一学位,2020年新政策下,他家住房积分是105.1分,而韩梅梅家在宝安学区内租房住,租了10年了,那么她家的积分是95+10年*12个月*0.1分=107分,那么学位紧张的情况下,可能韩梅梅能录取,而李雷面临分流。如果是2019年的政策,不管积分多少,李雷家类别靠前,会被优先录取

2、独生子女积分: 和罗湖区的政策类似,从90分降为1分,从以前的4种积分阶梯变成2种,说明独生子女占一定优势,但权重大幅下降。

3、户籍、居住积分: 孩子是宝安户籍,无论是买房还是租房,基础分都更高,权重远高于深圳其他户籍及非深户籍。申请儿童的父母(监护人)累积连续缴交社保时长的积分,变更为变更为2019年同项积分的1/10,并且取消了“参保时间不一致则按照参保时间较短险种计算这一点”。同时,父母双方都是深户或都有深圳居住证的额外加分也减为之前的1/10,对于居住、社保满5年以上的额外增加了加分。

不过申请学位认定的租房时间需要在政府租赁平台备案,而且因为政策每年都在变,也有可能你提前好多年租了房,但是当年的积分入学政策变化也可能导致不能入学,还是存在较多不确定因素的。

3、建议家长做两手准备,宝安有些民办学校成绩相对优秀,比如富源中学、宝安中英公学、中澳实验(民办部)等,就读民办政府会给与一定的补贴,熟知各项信息,及早准备,不能干等着分流。

4、如果来不及,在南山租房上学也是个不错的选择,小学像名校集团的新学校和育才系,通过租房基本都可以上,而初中除了最好的几所学校,租房也是可以上的。

·END·

买房之前(ID:maifangzhiqian):有用有趣不作假,欢迎扫描下面二维码关注。另外,欢迎各位意向购房者和业主加楼校长新号私聊(关注买房之前公众号后,回复“咨询”即可获取楼校长微信二维码)。

·  已收录至专栏  ·
买房之前的专栏
239篇文章, 18606人关注
进入专栏 
   
 
推荐文章
痛苦的米饭  ·  HTTP(S)健康检查_全局流量管理3.0 - 云解析 DNS - 阿里云
2 月前
酒量小的充值卡  ·  HttpCanary抓包工具下载-HttpCanary抓包存档免费下载v9.9.9.9-游戏宝手游网
3 月前
无邪的大熊猫  ·  UDP缓冲区大小配置与优化-CSDN博客
4 月前
腼腆的机器猫  ·  2025年安徽建筑大学招生章程_大学生必备网
5 月前
考研的台灯  ·  突发!人人影视字幕组14人被抓,用户超800万,涉案金额超1600万!网友炸了 _ 证券时报网
5 月前
今天看啥   ·   Py中国   ·   codingpro   ·   小百科   ·   link之家   ·   卧龙AI搜索
删除内容请联系邮箱 2879853325@qq.com
Code - 代码工具平台
© 2024 ~ 沪ICP备11025650号