相关文章推荐
道上混的电影票  ·  MySQL :: MySQL 8.4 ...·  1 年前    · 
帅呆的苦咖啡  ·  quartz的一个误导 - ...·  2 年前    · 

文献综述的阅读与写作要点

2 年前 · 来自专栏 教育管理博士论文写作

“文献”(Literature)是指为了深入理解和分析你所研究的问题而查阅的各种类型的出版物(Cooper,1988)。

文献综述的价值

1.为未来研究创造价值。归纳综合前人 已有成果 、了解熟知 当前研 究、分析思考 存在问题 。指出今后 发展方向 ,帮助研究人员认识课题 研究意义 、掌握研究 背景和发展脉络

2.为后期写作提供思路。增加研究者对论文 选题清晰 系统的认识 ,梳理出科研的主攻方向,为以后的科研论文及综述的撰写 提供思路

3.

文献研究法的实施步骤是:

提出问题——搜集文献——阅读摘录——梳理组织——分析研究——书写报告。.

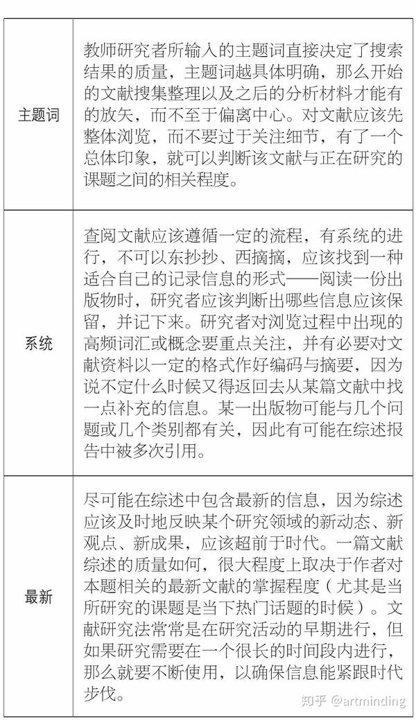
在“文献的检索与积累”过程中,

关键问题包括“主题词”“系统”“最新”等几个方面, 具体如表1所示。

主题词要准确;系统性指的是完备的搜索策略、记录保存习惯;最新则是要提供更具说服力的新研究。

[1]陈先锋.文献综述:托高教师教育科研的起点[J].教育视界,2017(01):52-54.

文献综述的基本结构

一般包括 引言 (导言) 、 主体 (检索结果的介绍) 、 结论 (讨论) 及附录 (参考文献列表) 四大部分。

文献综述的流程

图表化需要重视

文献综述的类型

1大综述:较为宏观的,涉及的范围为整个领域、专业或某一大的研究方向:《近年来对外汉语词汇教学研究综观》

2小综述:较为微观,这类综述可以涉及到相当小的研宄方向甚至某个算法,谈的问题更为具体与深入/《综述乳酸菌对抑郁症的改善作用》

综述均具有 专题性 综合性 论述性 评价性与传递性 等基本特征, 而出色的文献综述更有其丰富的原创性和独特的学术价值。

文献综述的要点

(一) 结合自身, 围绕主线

在进行文献综述时, 教师研究者可以借鉴前人已发表的综述以启发思路, 但最重要的是 应该结合自身的研究实际, 补充最新的相关文献, 而后围绕自定的主线重新整理、组织和分析文献, 并大胆地表达出自己的观点。

(二) 忠于原文, 有所侧重

文献综述必须在忠于原文的基础上, 在表述上要使用浅显易懂的文字, 并且尽可能 使用不同的词汇, 如“某某某发现……”、“某某某和某某研究了……”、“某某某等所开展的研究表明……”等。 如果直接引用能够特别好地传达某种特别值得关注的观点, 教师研究者可以选择直接引用。综述所涉及的内容应当挑选重要的或典型的文献资料, 不可以面面俱到。

(三) 先面后点, 点面结合

教师研究者应该在全面掌握文献资料的基础上, 归纳概括出该领域中的重要研究成果。在结构上, 可以是纵向梳理式, 也可以是横向扫描式, 或者纵向横向混合式。 纵向梳理式一般是指按时间顺序整理材料, 然后归纳出不同的发展阶段及相应的研究特征。横向扫描式则是围绕某个专题或主题, 直接将有关素材按照一定的标准进行分门别类的处理, 并列地介绍若干项主要的或基本的研究内容。

(四)综述重在批判,批判,批判。

综述(review)并不是对别人已经发表或完成的工作的一种简单的描述或总结 ,而是一种批判性的评论 ,表明研究的最近进展以及不同观点之间的 争论、所采用的理论和方法。 它应当是对相关文献的综合性分析,这种分析在任何时候都应与你的研究目的和论点相关(Bruce,1994)。


文献综述的阅读

1.文献综述的搜索

2.文献综述的阅读

例如搜索某一个主题的文献, 选文献类型为综述类文献。

第一步浏览摘要,对比目录(5-10mins)

第二步阅读结论,浏览小结。

第三步重要章节,搜集图片。


3,文献阅读的流程和阶段

第一阶段:集中资料 。
分类记录 有用的主要著作、期刊、文章等。
列出作者名单,对引文进行分 类。
评估信息的质量和力度。
建立一个总体的 记录矩阵图
记录 核心观点

第二阶段: 综合信息资料 。
根据作者、关键词和主题、年代、理论等对主要文献组织 分类
根据主题类型, 建立核心观点图,列出提纲
扩展当前的作者图谱、理论图表和书目卡片的摘要,记录流行的理论原则等。
建立简单论断。

第三阶段: 分析资料类型
审查核心观点图和矩阵图,形成论证方案和推理形式进而确定关于研究课题。
“人们知道什么”
列出梗概。 列出发现式论证的蓝图和提纲。 进行复杂论证,做出主要论断。
关于研究对象的现有知识写一份发现报告。

有目的地阅读:
• 总结读过的文献
• 决定哪些很重要(可以强调它们)
• 哪些没那么重要(可以简单概括或 者从你的综述里去除)
• 找一找主要的观点、结论、理论、 论据等等以及找出密切相关的作品 的异同点
• 刚开始阅读的时候这可能很难,但 是你读得越多,它就会变得越简单

文献综述的质量标准

标 准 (Criterion) 得 分 (Score)
是否覆盖重要和具有里程碑意义的研究 Seminal and landmark studies 1.5
话题的宽度(覆盖面、关注面) Breadth of subtopics 1.3
(所选)文献的质量 Quality of literature 1.2
文献综述的组织结构 organization 1.2
文献综述与个人研究的相关性 Relevance of individual studies 1.1
研究的重要性和贡献 Study rationale and contributions 1.0
写作的简洁和文献的转述 Clarity of writing and interpretation of literature 0.9
过渡与转折 transitions 0.8
历史和理论背景 Historical and theoretical background 0.7
文献的格式 Bibliographic format 0.4

文献综述的自我检查:

-文献选择的方法合理吗?
-为什么你使用一些文献而排除了另一些文献?
-哪些年度的研究被排出?
-你强调了最近最新的发展动态吗?
-你使用的是第一手文献吗?
-你选择的文献之间有关联吗?
-你的文献资料全面吗?


[1]

参考

  1. ^ <如何阅读文献综述》提取码:gzfp https://pan.baidu.com/s/1Pe86_Amk7doIEj-34UqSbA
编辑于 2020-06-13 22:54

文章被以下专栏收录

    教育管理博士论文写作

    教育管理博士论文写作