相关文章推荐
近视的熊猫  ·  Transformer Based ...·  1 年前    · 
气宇轩昂的竹笋  ·  python之matplotlib ...·  2 年前    · 
从十个变化看《中国好声音》一路衰落

从十个变化看《中国好声音》一路衰落

引言

10月28日周五晚,《2022中国好声音》总决赛在一片宁静声中落下帷幕,也意味着这一档国民级音乐综艺正式走完了第十一个年头。

为什么说“宁静”呢?整季看下来,除了国庆前导师廖昌永因故退出节目录制,临时换成CoCo李玟,以及接连着的热搜事件“李玟怒斥节目赛制黑幕”之外,无论歌曲、选手还是导师,本季节目并没有给音乐和娱乐圈带来多少热度,可以说是好声音史上最没有存在感的一季。

要说这一季的口碑如何呢?笔者试图搜寻广大自媒体圈友的评价,却发现相对于往季,关于本季的讨论实在少之又少。正因为没有引发大众的普遍关注,因此也无法议论其“口碑”如何。不过,如果用大众认知度最高的豆瓣评分来看,本季节目不出意外地创下节目开播十一年来的新低——从2012年第一季的7.9分,期间几乎一路连跌到本季的4.2。

图:历届好声音综艺豆瓣评分一览

第十一年了,唱衰节目的文章和声音太多,好声音没落已经成为全民共识。笔者认为跟风拉踩没有必要,只希望通过盘点十一年里节目的10个变化,和曾经喜爱过好声音这档节目的朋友一起回顾其十一年衰落史,并提出一些对这档曾经的现象级综艺未来之路的思考。

这十个方面分别是——导师、选歌、选手、冠军、赛制、玩法、总决赛、播出平台、节目理念、市场环境。

全文篇幅较长,建议点赞并收藏后随时翻阅。


01 导师

华语乐坛重量级导师一向是好声音标配,节目组每年不惜重金请来至少四位。十一年间,导师来去更迭换了不少,但导师的种类、作用、与学员的关系却发生着持续变化。笔者首先把这十一年来的全部导师(含助教)做了盘点:

表:历届好声音导师一览

由表可见,十一年之间有几处变化:

首先是主考核导师的变化。十一季以来,节目组除了不断换血导师队伍以给足观众新鲜感外,值得一提的是2020年这一季的新晋导师李宇春,在官宣时曾引起不小的争议。许多观众认为其无论唱功、代表作数量还是乐坛地位都难以胜任好声音这档国民级音综,因为之前八季导师中任何一位,无论从演唱实力、国民度、代表作等哪方面衡量都称得上天王天后级别。相信节目组大胆选用李宇春,正是看中其背后的流量价值。而导师选拔从以实力出发到开始拥抱流量,也不难看出节目组在热度逐年衰退后的必然选择。

图:中国好声音2020年导师李宇春

除了导师甄选流量化以外,可以看到,从2021年开始已连续两年出现节目中期更换主考核导师的情形——2021年那英中途退出换成廖昌永,而今年则是廖昌永导师在盲选后由于某些原因退出,由李玟接手。导师阵容愈发不稳定,不难让观众产生导师们对这档节目越来越不在意的感知。

熟悉2012第一季节目的忠实观众可能知道,从第一季开始,每位导师在盲选过后的PK阶段都会邀请一位音乐圈中好友作为“梦想导师”助阵点评。实际上,这一传统从2016年“第五季”(即《中国新歌声》第一季)开始取消,改头换面为“助阵导师”(如费玉清、蔡健雅等)。“助阵导师”们除了现场点评外,需在开场时演唱主考核导师的作品,例如蔡健雅助阵汪峰时翻唱汪峰的《当我想你的时候》。而到了2017年“第六季”(即《中国新歌声》第二季),彻底取消这一延续了五年的机制,而是由每位导师邀请2至4位明星或往季热门学员帮唱,不再参与作品点评。比如刘欢导师邀请了张杰、谭维维助阵学员帮唱,而由周深帮唱郭沁的神仙合作版《大鱼》也正是出自这一时期。再之后(2018至今),节目组则彻底取消所有“梦想导师”、“助阵点评”、“嘉宾帮唱”机制,观众再也看不到助阵导师和主考核导师亲密互动的场面,也少了一些八卦谈资。

图:费玉清助阵周杰伦参与学员点评(2016年)

虽少了梦想导师,但节目组另辟蹊径,从2021年开始正式引入“助教”概念。比如2021年选择了张碧晨、黄霄雲、吉克隽逸、吴莫愁等四位从《好声音》走出的年轻歌手分别担任四位导师助教;2022年则是由黄霄云、希林娜依·高两人担任(改名叫“青春导师”,实质未变),她们的作用是行使说服权、挽救权,有一定可能影响主考核导师做出判断。以笔者看来,节目组的出发点很明确,无非是希望吸引年轻观众的眼球,也能为节目带来助教们大量的粉丝群体,所谓“流量”。导师、助教“流量化”,观众观看节目的动机由“发现好声音”逐渐变为“看偶像真人秀”。

图:黄霄云、希林娜依·高担任2022年助教导师

关于导师,还有个现象值得一提——2022年本季好声音开播前,节目组重磅官宣刘德华成为本季“见证人”,曾让无数观众误以为刘德华加盟导师。结果实际播出内容是,刘德华仅仅用VCR方式录唱一首《今天》在节目现场播放,并为所有学员加油打气,整个出场不到5分钟,却把情怀足足拉满。但在此之后,整季并没有刘天王的再次出现,直到总决赛再次露面且来到节目现场,演唱了《中国人》《一起走过的日子》《来生缘》《忘情水》等一众经典歌曲,并最终为总冠军荣誉颁奖。节目组极尽营销手段搬刘天王出山,为节目宣传造势。而实际上,观众在意的只是刘德华的露面表演,而华仔本人也并未对节目音乐性有任何实质性贡献。

图:好声音“见证人”刘德华出席2022年度总决赛


如果有人问,关于导师,十一季里最大的变化是什么?笔者的答案是:导师与学员(选手)的关系。

看过前三季的观众一定会有感于刘欢对袁娅维、吉克隽逸发自内心的喜爱和教导,惊艳于哈林和吴莫愁这对组合的奇妙化学反应,也一定会对那英战队的“四朵金花”(张碧晨、陈冰、李嘉格、刘明湘)记忆深刻。导师和学员的深度互动、赛前教唱、悉心指导,直到赛后还保留着长期的“师生”关系——这一向是节目观众对这档国民级综艺喜闻乐见的看点,也是第一季节目高口碑的由来之一。

图:好声音第一季导师刘欢与学员吉克隽逸

但不知从何时开始,导师和学员间的这种情感连接变得淡漠甚至直接省略。尤其是在近几年节目组“创新”的PK车轮赛制下(关于赛制,今后在分析好声音“赛制”变化的篇章会深度剖析),许多学员在不断的PK battle中来回被挽救、辗转加入若干名导师的队伍,甚至学员在有导师转身后必须经过和他人PK后才算正式加入导师战队——这进一步阻断了导师和学员间的联系。导师成了名义上概念,不再教唱指导,实则转椅工具人。

从梦想导师的选择上,也能看出这种联系的减弱,以及能看出节目取向上的一些转变。例如前两季中,有三宝、王治平、贾轶男等幕后金牌制作人走到台前担任梦想导师,给予主考核导师关于选歌、歌曲编排、音乐制作、选手演绎方式等若干的专业意见,是实打实的帮助指导。

图:著名音乐人三宝担任第一季刘欢战队“梦想导师”

而之后节目组逐渐摒弃专业性,陷入单一营销思维,乐此不疲地薅流量、邀助教、营销导师互动场面,只是为了堆砌虚假的热度数据。实际上,无论是明星助教还是“见证官”刘德华,对歌曲质量而言无一不是可有可无的存在,对打造出圈金曲、提升节目口碑更是毫无裨益。

十一年了,李荣浩的梗、李健的冷幽默,比起第一季哈林的狂热、那英的心直口快、杨坤的真性情,依然有趣、有看点。但对于一档一向标榜“最多华人收看的专业音乐舞台”的节目,导师互动本应只是锦上添花。如果节目重心越来越偏向导师和助教们的真人秀表演,而把选手、歌曲这些真正的主角作为陪衬,与其说是音乐综艺,倒不如说是一档音乐谈话节目更为贴切。

本节小结

十一季里,导师(含“助教”)的种类越发变多,但不可否认的是,在节目前几季中被广受好评的“亲民导师”不复存在,导师对学员的真正专业指导和情感连接变得越来越弱,逐渐成了节目组拉流量、做营销的工具。


02 选歌

如果你一直关注好声音节目就一定会发现,从第一季至今,节目组选歌由最初的大众流行热歌,越来越走向小众冷门甚至不知名歌曲。笔者相信这也是节目组在好声音热度消退、资本吸引力减弱、市场价值走低、版权环境变化等多种因素下,无奈的必然选择。

好声音最初几季的10年代初,那时还处在音乐行业从实体唱片向数字经济的过渡探索阶段,大众对歌曲版权的意识仅在萌芽,线上线下盗版侵权歌曲的例子随时在发生。但随着行业的日趋规范,以及用户在使用音乐app中对腾讯音乐、网易云等平台歌曲版权的认知提升,大众对音乐版权的意识深入人心,歌曲作者的维权行为逐渐得到尊重。

图:2015年“最严版权令”曾给国内音乐圈带来巨大震慑

综艺节目也不例外。还记得连《我是歌手》这样的综艺在几年前都曾因侵权使用原作者歌曲,在原作者微博发声后上热搜,舆论迅速蔓延发酵,最终被迫选择下架歌曲甚至剪掉歌曲片段。类似这样的事件在过去五年屡见不鲜,但近几年已不多见。 主办方出于节目口碑的考虑,不得不走正规授权渠道获取节目中歌曲的表演权、发行权和信息网络传播权。

但这是一个内容为王的时代,一首热门歌曲带来的商业价值可能多到无法计算,这也促进了音乐行业版权价格整体的水涨船高,直接导致主办方每年需要给词曲作者支付的版权费用不断提升。现在回想好声音节目前几季,有多少歌曲是未经正式授权就使用甚至出版发行的已经不得而知。使用成本低、侵权成本低,让节目组在选歌时有了极大的自由度。而 在节目盈利能力逐年下降的近几年,节目组不得不减少开支,这就必然导致其寻找授权价格便宜得多的冷门歌曲。

图:《中国好声音第一季》学员郑虹翻唱Adele代表作《Someone Like You》

在选歌方面,节目组压低选歌版权成本的方式,可以说竭尽全力。比如,选择导师李荣浩的作品给学员和李荣浩本人演唱,词曲本人就是李荣浩,还相当于给李荣浩打歌,价格自然低廉很多。再如2020年,热门选手曹杨来自周杰伦的音乐公司杰威尔(JVR),因此可以借学员演唱的机会取得周杰伦《搁浅》的演唱和发行权。要知道,近几年在综艺节目中翻唱周董的歌,且周杰伦本人不做导师的情况下,想在音乐平台上架几乎是不可能的。

图:曹杨在《中国好声音2020》翻唱周杰伦《搁浅》

除了“近水楼台先得月”,节目的制作公司灿星文化还善于从自有版权的曲库中向节目供歌。要知道,好声音火了之后,灿星曾在央视制作了另一档主打原创歌曲的综艺《中国好歌曲》,借此签约了一批原创音乐人并收入了其原创词曲版权。灿星旗下的“梦想强音”就是旗下唱片公司。在本季中,歌曲《没有你》(原唱苏紫旭)、《赌局》(原唱李亮辰)、《飞鱼》(原唱飞石号)等若干歌曲版权都来自梦想强音,因此没有版权成本,甚至可能无需授权流程。

图:范本桐在《中国好声音2022》中翻唱苏紫旭《没有你》

在如何便宜地搞到音乐大厂版权上,节目组也有一套办法。如果留意节目组近几季的选歌,你会发现原唱为孙盛希、魏如萱、丁世光、艾怡良、黄绮珊等歌手的歌曲频繁在节目中被演唱。实际上,节目组和一些大型唱片公司签订了选歌合约,由唱片公司提供可演唱的歌单包,以打包价形式供节目组挑选使用,这样既可以从流程上免去每首歌单独走一遍授权流程的麻烦,也可以整体降低版权成本。例如本季选歌中的《蠢货》、《我的美丽》、《拆穿》皆出自索尼唱片为旗下歌手黄绮珊制作的歌曲,《如果我们当时一起会怎么样》、《一口》、《Simon》也都是来自索尼旗下歌手丁世光的作品。像2020年被单依纯唱火的《永不失联的爱》版权也出自索尼唱片,由索尼旗下艺人周兴哲原创并原唱。以上仅以节目组和索尼唱片的合作为例,实际合作面要广得多。在这样的歌单里,唱片公司出于推广的考虑,大量歌曲都是热度不足,希望借节目唱火的。就这样,版权成本是降低了,但节目的选歌极度受限,选的歌也越来越冷门。

图:单依纯翻唱Eric周兴哲《永不失联的爱》走红

节目组对降低歌曲成本的考虑远不仅于此。从2020年开始,节目新增“原创赛道”(关于“原创赛道”将在今后的文章中深度分析),挖掘一大批具有原创能力的独立音乐人带着他们不为人知的原创词曲在舞台表演,从正面角度说是鼓励原创,实则也是降低版权成本的绝佳手段,因为成本大部分都为0,原创歌手们巴不得借好声音为其打歌。众多原创作品质量参差不齐,观众提不起兴趣,一定程度上也在耗尽节目多年积累的口碑。

在以上多种方式的综合作用下,如今一期节目里十首歌有九首没听过,也就见怪不怪了。虽然成本确实是降下来了,但近5年来,真正给人留下深刻印象的歌曲有几首?引起共鸣、赢得观众赞誉的演绎作品又有几首?

图:近三年选手个人原创作品占比明显增多

如果说从热门走向冷门是节目组从成本考量的必然选择,那对于歌曲演绎形式的转变,就变得难以理解了。 在前四季节目中一个吸睛的看点是导师转椅盲选过后,由两组选手合唱同一首歌的一对一PK,也缔造了最初几季中太多让人印象深刻的合唱经典。笔者至今还能回想起周深VS李维合唱的《贝加尔湖畔》、张碧晨VS魏雪漫《一路上有你》、郑虹VS李代沫《如果没有你》、张玮VS歌浴森《三天三夜》、姚贝娜VS林育群《自己》……在一首歌,两位学员发挥各自特长,既相互炫技、火药味十足,又相互配合,让歌曲听起来更加丰富、极有张力。而 从2016的第五季(即《新歌声》第1季)开始忽然取消选手合唱battle形式 ,而是由学员各自演唱一首歌进行PK。此后至今,除了2017年第六季(即《新歌声》第2季)中有邀请明星或者往届学员帮唱,以及2018年曾有两期短暂恢复外,再无合唱battle形式,观赏性大大降低,也让笔者不能理解。

图:周深、李维在好声音第三季合唱《贝加尔湖畔》

一种可能的猜想是,合唱歌曲需要比单人solo花费更多的构思、时间、精力和成本去编排。如何发挥选手各自优势并做到互补,如何迁就两人的定调,如何让歌曲听感上更有层次,是需要仔细打磨斟酌的事。在前几季可以看到,主考核导师和梦想导师等连同现场音乐团队精心编排的幕后画面在近些年来已经不再继续,如今的歌曲大部分听起来都像是钢琴伴奏标配出来的流水线产品。笔者看来,现在的编曲和伴奏已经不像当年那样倾注全力、富有诚意了。

本节小结

· 节日热度逐年走低,吸金能力变弱,但版权市场日趋规范,版权成本持续走高,节目组不得不采用各种方式降低或规避版权成本,导致选歌趋向冷门,无法让观众共鸣;而在全新的原创赛道下,原创歌手们带着其参差不齐的作品参赛,正在加速这档曾经红极一时的节目走向生命周期的终点;

· 从第五季开始取消合唱battle环节,不再挖空心思打磨编曲及风格,进一步减少了节目看点,让歌曲难以出圈。


03 选手

选手(学员)一直是好声音舞台的主角。好声音十一年里为音乐市场输送了太多新鲜血液,不少选手如今都已成为华语乐坛的新生代力量甚至乐坛顶流。笔者帮大家盘点了十一年里有一定大众熟知度、且至今仍活跃在乐坛的代表学员:

表:好声音历届代表学员一览

可以看出,节目前几季(尤其是第一季和第三季)涌现了一大批凭借自身实力在行业内扎根、逐渐被大众熟知的优秀学员,包括袁娅维、吉克隽逸、张碧晨、周深、黄霄云这样的中坚力量,但之后便呈减少趋势。虽然也出现过2020年单依纯这样实力、唱商与颜值均在线的歌手,但已是凤毛麟角。也正因为单依纯这样的“救星”出现,以及《永不失联的爱》等多首歌曲的破圈,才使得节目在当年的口碑有所回升。

图:张碧晨在《中国好声音第三季》中演唱《她说》

可《好声音》的命运不能只是赌在一两位极富唱功唱商的高人气学员身上。经过前几季对国内音乐人宝藏的充分挖掘,如今难以再找到既有唱功实力、又有独特辨识度的“好声音”,这早已成为圈内普遍共识。


十一季里,选手不断在变,也能从中看出一些趋势,而这些趋势正是节目走向衰落的真实写照:

例如在前几季中,我们能看到一些真素人或者说“草根”占有很大比重,甚至来自各行各业。结合节目组对他们背后“故事”的讲述,无论故事有多少包装成分,也能让我们感知到朴实、真诚和亲切。笔者印象最深的就是第一季第一期最后登场的台北板桥盲人歌手张玉霞,在舞台中央自弹自唱了一首邓丽君的《独上西楼》。随着导师和全场观众起立致敬,镜头对准后台的亲友团哥哥姐姐激动的眼神,再拉回到导师席的杨坤红了的眼眶……当时也感动了荧幕前的许多人,这些画面至今仍历历在目。我们看到当年站在舞台上的,是一个个追求音乐梦想的平凡人,他们对音乐有着火热的心和鲜活的灵魂。无论是已经小有名气的职业音乐人,还是来自民间的纯素人,皆是如此。

图:《中国好声音第一季》学员张玉霞演唱《独上西楼》感动全场

而如今的节目早已不再有当年的“学员盛世”,也不再设后台亲友团为选手加油观战,更是少有观众关心选手们的幕后奋斗故事。看过最近几季节目的观众会发现,节目组招募学员,越来越多地来自以下六个方面:

第一,近几年学员许多来自国内音乐类院校 ,如来自浙音、川音、沈音的学员不在少数,例如今年(2022年)好声音冠军梁玉莹就是来自广西艺术学院。这些学员符合节目组为保证播出效果的考量——既年轻(迎合喜爱音乐的年轻人群体),又专业(经过专业院校的系统学习,现场演唱能力有所保证)。

图:2022年好声音年度总冠军梁玉莹

第二,从短视频平台自发生长的一些原生音乐博主越来越被节目青睐 ,例如本季的李楚楚、彭忠豪等学员均是通过短视频走入大众视线的。他们自带流量,其中很多还有着较高的颜值。节目组有意识地挖掘短视频博主,显然是为了拥抱流量,给节目带来可观的短视频用户,并促进歌曲在短视频平台的传播。

图:2022年廖昌永战队学员彭忠豪

第三,挖掘近年来网络大火歌曲的原唱。 如今的华语乐坛“歌火人不火”的现象已是共识,似乎人们越来越不在意原唱是谁。而好声音恰好是素人歌手走进大众视线的最佳跳板。例如2018年好声音舞台就同时出现了当年热歌《说散就散》的原唱JC陈咏桐,以及《我们不一样》的原唱大壮(王轩)。从节目营销考虑,这足够有话题性,是绝好的宣传素材。

图:《我们不一样》原唱大壮登上《中国好声音2018》舞台

第四,节目从前几季开始就热衷于挖掘选秀大户。 例如,2021年的尹毓恪是各大选秀综艺的常客,今年的圈9(玉兔轰炸机)是2016年《超级女声》全国总冠军,而今年的灼海豚乐队的两名成员(林哲宇、邵浩帆)之前以VOGUE 5组合的名义分别参加过《乐队的夏天》和《中国潮音》两档音综。观众看来看去,始终都是来回串台的熟悉面孔。

第五,从2021年开始,节目还开始召回曾经登过好声音舞台的往届优秀学员重返比赛。 例如2021年的学员黄鹤就是好声音第一季第一期中登场的第一位那英战队学员,今年登台的黄恺是好声音第四季汪峰战队学员。其他的还如谭轩辕、于梓贝等,都是往季回锅学员。与当年不同的是,他们并非选择别人作品翻唱,而都是以原创音乐人身份带着自己的原创歌曲参赛,希望展示这些年的成长。但事与愿违,与当年的辉煌战绩不同,两位姓黄的歌手均在盲选阶段就无人转椅,而谭轩辕、于梓贝也都没有走到后面。老学员的回锅,更显出节目组在选人方面的疲态。

图:第四季全国季军谭轩辕再次参加《中国好声音2021》

说到原创,不得不提 好声音十一季以来关于学员选拔方面的最大改变:从2020年开始,节目全新增设“原创赛道”。 官方宣称旨在为原创独立音乐人提供第一时间被认识与被认可的机会。带着这样的想法,节目组从国内挖掘了一大批原创音乐人,并将其作品带上舞台(关于这一现象和原因,本文上一篇关于“选歌”一文已深度分析,欢迎关注阅读)。但模式创新后三季以来,似乎并没有非常出圈的原创歌手及其作品在好声音舞台诞生,反而此举让观众并不买单,甚至广受诟病。不少观众调侃称,在灿星接连制作了《中国好声音》和《中国好歌曲》两档高口碑综艺之后,终于把两个节目做成了一个节目。在今年的每期歌单中,原创音乐人及作品占比基本已达1/2,但每期歌单看下来,没有几首观众熟知的歌曲。

说到底, 随着近年各大综艺对新人歌手的全方位挖掘,同时具备突出的顶尖能力和较高商业价值的学员越来越少,节目组选到合适的学员愈发困难。 这直接影响着选手们的作品表达,给予观众的惊喜和新鲜感越来越少,听感匠气十足,既没有多少演唱实力过人、机能强悍的大vocal,也缺乏开口跪的音色流,反而在经过了专业的系统培训和审美洗涤后,他们在唱法上日渐趋同,少有独特性与辨识度。很多观众表示,现在的热门选手随便一个放在前三季,基本都会被“吊打”。

不过, 如果我们回顾十一年的整体情况,我们发现节目组在学员选拔中有一些微妙的改变,这反映了音乐市场主流曲风和听众审美的变化。

比如我们发现,前几季中唱功扎实的vocal悍将、高音唱将数量众多,比如张玮、姚贝娜、平安等歌手在节目中都是以高音、大歌出名。最典型的当属第一季中张玮和歌浴森的《三天三夜》狂飙高音battle,以及第二季第一期中姚贝娜的《也许明天》中后段的G5拖长大高音。与此呼应的是,隔壁芒果台《我是歌手》第一季几乎同时开播,节目中黄绮珊、林志炫、彭佳慧等歌手也都纷纷拿出高音杀手锏。这样的歌曲表达方式深受当年观众的喜爱,因为当时国内的听歌审美普遍停留在对高音、大嗓门的追求上。

图:张玮在《中国好声音第一季》激情演唱《三天三夜》

而之后几季开始,随着周杰伦、李健等曲风相对更多元的导师加入,我们发现无论从学员风格还是选歌本身,都在向多元化探索。例如,现在观众熟知的说唱代表歌手万妮达、杨和苏都在好声音第五季(即《中国新歌声》第1季)作为学员登台,其中万妮达还一路过关斩将成为那英战队五强。说唱歌手在好声音舞台的成功也为之后《中国有嘻哈》、《中国新说唱》等节目的火爆做了一次试水。

图:说唱歌手杨和苏在《中国新歌声第一季》演唱《我的天空》

不仅是说唱嘻哈领域,在周杰伦、汪峰、哈林等导师的实验探索下,R&B、电音、民谣、摇滚、爵士、蓝调甚至世界音乐曲风的新人学员涌现,在各自擅长的领域内各骋所长,其中的代表包括陈梓童(嘻哈)、詹小栎(爵士)、董姿彦(爵士)、徐歌阳(摇滚)、Tiger谭秋娟 (民谣)等。

单从年度冠军来看,第四季、第五季时民谣大热,冠军均是民谣类歌手(张磊、蒋敦豪)。而第六、七两季的冠军都是少数民族学员(扎西平措、旦增尼玛)。好声音冠军作为大众审美的风向标,也最能代表节目审美取向的变化。关于好声音冠军的分析,将在下期为大家剖析。

本节小结

· 实力强、潜力高、有特点的选手资源枯竭,专业院校学生群体扩大,草根素人比重降低,短视频音乐博主新人涌现,选秀专业户再回炉,原创歌手占据半壁江山——在这些新常态下,节目组在选手选拔方面困难增多,对选手幕后故事的挖掘也逐渐消失,最终真正走进大众视野的学员在不断减少;

· 多元化曲风的学员从节目中期开始比重增加,曾一度丰富了节目看点,也反映出观众审美在不断发生着微妙演进。


04 冠军

周五(2022年10月28日)晚,好声音第十一季总决赛落下帷幕,梁玉莹获得本季总冠军。作为一名家境普通的好声音冠军,笔者祝福玉莹的歌手生涯一路顺利,取得好成绩。

如果问你,好声音前十季诞生的冠军中,你能想起来几位?我相信大多数路人的回答会围绕三个人:梁博、张碧晨、单依纯。我们不禁要问:其他七位冠军在赛后都做了什么?如今怎么样了?

笔者做了一张详细的回顾,列举了他们夺冠后的代表作,以及主要演艺活动:

表:好声音历届冠军赛后成绩盘点

可以看出, 近些年活跃在大众视野的冠军,确实仅有梁博、张碧晨和单依纯三位,而旦增尼玛、张磊等其他七位似乎并没有多少被大众记住的作品。

第一季的梁博可谓是一匹强劲黑马,从节目后期才崭露头角,一路力压一众盲选即爆火的选手并最终夺冠。带着万人瞩目的光环,出道后不负众望地推出了《男孩》《日落大道》等多首脍炙人口的单曲,可他为人低调,特立独行,较少参加商业活动。在《歌手2017》舞台上,我们看到了愈发自信的梁博,已经蜕变成为90后音乐人潜心致力原创音乐、扎实创作的标杆。

图:好声音第一季冠军梁博

而第三季冠军张碧晨更不用说,出道后人气持续上升,演唱的《凉凉》《年轮》等多首OST歌曲作为现象级国民金曲风靡一时,各种综艺、晚会、颁奖礼应接不暇,频频占据电视、网络等主流媒体平台的主要版面,早已被贴上了“新晋OST女王”、“新生代国民女歌手”等众多标签。

图:好声音第三季冠军张碧晨

和前两位相比,第二季冠军李琦的星路似乎黯淡许多。虽然出道后登上了不少主流晚会甚至春晚,也参加了《声入人心》这样的大型综艺,但反响平平,人气远不如阿云嘎、郑云龙等同期选手。虽然赛后出了不少OST佳作,比如今年歌曲《金玉良缘》随着短视频平台爆火热度回归,但没有多少人能记得原唱。

图:好声音第二季冠军李琦

在经历了前三季的辉煌之后,从第四季开始似乎就没有几位能被人记住的冠军了。第四季、第五季(《新歌声》第一季)接连出了两位民谣冠军,第六季(《新歌声》第二季)、第七季(2018)则是连续选出两位藏族歌手,可基本都是出道即巅峰,赛后迅速消失在大众视野,只能在部分演出场合、以及灿星公司自制综艺(例如《蒙面唱将猜猜猜》和《中国潮音》)中,作为表演者或者台下嘉宾看到他们的影子。其中,2016年冠军蒋敦豪还在去年登上腾讯视频《创造营2021》选秀,却也被早早淘汰。

图:好声音第五季(新歌声第一季)冠军蒋敦豪

2020年的单依纯是个例外,凭借过人的唱商天赋和清新亮丽的形象,登场就以一首《永不失联的爱》脱颖而出,之后更是唱一首红一首,毫无悬念地夺得冠军。赛后刚两年就登上《声生不息》《天赐的声音》等上星综艺,参加若干重要演出场合。

图:好声音2020冠军单依纯

对比前十季中三位的爆火和其他七位的人气惨淡可以看出, 好声音冠军的影响力有所减弱,从当年的冠军全民热议,到今天的冠军无人问津。

冠军也不是绿卡。十一位冠军,唱功自然都没得说。但在如今音乐圈极度内卷的环境中,好声音冠军要想突出重围、走得长远, 除了唱功和表演能力外,扎实的业务能力、独特的记忆点和辨识度、过人的唱商和天赋,都是必不可少的因素。

而如果过度地依赖“时势”,顺应市场选出对应风格的冠军,大概率只会是一时的繁荣。 比如,国内民谣热,当年催生两位民谣冠军;民族大团结主题,催生两位藏族冠军;港乐复兴,催生一位粤语冠军。可这样的热潮一旦改变,歌手的热度也容易急转直下,最后泯然众人。因为曾经的热度是外界赋予它的,并没有内化成歌手的自我特质。梁博、张碧晨、单依纯,哪一位不是靠自身的优秀而折服众人的?

图:好声音2018冠军,藏族歌手旦增尼玛

祝福今年的好声音冠军梁玉莹。作为一名出身普通家庭的平民冠军,希望她保持初心,在保持扎实唱功的基础上,努力提高自身的音乐素养和品味,多挖掘自己的个人特质,强化记忆点,努力让观众记住你。

图:好声音2022冠军梁玉莹与导师李克勤

本节小结

· 好声音冠军不等于绿卡,冠军荣誉的影响力也在减弱。好声音冠军要想突出重围、走得长远,除了唱功和表演能力外,扎实的业务能力、独特的记忆点和辨识度、过人的唱商和天赋,都是必不可少的因素。


05 赛制

关于赛制,说到底就是指晋级淘汰机制——登台学员经历盲选、加入导师战队、队内/队间PK晋升X强,直至一路争夺冠军的过程。可十一年来,好声音节目可谓是把赛制的变动玩成了花!

先带大家回忆下好声音前三季时的基本晋级规则,也是好声音长期以来的基础赛制:学员依次登台表演,导师拍下转椅转身则代表希望学员加入其战队,如遇多位导师转椅则选择权反转,由学员选择加入谁的队伍。若全员表演完毕后有导师未选满,则进入复活赛,挑选部分遗憾学员返场表演,直至四位导师各选满14名学员。之后,通过组内考核(合唱battle和独唱PK)依次选出战队七强、四强,再经队内1V1车轮战选出战队内冠军(即年度四强),最后在巅峰之夜依次PK淘汰,选出年度总冠军。

图:中国好声音第一季的导师组内PK考核(吉克隽逸VS刘昊霖)

前三季来看,仅仅第二季曾在导师组内考核环节加入抢人机制和双选权利,但未对整体赛制有大的改变。但从第四季开始,好声音赛制经历了三次大的变化:

第一次质变出现在好声音第四季的导师考核阶段。 简单来说,前三季节目赛制都是每队独自考核到各剩1人进入年度总决赛,而从本季开始正式引入“混战”赛制,在每位导师剩余四强学员(即年度16强)后,开始进入导师间混战(组间PK),依次16选10、10选5,选择五名学员进入总决赛。按照规则,有可能有导师没有学员进入总决赛(但事实节目组并不可能这样安排)。节目组宣称,这样的赛制安排是为了让导师间竞争升级,让比赛更有看点。笔者看来,这是节目组挖空心思研究花样,让赛制规则走向复杂化的开端。

图:中国好声音第四季开始引入导师混战赛制

第二次质变出现在随后的第五季(即《新歌声》第一季)。 熟悉节目的观众都知道,盲选转椅阶段,每位导师需要选满14位学员,即总共有56位学员开始进入考核PK。但从第五季开始,盲选和导师分班环节选人不再设置人数上限,意味着每位导师战队的起初人数有多有少,各不相同。为了限制后续比赛人数,节目组在盲选完毕时,安排各战队学员进行一次加考,形式是录音棚小考,由各队导师自行决定留10人继续比赛,超出人数直接宣布淘汰,不再登台表演。而整个小考过程也不在节目中播出,只是一两个镜头快速说明和带过。换句话说,同前四季有质的不同,从第五季开始不再通过各种办法让各队选够14人,而是先不设人数上限任意选择之后再砍。此外,本季后面的PK方式同第四季相同,先通过队内PK各剩五强,再通过组间PK、导师挽救、车轮战等依次选出全国十二强、全国六强,最后剩六人进入总决赛。笔者看来,加入小考棚试的做法让人不能理解,因为辛苦选拔的学员前一天还在庆祝进入战队,第二天就可能因为小考没过而不能登台、遗憾离赛。从这一季的变化已经看出,赛制在第四季基础上又做了“迭代”,愈发变得复杂,争议更大。而且,这也是各导师战队名额从最初14人进入逐年锐减的开始。

图:未通过“棚试”学员直接宣布淘汰

经历了第六季(《新歌声》第二季)的“六次方循环大逃杀”赛制的进一步“升华”,以及导师战队名额的进一步减少(减至9人),所谓的“导师排兵布阵”玩得越来越花,淘汰玩法越来越复杂, 终于在2018年迎来好声音史上关于赛制的第三次质变 ,主要变化是把盲选阶段和战队PK阶段做了融合。具体来说,每位导师战队名额继续削减到仅剩6员,在盲选阶段一旦满员,立即发动学员一对一PK,胜利者加入战队,失败者当场淘汰。换句话说,导师战队成员在全员登场完毕前都是动态变化的,学员进进出出,前一秒还在战队,下一秒就可能直接淘汰。往季学员可以对外宣称“我是好声音XX导师战队学员”,但从本季开始,可能在队内待不够5分钟就离开。笔者看来,这样的赛制正在一步步割裂导师和学员的联系,让好声音最初广受好评的口碑点得以破坏。

这样的机制在之后几季不仅没有被取消,反而在2020至2022连续三年被强化,甚至还全新加入“导师挽救”机制,一旦有学员battle失败时,其他导师可以行使挽救权,让其加入自己战队。于是,一众选手开始游走在各位导师的战队内外。在2022年更是有像范本桐这样的学员,不断被PK,不断成功或失败,不断被挽救,也让他一人在节目前八期就唱了七首歌。

让我们看看学员范本彤经历了什么:

  • 节目第三期首次登场,演唱歌曲1,导师廖昌永转身。因廖昌永战队满员,范本桐选择挑战同队内学员A,演唱歌曲2后失败;
  • 导师梁静茹选择挽救,因梁静茹战队满员,范本桐选择挑战梁战队的学员B,演唱歌曲3并获胜,抢得梁战队席位;
  • 节目第五期,学员C盲选阶段演唱,导师梁静茹、李荣浩均转身,学员C希望加入梁静茹战队并挑选其队内的范本桐PK,范本桐演唱歌曲4后失败;
  • 导师廖昌永选择挽救,因廖昌永战队满员,范本桐选择挑战廖战队的学员D,演唱歌曲5并获胜,抢得廖昌永战队席位;
  • 节目第六期,学员E盲选阶段演唱,导师廖昌永转身,学员E挑选其队内的范本桐PK,范本桐演唱歌曲6后获胜。由此,正式成为好声音本季廖昌永战队学员。
  • 节目第八期,范本桐演唱歌曲7,在代表导师廖昌永战队对战李荣浩战队时失败,正式淘汰。

就这样,这位范姓学员独自一人在节目前八期,辗转于廖昌永、梁静茹战队间数次,演唱了七首歌曲,可以说是好声音史上登台次数最多、演唱曲目最多、PK次数最多的学员。其中的一个细节耐人寻味:从2022年开始,节目引入“待定学员”概念,即便在盲选阶段有导师转身、经PK后成功抢得战队席位,这都不算正式加入,只有被别人PK过一次并胜利后,才能拿掉“待定学员”标签,算作“XX导师正式学员”。

图:2022学员范本桐历经N轮PK,最终成为廖昌永战队学员

我们不禁要问,这一次次的所谓“赛制创新”,究竟意义何在?

笔者看来,好声音已经11季,为了摆脱原本新鲜的固定模式而希望延续节目生命周期的想法无可厚非。但一个对外宣称国内顶尖的音乐综艺,一季一季下来不把重心放在挖掘学员潜力、打磨作品质量、提高音乐水准上,反而在花样噱头方面挖空心思、挑起对抗,营造所谓“竞争激烈感”,制造毫无意义的营销话题,把观众耍得团团转。如果说以上赛制的变化只是表面,是否在幕后有着不为人知的暗箱规则?如果说李玟导师在录制现场怒斥赛制规则不公正,这还不能引起节目组的警醒,那只能说一句,走火入魔必玩火自焚。


本节小结

· 十一年里,节目组沉迷于研究赛制创新玩法,挖空心思将赛制变得愈发复杂,实则对推动节目优化更迭并无多少正面意义,反而进一步割裂了导师和学员的情感联系,加速了节目口碑的崩塌。


06 玩法

不同于上一篇中所说的“赛制”,“玩法”是指为了增加节目趣味性而设计的游戏规则。比如节目从第一季开始标志性的“转椅”玩法,就是玩法的一种。

图:标志性转椅(图片取自《好声音2018》)

这一玩法一直延续至今,虽然期间经历2016、2017年的《中国新歌声》两季由于版权原因被迫将转椅改变为“冲锋战车”,但实际并没有改变玩法的本质,并在2018年拿回“好声音”版权后重新回归“转椅”模式。

图:2016年将转椅改为“冲锋战车”

除了转椅变战车以外,好声音十一年间主要有四次比较典型的玩法升级。

第一次是在2017年《中国新歌声》第二季中开始出现“战旗”和“战徽”概念。 四位导师将自己的标志性元素设计成战旗和战徽,由此诞生了周杰伦“地表最强战队”、刘欢“欢乐豹团”等名称富有记忆点的战队,导师间的硝烟味更浓了。

图:《中国新歌声》第二季的导师战旗

例如导师周杰伦的战徽,中间是一个粉色大写字母J,两边是翅膀。周杰伦在节目中介绍说,两片翅膀的寓意是希望所有学员跟着自己一起展翅高飞,而之所以字母J是粉色是因为自己喜欢粉色。比起周杰伦战徽的霸气,陈奕迅的战徽在设计上更加别出心裁,远看是自己名字中的“奕”字,而且把他的英文名Eason的首字母E融入其中并左右对称排列。“我喜欢平衡感的东西”,陈奕迅在节目中这样说。

图:刘欢介绍战旗设计灵感

笔者认为是否设置战旗战徽其实无关痛痒,最多就是节目组为了增加看点而设计的的小心思。但真正有争议的是战队间相互PK厮杀的赛制本身。关于赛制,笔者已经在上一篇中详细剖析,本篇不再重提,仅借“战旗战徽”之竞争玩法提出一点思考——节目组设计出诸如“魔鬼六次方循环大逃杀”等越来越激烈的规则,将四位导师间相互厮杀作为主要看点,这好比四位神仙在下棋,观众是看客,而所有参赛的学员成了活生生的棋子,谁输谁赢、谁去谁留取决于导师的“排兵布阵”和节目组的精心“安排”。换句话中,节目组已经将观众的看点有意识地从学员的表演转移到了导师间的游戏身上。“战旗战徽”玩法下,预示着《中国好声音》从一档高品质的音乐综艺,慢慢变成了一台热闹的导师真人秀。

图:“魔鬼六次方循环大逃杀”PK赛

十一年中,第二次的玩法升级是在拿回“好声音”版权后,在《好声音2018》中将重新回归的转椅升级为“魔镜转椅”,在椅背上增加了“魔镜”装置。 在学员上场前,所有学员都会提前公布自己的心仪导师,而在学员演唱时,这位心仪导师的一颦一笑,都将实时投射在“魔镜”装置上,学员可以在演唱中随时观察心仪导师的表情和小动作,来判断他是否认可自己的演唱实力,而导师对椅背后的世界则毫不知情。许多人认为这样的玩法确实新鲜有趣,脑洞大开,观众更有看点,但也有不少观众表示,这种“改良”既会让选手在演唱时分心,影响演出水准,又会让荧幕前的观众执着于娱乐而忽略选手的演唱本身。笔者看来,“魔镜转椅”的游戏性远大于作用,也难怪该玩法仅在2018至2020三年间得以使用,从2021年开始彻底取消。

图:2018年启用“魔镜转椅”玩法

第三次玩法升级叫做“导师点歌”,这依然出现在《好声音2018》中。 游戏规则是:在盲选阶段,所有选手改为在后台实时观战,由节目组提前给四位导师完整歌单,选手的出场顺序由导师现场临时点歌决定。这样的玩法听起来确实刺激,也营造了足够的临场紧张感,笔者认为是一个不错的创新。

图:所有学员在后台等待导师即兴点歌

但这一玩法也仅保留了三季,从2021年开始被取消,随之而来就有一些选手(尤其是小有名气的选秀大户)不按既定顺序插队登台的新闻爆出。笔者曾分析过好声音近几年热衷的PK赛制,因为学员在盲选阶段有导师转身后必须被后续学员PK一次且胜利,自己才能正式进入该导师战队,因此学员越早登台演唱,在导师队伍还未满员时,导师越没有思想包袱,转身越容易,这似乎对早登台的学员命运更加有利。

根据笔者一位参加了今年(2022年)好声音的学员朋友爆料,自己最初被排在第一批登场录制,结果中途不断有一些选秀大户和往届学员插队登场,导致自己被一再拖延,最终不幸被安排在若干批之后才登台。当时几乎所有导师的队内成员都已经经历了多轮换血,导师都已经无力再反复重演所谓“PK车轮战”,因此对那些晚登台首秀的学员是显失公平的。像笔者朋友的遭遇,实际上何止他一位。关于赛制相关的深度剖析,欢迎阅读前文。

说回好声音节目的玩法升级创新。 第四次则出现在《中国好声音2019》中,正式加入了闭麦玩法——“一键封麦”。 简单来说就是在盲选阶段的抢人环节中,四位导师为了争抢心仪学员,当觉得抢人竞争太过激烈或对自己的胜算没有十分把握时,可以按下“封麦”按钮,让威胁到自己的导师重新转回去,并让其麦克风无法发声。这也就意味着在接下来的争抢游说中,被“封麦”的导师将无法为自己争取。

图:被“一键封麦”的导师无法游说争取学员

不过该玩法也仅出现了一季,在2019年使用一年后就被弃用,原因是并没有取悦到观众,完全属于无效创新。笔者认为,根本原因还是观众对节目组大肆渲染导师间的“争夺戏”渐渐无感、厌倦甚至抵触。

由于玩法不是节目核心,我们不能带着贬损的眼光仅从玩法的变化来证明好声音在走下坡路。真心希望在未来的节目中,玩法更多地去和音乐品质本身结合,不要过多在节目噱头上费尽心机想创意。例如“魔镜转椅”和“一键封麦”这样的玩法,还是尽量少出现为好。


本文小结

· 十一年中,好声音节目除了标志性的“转椅”和《新歌声》时期被迫改成的“冲锋战车”以外,其它的各类游戏玩法并没有给观众留下多少印象,大多属于无效创新,最多只能起一些锦上添花的作用。好声音节目发展至今的全方位塌陷,已经无法以单纯的玩法改良来吸引眼球或挽回口碑。


07 总决赛

总决赛通常是一季节目的热度高峰。关于冠军花落谁家的讨论一直是音乐爱好者的热议话题。

好声音观众一定对2012年第一季总决赛印象深刻。那时恰逢中秋和国庆双节连休,法定假期是从9月30号到10月7日连放八天,而好声音总决赛就设在假期的第一天晚上,也就是9月30日中秋节当晚,全国人民都处在假期第一天的欢喜之中,恰好第二日又是国庆节,可谓是天时地利人和。笔者依稀记得当晚走在街上,到处都在直播这场全民关注的总决赛。从之后数据可见,当晚的收视率超过6%,同期播放份额峰值达到29.47%,这是一个相当惊人的数字。

图:梁博获得2012中国好声音第一季总冠军

总决赛的热度也是整季节目热度的缩影。从第一季总决赛的万人空巷,到如今2022年总决赛几乎无人讨论。好声音热度的逐年消退已经成为全民共识。本文希望从六个全新角度带大家回顾十一年间的总决赛变化。

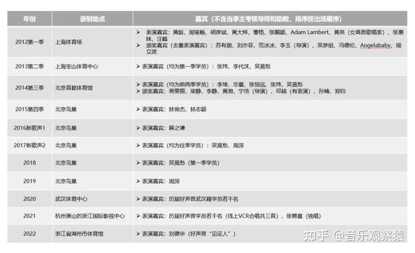
在深度分析之前, 笔者对2012年至今共11季的总决赛信息做了详细盘点:

图:历届好声音总决赛演出地点及嘉宾一览

首先,一起来回顾主办方邀请的总决赛嘉宾。 可以看到,第一季的嘉宾人数碾压式地超越之后所有季。由于当季不仅许多学员一炮走红,他们演唱的歌曲也成为大爆款,所以节目组专门请来了许多这些歌曲的原唱来与学员搭档演唱,例如黄龄助阵学员张玮演唱《High歌》、黄大炜助阵学员张赫宣演唱《你把我灌醉》,等等。除此之外,节目组还邀请了张惠妹、张靓颖、汪峰、胡彦斌、周笔畅等实力歌手现场演唱,甚至从美国邀请了当红偶像Adam Lambert连唱两首歌助阵。

图:张靓颖与Adam Lambert作为第一季表演及颁奖嘉宾

因为第一季的成功,各大片方也看上了总决赛的巨大流量,从而让总决赛也成了各大影片的宣传阵地。第一季总决赛当晚,就有刘亦菲、苏有朋、范冰冰、Angelababy、吴彦祖、周立波等明星作为颁奖嘉宾出席,并为其主演电影大力宣传。其实好声音背后的商机早在总决赛前就已被电影圈资本方看上,比如电影《二次曝光》的主题曲就是由当时的热门学员吉克隽逸和李代沫联袂演唱。在总决赛的现场,该片导演李玉和主演范冰冰也作为颁奖嘉宾出席。如今回看,以上明星中已有数位因为众所周知的原因消失在大众视线,不禁令人唏嘘。

图:刘亦菲、苏有朋担任第一季颁奖嘉宾,并宣传电影

总体来看,第一季总决赛已经办成了一场大型颁奖盛典,嘉宾阵容已经是当时综艺节目的巅峰,甚至不输如今的TMEA腾讯音乐年度盛典。但从第二季开始,总决赛嘉宾相比第一季有了断崖式减少,比如第二季总决赛就只是请回了三位签约了自家公司的第一季人气学员表演,对于节目组可以说是0成本出场。

第三季的总决赛反倒有所升温,有蒋雯丽,黄渤等演员光临现场为其电影做宣传,也有孙楠、郑钧这样的知名音乐人到场,甚至还请到邓超为当时即将接档的浙江卫视综艺《奔跑吧兄弟》重磅官宣,仿佛是好声音第一季热度的回光返照。

图:邓超担任第三季颁奖和表演嘉宾

这样的盛景从第四季总决赛开始便不再有,除了第四季时请到了林俊杰和林志颖激情合唱,以及第五季(新歌声第1季)时请来了当时人气不低的薛之谦之外,好声音便不再外请明星助阵,只是反复邀请如吴莫愁、张碧晨、周深等往季会员表演,这也是在节目热度下滑后出于艺人邀请费用成本的考量。不仅如此,总决赛甚至逐渐取消了颁奖环节,也不再有影片借机宣传。

图:林俊杰、林志颖在第四季总决赛开场合唱

不过,今年(2022年)请到的刘德华是个例外,他从节目开播前就被官宣为“见证人”,在总决赛时也亲临现场并演唱了多首代表作,最后揭晓冠军悬念并颁奖。这不难看出节目组为了强撑节目热度而不惜重金请刘天王出场吸引眼球的无奈。

图:刘德华亲临2022总决赛现场

第二,嘉宾阵容的减少也在总决赛时长中有所反映。 第一季总决赛因为大量的嘉宾表演和颁奖环节占用较多时间,单纯的正片时长就达到将近4小时,过程中还插入各种广告,使得实际总时长在5小时左右,接近春晚。而从第二季至今,时长都压缩到2至3小时之间无一例外,其中大多都是2个半小时左右。

第三,来看看历届总决赛录制地点。 依照好声音节目惯例,总决赛因为规模盛大,观众人数多,演出场地通常不在常规录制地点。从上文表中可以看出,前两季的总决赛演出地点在上海。直到2015年第四季开始,一直到2019年连续五年,总决赛都是在北京鸟巢(国家体育场)高调举办。

图:2015年总决赛在鸟巢举办

节目组考虑到在鸟巢举办总决赛本身就有话题性,不仅大力宣传这一点,而且大玩概念迷惑战,比如2015(第四季)、2016(第五季,即新歌声第1季)和2018三季,节目都在总决赛之前加一场所谓“鸟巢冲刺夜”,意思就是赢了这一场的选手就能在总决赛进入鸟巢争夺总冠军。不明真相的观众可能以为这一场“鸟巢冲刺夜”预备赛也是在鸟巢举办的。节目组玩这样的概念颇有迷惑之意。

图:好声音“鸟巢冲刺夜”宣传海报

历经了连续五年在鸟巢的辉煌,节目组将2020年的总决赛地点定在了当年曾被改造成方舱医院的武汉体育中心主体育场,并在节目中花大量时长致敬英雄城市武汉。与其说是特意来到武汉举办,笔者认为也是好声音在节目热度快速消减后为了减少预算,顺势给自己找了个让总决赛离开鸟巢的最合理掩饰。

图:2020年好声音总决赛设在武汉

顺便一提,当晚有两个节目能看出节目组的用心。一是在节目开场,历届好声音武汉籍学员献唱致敬武汉的歌,我想如果歌手姚贝娜还在的话,那么这首歌站在舞台中心的一定会是她吧。二是当晚的表演嘉宾特意选了一首《生命之河》,这既是电影《夺冠》主题曲,放在总决赛演唱是一个好的寓意;它同时又是导师那英的歌曲;更重要的,刚好是向武汉这座英雄城市和人民的最好致敬。恰逢当晚天降一场雨,仿佛是对所有逝者的怀缅。

图:张碧晨在2020总决赛演唱《生命之河》

果不其然,借助2020年把总决赛设在武汉的巧妙过渡,之后在2021和2022两年终于回到了浙江本地。其中2021年是在杭州萧山的浙江国际影视中心演播厅,也是好声音首次将总决赛从大型体育场改变为在室内演播厅举办。此外,由于2021年是好声音开播十周年,节目组还分别让张碧晨、吉克隽逸等四位“助教”分别在北京、深圳、武汉、上海四个城市设立所谓“分会场”与主舞台现场连线,实际上只是由四位助教各带领十几位观众代表找了一小片地录了一段VCR,为现场加油打气而已。这与春晚等大型演出常见的、真正有舞台表演的分会场截然不同,纯属“偷换概念”。

图:吴莫愁2021总决赛携观众在所谓“深圳分会场”

2022年总决赛更是退到一线城市之外,来到了湖州市吴兴区的体育馆。这样不仅节省了成本,而且在这里帮大家补充一个背景信息:今年(2022年)7月23日,在湖州的乐城里举办了“中国好声音原创音乐基地”揭牌仪式,未来将依托这一基地延伸音乐培训、音乐版权运营等音乐产业链以及美食、娱乐等相关产业。如果浙江卫视未来会将“好声音”这个大IP一直延续下去,估计今后的总决赛都会在这里举办,以强化这一新兴文化产业基地的作用。

图:2022浙江湖州“中国好声音原创音乐基地”揭牌


第四,来看看总决赛的录制形式变化。 熟悉节目的观众一定知道,从第一季到去年的第十季,都是采用现场直播方式在浙江卫视和网络端播出。而今年(2022年)的总决赛彻底放弃直播,第一次采用录播,即:总决赛在10月14号录制,28号才播出。其中原因笔者并不了解,但极有可能是众所周知的原因,也有可能是出于防疫需要。笔者在此引用乐评人耳帝对此的评价,不做额外分析:

图:耳帝针对2022年好声音总决赛取消直播的评论

第五,一起来看看总决赛的投票机制。 笔者仔细统计发现,全部十一季的票选规则是完全相同的,都是先由亲临现场的全部观众发送手机短信投票,直到选出最后两位冠军候选人时,由节目组指定的专业评审团成员逐一表决投票,结合观众的投票一起,现场展示票数并最终揭晓谁是冠军。

图:2012第一季好声音总决赛投票规则

由于前九季的总决赛录制均在大型场馆,现场观众可能有成千上万。而关于最后一轮投票的专业评审团,节目组解释说由两岸三地的音乐制作精英和大众媒体组成,每年人数不等,例如前九季出现过81、88、91、99、100、101等数字。

但从2021年开始,现场人数骤减到300人。而在今年2022年,华少介绍规则时特别说明:由于防疫需要,仅保留51位大众评委和25位专业评审投票,且都在第二现场同步观看并打分。十一年间,由成千上万人投票变成了仅几十人参与,不难看出节目的公平性也变得越来越模糊。

图:2022总决赛投票人数锐减

对于好声音这样一档大IP综艺,总决赛常常并不是一季的终点,作为节目组的浙江卫视和灿星团队通常都会有后续行动。 最后就让我们来看看历年在总决赛后的动作。

第一季的巨大成功后,聪明的节目组为了延续热度,以及推广今年新签的热门学员,在2012年总决赛刚一收官就迅速启动全球巡演,以澳门作为首站,带领学员一路去了十几个国内外城市,让好声音这个大IP更接地气,取得了不错的收效。这样的尝试不只是第一季,例如第四季的总决赛后,在澳门威尼斯人度假中心专门录制了一期“荣耀之战”,由周杰伦和那英带领本季学员成立“地表最强战队”,由汪峰和庾澄庆带领前三季签约了灿星的学员代表(如吴莫愁、余枫等)组成“回归者联盟”,又进行了一轮PK赛,让那些往季热度减退的签约歌手回炉二次曝光。再之后的2016、2018两年的总决赛后也都有类似的PK表演赛或者往届学员演唱会。

图:2018总决赛后在澳门举办演唱会与PK赛

但从2018年之后,总决赛后的巡演和PK赛要么悄无声息,要么直接取消。因为从节目组角度,好声音IP价值不断减退,加上疫情大环境,刻意延续节目热度已意义不大,与其扩大投资,不如及时截流止损。

值得一提的是,如今的好声音总决赛依然在宣传这是“一年一度的华语乐坛巅峰盛世”,笔者表示很遗憾。如果节目制作方明知“好声音”这个IP已经走到生命周期末端,却不能尊重事实,一味把过去的辉煌拿来粉饰,引起现今广大观众的嘲讽则是必然的。

+ + + + + + + + + + +

本文小结

· 本文从总决赛嘉宾阵容、节目时长、录制地点、录制形式、比赛投票机制和总决赛后动作共六个方面的具体事例出发,带大家回顾了好声音十一年间关于总决赛的巨大变化。从万人空巷到无人问津,一兴一衰间也是整个华语乐坛命运的一个缩影。

+ + + + +


08 播出平台

《中国好声音》诞生后的十一年间,主流视频媒体经历了从传统电视端、电脑端走向手机及其它多屏终端快速演进的过程。好声音这档节目除了每年在浙江卫视固定播出外,网络端的播出平台却一直在变化,笔者做了盘点:

图:历届好声音网络播出平台

能够看到,自第一季好声音爆火之后,从第二季开始各主流视频平台便开始了独家版权争夺战。到了2015年浙江卫视旗下的视频平台中国蓝TV成立后,当时的三大视频平台“优爱腾”(优酷、爱奇艺、腾讯视频)对唯一转授权平台的争夺也从未停止,毕竟好声音依然是享有广泛知名度的、为数不多的音乐综艺。

图:腾讯视频取得2014年好声音第三季网络独播权

但2020年是特殊的一季,因为爱优腾这三大主流平台不见踪影,取而代之的是由字节跳动旗下的新兴长视频平台“西瓜视频”取得了独播权,并在同集团旗下的抖音和今日头条两个App联合播出。 很多人都在质疑西瓜视频为何要拿下这样一档热度逐年下滑的音乐综艺,甚至并不看好。

虽然2020年首期开播后观众口碑并不好,但如果从数据说话,首期却在微博拿下10个热搜,还创下了第三季度卫视综艺开播新纪录。到了第三期时,CSM 59城收视率曾达到2.8%,成为2017年以来的最好成绩。究其原因,与西瓜视频背后强大的头条系产品矩阵的作用离不开。

图:西瓜视频

笔者认为, 已经九年高龄的好声音与西瓜视频走到一起,是必然的双向选择。原因有两点:

其一,从好声音角度, 历经九年之时,观众的审美疲劳导致粉丝群体正在在不断流失,而且主流视频平台和用户互动的方式基本局限在单纯地观赏,以及弹幕、评论等方式。面对国内网络综艺精品迭出的市场环境,好声音已经难以在当时的主流视频平台生态获取更大的用户群,急需跳出圈子寻求更广阔的的新鲜流量,同时在更加新颖的用户互动形式中获得热度发酵,增强用户粘性。

而字节系产品比起“优爱腾芒”有着明显的优势。众所周知,抖音、今日头条和西瓜视频三角矩阵是一个PUGC、全民共创的内容生态。如果通过西瓜视频吸引到足够流量,再依赖抖音和今日头条无数创作者的二次传播,通过字节系最强大的精准分发,更容易实现用户触达。于是,西瓜视频自然成了好声音能够找到的最佳选择。

图:字节系视频产品的PUGC内容共创生态

其二,从西瓜视频角度, 作为一个新型长视频平台,想要杀入“优爱腾芒”大战,必然需要拥有一档有着相当国民度的IP作为储备。像好声音这样历经辉煌、如今持续低迷的老牌综艺便很容易被看中。西瓜视频也深知,坐拥头条系背后强大资金实力,只要发挥其流量优势,赢得当季的独家版权争夺战并非难事。

顺利敲定版权后,在《中国好声音2020》播出期间,西瓜视频、抖音、今日头条三款产品确实给足了排面,用大量的开屏、banner、专题页等推荐位向用户宣传,还设计了线上打榜、云直播等各种玩法,吸引用户在三款产品间互动,这恰好是好声音最需要的。此外,西瓜视频顺势邀请节目中的宋宇宁、斑马森林等热门学员入驻成为“优质创作者”,日常分享其生活vlog等各类长短视频,也是给全网用户树立了案例标杆,让用户渐渐参与到字节系的内容生态玩法中来。这些充分获得流量扶持的选手在观众中提升了知名度,也恰好满足了好声音造星推广的诉求,同时又给节目正片反哺了热度。一句话总结:这样的玩法模式让好声音和字节系平台实现了完美的双向共振。

图:西瓜视频等字节系产品给予极大流量扶持

因此笔者看来,好声音和西瓜视频抱在一起是必然的,是一次颇有创新的尝试。其实在《好声音2020》之后,浙江卫视与抖音再次联合,首创了一档跨屏互动音乐综艺《为歌而赞》,至今已经连播两季,同样取得了不错的传播效果,更加深度地实践了此类模式。

图:浙江卫视与抖音的音综新探索《为歌而赞》

虽然尝试全新平台和流量玩法值得肯定,但《好声音2020》这一季的赛制陈旧、审美疲劳等核心顽疾依然存在,不断受到广大网友诟病,最终并未扭转观众对节目口碑恶化的趋势。对于观众而言,节目内容和质量才是根本,才是影响好声音未来命运的关键。

图:2022年中国好声音四位导师

不过这样的尝试也仅有一季。从2021年开始,好声音渐渐放弃独家授权,重新回归“优爱腾”等主流视频平台的怀抱,甚至还扩展了“咪咕视频”等新渠道,用户可以在越来越多的平台看到好声音最新一季节目。这可能是节目在宣发上趋于简单化的一种选择。

+ + + + + + + + + + +

本文小结

· 从各平台对独家版权的争夺到各平台同享版权,播出平台的变化也见证了好声音一路历程。2020年好声音与同西瓜视频的合作是一次新颖大胆的尝试,但保持好声音IP长期持续的立身之本还是要回到节目内容质量本身。

+ + + + +


09 节目理念

节目进行到第十一年,《中国好声音》这档高龄综艺慢慢抛弃了早前的节目理念,正在逐渐偏离初心。

什么才是《好声音》的初心呢?从词义来说,“初心”是指做节目的初衷,即:究竟要迎合怎样的观众,做出怎样的产品,符合怎样的市场定位,以及有着怎样深入人心的营销宣传语。 笔者从选手自述和导师提问两个角度带大家感受一下节目理念和初心的变化。

图:中国好声音第一季Logo

第一,从选手自述角度。 回忆前几季好声音节目,我们常常能在正片中听到选手的以下表述:

  • “我想证明自己是否有个好声音”;
  • “我想知道我的声音能否有导师为我转身”。

从前几季节目来看,“好声音”不仅作为节目主题,也以极高的频率出现在选手前采和演唱后的导师聊天环节中。好声音节目初期不断在树立“声音”本位理念,在节目中多次强调“不管身高、外貌、职业、年龄……只有声音是唯一标准”。

图:第一季某学员上场前自述

从这样新颖的角度出发,在每位学员演唱后,导师的评价基本围绕在声音本身,对其唱功、声音可塑性等给出专业意见。

不仅如此,节目在脚本、制作等方面都在落实这一理念。又如第一季中绝大部分选手在上场前的VCR采访中都是不露脸的,甚至直到在演唱中有导师转身时才切换其正脸画面,这不禁让第一季的许多观众也在“未见其人,先闻其声”中同步感受到导师转椅后因反差带来的极大震撼,增加了观看乐趣。

图:第一季多名学员上场前VCR不露脸

其中的代表就是第三季第二期中的周深。由于他的外型、性别和声音存在着强烈反差,几位导师转椅后的惊讶至今让观众难忘。当时年仅21岁、略显青涩的周深在登台前采访中透露自己其实个子很矮,“只有一米六一,连父母都觉得自己长得不是做歌手的料,于是我就一直把这个梦想放在心里。”他还说道:“每到放学我就对着麦克风偷偷地唱,只要一开口唱歌我就特别开心。”

当被问到为什么来好声音时,周深表示,“中国好声音是一个不在乎外型,不在乎身高的舞台,我就想来试一试。能够在四位导师面前唱歌是难以想象的事情,不知道他们是否会喜欢我的声音。”

图:第三季中周深层坦言自己长得不是歌手料

一首齐豫的《欢颜》唱罢,周深赢得了全场赞誉。导师杨坤在节目中夸赞道:“你的声音是我从事音乐这么多年来都少见的声音,跨越年龄,跨越性别。”像周深这样相貌平平但以声音惊艳众人的例子,在前几季经常发生。

图:杨坤大赞周深“好声音”

时间已向我们证明,当年不起眼的周深凭借惊人的天赋和不懈的努力,如今已经成为乐坛顶流,也证明了好的声音自带生命力。但随着节目持续播出,我们能够感受到节目的初心已经发生了质的变化,不仅慢慢抛弃了“声音”相关讨论,在规则上的一通操作也让观众看不懂。

看过《好声音2021》的观众应该知道,这一季为每位导师配备了一名助教,组成了“四大加四小”的组合(笔者在本系列第一篇“导师”中已详细分析,欢迎前往阅读)。在选手演唱中,四位助教可以不受导师影响自主选择转身,如果与其搭配的相应导师未转身,助教可在选手表演结束后利用30秒时间向导师游说,为选手争取导师的转身。

图:2021年新增四位“助教”

该规则一出来,网友纷纷表示:这是什么迷惑操作?

在这一规则下,四位助教其实承担了导师眼睛的角色。在导师转身前,助教可以先转身看到学员,然后给导师传话,描述学员特征以供导师参考。我们常常可以在节目中看到助教们在用“很帅的男孩子”、“个子很高”、“很可爱”等措辞来干预导师的转身选择。换句话说,如果选手颜值条件高,也能赢得转身。

图:助教可以自由转身,了解学员信息

例如,当2021年第三期选手郑智鸿演唱《无人知晓》时,黄霄云先转身,随机汪峰向其询问“什么样子的”,黄霄云回答道“很高”,并在演唱后的游说环节中补充道:“还挺帅”。像这样的情形自从有了助教后,比比皆是。

图:2021年学员郑智鸿演唱《无人知晓》

但实际上,整季节目看来,所谓的四位“助教”并未起到真正“教”的作用,唯一的作用就是影响导师选人结果和节目走向。笔者看来, 助教的出现标志着节目已经彻底放弃了最早的以声音作为唯一标准的节目初心。十一年“好声音”,早已丢了灵魂。

好声音评判标准的改变不仅仅是开始“看脸”,在学员选拔中也逐渐变质。 例如从2020年开始,好声音新设置“原创赛道”,借着“鼓励原创”的旗帜,挖掘了一大批具有原创歌曲能力的选手登台,与普通选手同台竞技。笔者不禁要问,《好声音》难道不是关于选手演唱表演的舞台吗?什么时候开始变成了要求登台选手需要有原创能力?“中国好声音”什么时候变成了“中国好原创”?就这样,“好声音”的标准变得越来越模糊。其实观众一直认可并喜爱这档综艺的,无非就是“好声音”本身罢了。

图:2020年第一位原创音乐学员宋宇宁

关于节目组设置原创赛道的动机,笔者已在本系列第二篇“选歌”和第三篇“选手”中详细分析,欢迎前往阅读。


第二,让我们来看看导师的经典提问。 很多观众一定记得汪峰导师的金句“你的梦想是什么”,也可能记得其他导师常常问的“你为什么要来到这个舞台”。

图:好声音导师汪峰

回顾第一季选手,确实有许多是草根出身且声音条件不错、唱功强大的“真素人”。比如在前几季中,年龄在30到50岁、从事各行各业的高龄学员占据了不少的比重,很多选手身上天然的真诚和质朴让观众印象深刻,这些都是难得的特质。他们有的是想用音乐实力证明给家人看的叛逆青年,有的是希望走到台前被大家看到的幕后制作人,有的是常年呆在演唱会角落为明星歌手伴唱的隐藏歌者……他们中的很多人甚至并非以唱歌为职业,只是因为曾经有着“音乐梦”,而且在节目结束后,很多选手也都回归家庭过着平凡的生活。因为导师一次次的转身,让小人物曾经的梦想得以实现,这也激励着荧幕前的观众,是第一季高口碑的重要原因。

换句话说,他们中很多人的梦想其实很简单——“我要站在最大的舞台见见喜欢的导师,感受一下歌手的快乐”。

例如第一季第二期出场的全职妈妈戴月,在参加节目时已是38岁,在节目中表示自己没有接受过一分钟的专业训练,只是因为自己喜爱音乐而每天在家给女儿唱歌。一首《其实你不懂我的心》唱完,戴月感动了所有人。戴月坦言,希望女儿长大后回看自己这段表演,能让她感到骄傲。

图:第一季学员、全职妈妈戴月

但如今的好声音在选手甄选方面变得愈发功利,不断从专业院校学生、网络主播和选秀回锅肉中捞取已经小有名气的学员,将他们推给观众和市场,带着赌博、中奖的心态祈求他们中能有几位爆火,从而回收其商业价值。虽然这些选手的演唱水平有所保证,很多还有着不错的颜值,但前几季那些简单质朴的“素人盛世”已经很难看到了(关于“选手”相关分析已在本系列第三篇中更新,欢迎前往阅读)。

在笔者看来,前几季素人学员面对镜头时的青涩、紧张、不安,对比如今选手们面面俱到的成熟老练来说,显得更加真实、亲切。这些宝贵的单纯都能在他们的声音中体现出来,也格外真诚动人。声音是不骗人的。

而近几年的好声音,甚至连导师也不再问“你的梦想是什么”这样的问题了。这可能是因为:所有人的答案都是相同的那一个——想进娱乐圈,想红。

+ + + + + + + + + + +

本文小结

· 好声音节目从坚持“以声音作为唯一标准”到逐渐抛弃,从草根素人盛世到“假素人”回炉重塑,十一年的“好声音”早已丢弃了初心和灵魂,越来越成为一档平庸、乏味、无趣的音乐综艺。

+ + + + +


10 市场环境

从笔者过往九篇连载的案例分析中更加可以看出,《中国好声音》(下文简称《好声音》)确实在一路下坡。当然,《好声音》不是唯一衰落的音乐综艺,当年的另一档现象级综艺《歌手》已经于2020年停播,此外还有江苏卫视的《蒙面唱将猜猜猜》、东方卫视的《中国梦之声·我们的歌》、央视的《经典咏流传》等一年一度的季播综艺节目,要么因为各种原因已经停播,要么走向式微,与往日辉煌不可同日而语。

图:《歌手》历经八季已经停播

网上关于《好声音》衰落原因的文章分析很多,笔者不再赘述。根本原因来自节目本身—— 播到第11年的节目仍未对赛制和流程进行大刀阔斧的改革,创新点乏善可陈或者基本无效,反而用一成不变、套路化的形式让节目没有记忆点,原本新鲜的固定模式随着节目的进行反而变成了束缚。

当然在这十一年间,变的不只是节目的收视数据和观众口碑,国内整个音乐行业的市场环境发生了巨大变化。这些变化一方面是由《好声音》这样的精品综艺所推动的,反之,这些变化也在影响着《好声音》等音乐综艺的命运。

图:《好声音2022》录制现场

整体来看,《好声音》对音乐行业的最大贡献无非三点:

第一,《好声音》推动了国内音乐综艺制作能力的提升。 它使后续包括《歌手》在内的国产音乐综艺趋向更专业、更高质的方向发展,包括对音乐制作团队的精心考量、对现场mix音乐作品的质量把控、对版权使用意识的形成、对节目中真人秀部分的包装、对导师和选手间关系的拉近、对赛制流程的设计与创新、对新颖玩法的运用,等等。因为在2005年《超级女声》的巅峰之后,国内音乐节目基本上不断复制此类选秀模式,重心长期放在挖掘选手而并非关注选手表演的作品。而《好声音》采用盲选模式,突出“好声音”核心理念,激活了庞大的国内音乐人才,为音乐行业注入了新的活力。

图:《好声音》第一季四位导师

关于这一点,笔者举一个细节例子。估计很多观众不知道,第一季节目的正片中所有的歌曲基本都是使用原声录制轨,就是如今俗称的“未修音”版本,但在同期百度音乐正式发行上架的《好声音》歌曲live专辑中,音源全部都是经过后期混缩的“精修音”版本,让现场演唱的瑕疵得以消除,让听众获得更佳的听觉享受,从而进一步提升了节目口碑。

图:《好声音》第一季正片音源为非修音版本

发行上架“精修”音源版本的做法很快也得到了《我是歌手》等一众综艺的效仿。自《好声音》第二季开始,节目正片中的所有歌曲音源也都被替换成修音版本。在之后的所有国产音综里,我们已经基本找不到未修音就播出的情况。总而言之,如今这种早已被大众接受的习惯,实际上就是在《中国好声音》第一季首创的。

第二,《好声音》提高了国内大众的音乐审美。 各种风格的选手、曲风极大地拓展了观众的音乐认知;节目中导师的专业点评,以及节目外以耳帝为代表的乐评人的精彩解说,让观众进一步感受到好音乐的创作由来及魅力。《好声音》把听众的耳朵训练地越发专业和“挑剔”(褒义),开始懂得品鉴好声音、好音乐、好表演、好选歌,以及歌曲背后的好故事。2005年张靓颖演唱《Loving You》时的三声海豚音就足以让全国人民惊艳,但如果放在今日一定难以喂饱听众的口味。

图:袁娅维在第一季中演唱Soul曲风歌曲

第三,《好声音》造就了一大批音乐领军人物,推动了音乐行业良性运转。 它使得台前幕后的音乐人有了绝佳的展现机会。一大批拥有顶级唱功及巨大市场潜力的实力歌手从节目中涌现出来,他们中的很多如今已经成为华语乐坛中坚力量。以刘卓、金少刚等为代表的专业幕后音乐人才和制作团队,通过节目中真人秀环节展示歌曲构思、制作、彩排全流程,让词曲、编曲、Program、录音、混音等工种的价值开始被大众看到。好声音带动了无数爱好音乐、追求梦想的年轻人参与进来,让他们在一浪接一浪的新旧对话和接替中,推动整个音乐产业链构建起越来越清晰透明的市场规则。

图:《好声音》第二季乐队总监刘卓

不仅是贡献者, 《好声音》也是见证者,它见证着中国综艺市场的起伏,见证了十一年间中国音乐市场的巨大变化。

在新技术的推动下,随着音乐制作门槛的降低,在全球平均每天发行10万首新歌的今天,短视频平台中充斥的大量音乐垃圾正在迅速稀释过往长期主导音乐市场的精英作品,音乐本身也成了短视频的附属和消遣工具,大众的听歌喜好和品味变得越来越多元。快节奏的生活方式也让听众的心态愈发浮躁,人们越来越多丧失了“静静欣赏”的意识和能力。观看《好声音》这样的音乐节目,已经不再是很多人发现自己喜爱音乐的第一选择。

其实不仅受市场环境的影响。《好声音》对观众音乐素养和品鉴力的塑造,反过来也在影响着《好声音》节目本身。例如,正是因为观众听遍了各式各样的嗓音、唱法、技巧和表演形式,所以如今已经很难再有惊艳众人的选手和让人叫绝的表演;正是因为观众看了太多选手的煽情故事早已麻木,所以如今已经很难再被故事打动;正是因为观众知晓了太多关于节目黑幕和剧本的消息,已经对虚假情节渐渐有了鉴别能力,所以见到今年“李玟怒斥节目组黑幕”这样的新闻也就见怪不怪了。

图:《好声音2022》导师李玟

+ + + + + + + + + + +

本文小结

· 本文从好声音十一年的衰落根因出发,分析了《好声音》对行业的最大贡献包括三点:推动了国内音乐综艺制作能力的提升;提高了国内大众的音乐审美;造就了一大批音乐领军人物,推动了音乐行业良性运转。而十一年间音乐市场的快速变化,也在对《好声音》本身有着深刻而长远的影响,将是《好声音》未来之路上的难题。

+ + + + +


最终篇:关于未来

前面已经分析过《中国好声音》(以下简称《好声音》)与国内音乐市场环境的相互影响。市场环境虽难以改变,但《好声音》依旧在每年坚持办着。截至本文发稿时,据知名乐评人“灯灯HOHO”的消息,《中国好声音2023》(即第12季)会继续有。

图:灯灯HOHO透露即将有《好声音2023》

虽然近几年网上充斥着“求好声音别办了”的评论,而且连《歌手》这样的另一档高口碑综艺都已经停播两年多了, 为什么《好声音》还要坚持办?

笔者认为,好声音至今仍有其独特的市场定位。不妨我们盘点一下在如今极度内卷的综艺市场下,当前仅存的主要音乐综艺——浙江卫视《天赐的声音》和东方卫视《中国梦之声·我们的歌》是“大小明星”搭档合唱类综艺,湖南卫视《声生不息》、“披哥浪姐”系列、浙江卫视《闪光的乐队》《为歌而赞》是纯明星竞演类综艺,网综中例如“新说唱”系列、《超感星电音》和即将开播的《我们民谣2022》是亚文化音乐人竞演综艺。由此看来,《好声音》几乎是仅剩的唯一一档素人参与、且仍有一定影响力的音乐综艺,是素人通过传统电视综艺进入音乐圈的唯一通道,只要有素人成功打入市场,依然潜藏着巨大商业机会。

图:正在热播的新老歌手合唱综艺《我们的歌》

此外,音乐娱乐一直是观众日常消遣中的刚需。如果重新原创,从0开始孵化新IP品牌,一旦找不到全新的模式或者找错了看点,想要慢慢建立大众认知是很困难的。虽然近几年涌现出了不少新兴原创综艺,但真正走进大众心智并持续季播的少之又少,扑街者甚多。

基于以上原因,《好声音》节目组虽然明知《好声音》这个11年老IP已经伤痕累累,但面对潜在高额营收的诱惑,最终还是选择了咬牙坚持,顶着旧日的光环继续走下去。

笔者看来,是否选择继续办是节目组的选择,但希望节目组能正视《好声音》如今惨淡的形势和一路下滑的观众口碑,真正做到尊重观众,尊重音乐。在近两年的节目正片中,我们依然能听到节目组自说自话,例如称好声音是“最受全世界华人关注的顶级音乐舞台”和“与13亿华人在每天夏天炙热不变的约定”,称其总决赛为“一年一度的华语乐坛巅峰盛事”,称其第一期节目叫做“全球首播”。这些自夸的赞词在节目画外音、以及主持人华少的口播中仍不断被使用,引来观众群嘲,也让笔者感到尴尬。笔者认为,《好声音》如不及时杜绝这些不切实际的浮夸宣传,必然加速失去曾经忠实粉丝的信任,进一步恶化节目口碑。

图:《好声音2022》首期节目主持词

未来之路:好声音今后怎么做?

既然《好声音》还会持续做,问题摆在眼前:究竟该怎么做?其实这些年里《好声音》自己也在探路。在之前十篇连载中,笔者已经深入分析了《好声音》自求改革的若干举措,这里再举出几项节目组的全新尝试,供大家思考。

第一, 在2013年好声音第二季总决赛上,节目组正式官宣由灿星公司出品、由北京光线影业发行、由汪峰、华少以及前两季热门学员吴莫愁、张玮、丁丁、李代沫等主演的 爱情歌舞电影《中国好声音之为你转身》将于同年圣诞期间上映 。电影以校园生活为背景,讲述了一群热爱音乐的年轻人追求音乐梦想的故事。这是 灿星把“好声音”从卫视综艺正式搬到影院大屏幕的一次尝试。

图:好声音第二季总决赛官宣自制电影

但这部电影上映后遭遇票房惨败,甚至没有激起半点水花,如今看来完全就是一场灿星公司及旗下的好声音签约歌手的自娱自乐。原因很简单:一个半小时的电影就像是一部加长版的剧情MV,无聊又老套的青春追梦剧情让观众尴尬到抠脚趾;好声音选手虽然观众熟知,但远未形成强劲的粉丝粘性,使得电视综艺的免费观众不愿意付费去影院追星。另外,据传这部影片整个拍摄制作周期仅有两个多月,实际拍摄只有二十多天,这种“赚快钱”、敷衍观众的拍法让整个电影界都嗤之以鼻。灿星的“好声音”电影梦算是彻底告终。

图:电影《中国好声音之为你转身》海报

第二,好声音自第一季开始便尝试线下巡演, 这一点笔者已经在 《从十个变化看<中国好声音>一路衰落(第7篇:总决赛)》 一文中详细分析,这是好声音希望把价值传递从屏幕前移动到线下舞台的尝试。但伴随着节目热度降低,热门学员数量在减少、人气在下降,早已不具有当红明星的召唤力和商业价值。三年疫情更是雪上加霜,让灿星的全国巡演计划直接刹车熄火。在可以预见的未来里,笔者认为靠线下来收割《好声音》的粉丝流量也是行不通的。

图:中国好声音“对战最强音”巡演

第三,打进音乐亚文化圈。 很多观众已经知道,在《好声音2022》收官之前,另一档节目《中国好声音·越剧特别季》就已经开始在相同的演播厅录制了。

图:《中国好声音·越剧特别季》Logo

这档全新节目是由浙江卫视出品,中共嵊州市委宣传部、嵊州市文广旅游局、“学习强国”浙江学习平台特别支持,浙江省文化和旅游厅专业指导,共同打造的越剧文化传承推广节目,由著名越剧演员茅威涛、方亚芬、陶慧敏,以及音乐剧演员郑云龙担任四位导师。有知情人表示,节目完全由浙江卫视操刀,没有灿星公司参与制作。看来浙江卫视是真的要把《好声音》进行到底了。

图:茅威涛担任“越剧特别季”导师

笔者专门看完了前两期节目完整版,了解到该节目模式完全照搬原版《好声音》,但表演内容都是传统越剧,无论学员演唱内容还是导师讲解都非常专业,常规观众可能理解困难。两期节目下来几乎0热度,不少观众甚至不知道有这档节目存在。

图:越剧学员裘康宁现场演唱

而就在笔者发稿前一天(2022年11月11日)中午,浙江卫视官方微博官宣“越剧特别季”录制收官,这距离节目第二期播出才刚五天不到,不禁让很多网友直呼这有可能是“史上最短音乐综艺”。

图:好声音“越剧特别季”录制收官

考虑到浙江嵊州是中国越剧的发源地,浙江卫视借“好声音”的皮推出这样一档节目的确是一个创新的思路,这也与国家近几年大力弘扬中华优秀传统文化的政策分不开。但弘扬传统文化和找寻市场商业价值终究需要有一个平衡点。传统曲艺想要破圈、走入大众视线并为其所接受,需要在节目形式、音乐本身等方面进行大刀阔斧的改革。

例如音乐形式方面,如何能在保留传统曲艺的原汁原味基础上,结合当代音乐的编排使之重新焕发生机。不久前在隔壁东方卫视的《中国梦之声·我们的歌》节目中,由萧敬腾和张淇合作的京剧改编作品《武家坡》惊艳众人,成功让京剧《红鬃烈马》中薛平贵和王宝钏的爱情故事走进年轻观众的视线并迅速破圈。这是一个值得浙江卫视和灿星深度思考的案例。

图:萧敬腾、张淇演唱现代京剧《武家坡》

《好声音》这档综艺想要走得长远,根本上取决于节目中的音乐品质,而不在于一切外在的创新玩法、赛制和导师;取决于节目组能否尊重学员,能否坚持发现好声音、做出好音乐的初心;取决于节目组能否捕捉到当今音乐市场正在流行的趋势和未来机会,是否敢于创新、善于创新。

+ + + + + + + + + + +

本文小结

· 既然《好声音》大概率明年会继续,笔者希望好声音能够保持初心,尊重好声音和音乐本身,尊重每一位学员,进行大刀阔斧的创新。

+ + + + +

本期话题

  • 对于《中国好声音》未来的发展,你有什么建议?

原创不易,侵权必究!


结束语

历经十一篇(含本篇)、近3万字的讲述,笔者从“导师”、“选歌”、“选手”、“冠军”、“赛制”、“玩法”、“总决赛”、“播出平台”、“节目理念”和“市场环境”共10个方面对《中国好声音》节目的兴衰做了深度解读,并提出了一些未来之路的思考。

作为《好声音》的一名忠实粉丝及国产综艺爱好者,笔者希望能为以《好声音》为代表的国产音乐综艺的长期向好发展贡献一份力量。

喜欢的话请点赞、收藏、关注支持,第一时间获取原创文章。

编辑于 2022-11-12 10:22 ・IP 属地广东