相关文章推荐
强健的柚子  ·  处理 Null 值 - ADO.NET | ...·  2 年前    · 
还单身的松球  ·  通过Django ...·  2 年前    · 
旅途中的鼠标垫  ·  数据字典格式-掘金·  2 年前    · 
用 Golang 实现 RSA 加密和签名(有示例)

用 Golang 实现 RSA 加密和签名(有示例)

本文介绍 RSA 干了什么,以及我们怎样用 Go 实现它。

RSA( Rivest–Shamir–Adleman )加密是使用最广的安全数据加密算法之一。

它是一种非对称加密算法,也叫”单向加密“。用这种方式,任何人都可以很容易地对数据进行加密,而只有用正确的”秘钥“才能解密。

如果你想跳过解释直接看源码,点击 这里

RSA 加密,一言以蔽之

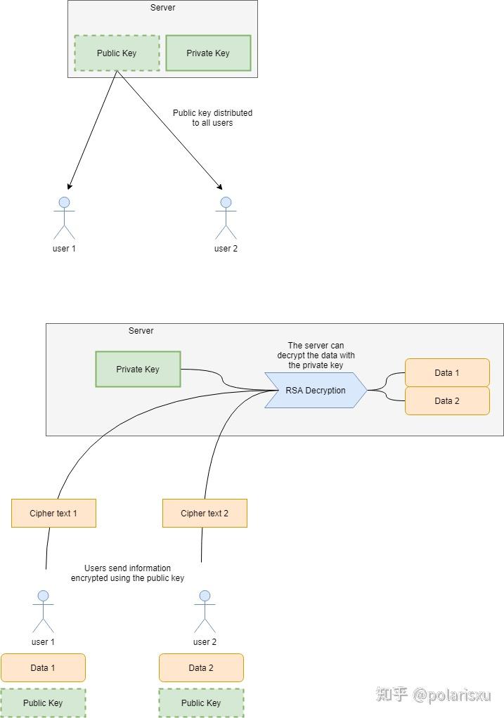
RSA 是通过生成一个公钥和一个私钥进行加/解密的。公钥和私钥是一起生成的,组成一对秘钥对。

公钥可以用来加密任意的数据,但不能用来解密。

私钥可以用来解密由它对应的公钥加密的数据。

这意味着我们可以把我们的公钥给任何想给的人。之后他们可以把想发送给我们的信息进行加密,唯一能访问这些信息的方式就是用我们的私钥进行解密。

秘钥的生成过程,以及信息的加密解密过程不在本文讨论范围内,但是如果你想研究详细信息,这里有一个关于此主题的 强大视频

秘钥的生成

我们要做的第一件事就是生成公钥私钥对。这些秘钥是随机生成的,在后面所有的处理中都会用到。

我们用标准库 crypto/rsa 来生成秘钥,用 crypto/rand 库来生成随机数。

// The GenerateKey method takes in a reader that returns random bits, and
// the number of bits
privateKey, err := rsa.GenerateKey(rand.Reader, 2048)
if err != nil {
    panic(err)
// The public key is a part of the *rsa.PrivateKey struct
publicKey := privateKey.PublicKey
// use the public and private keys
// ...

publicKey privateKey 变量分别用于加密和解密。

加密

我们用 EncryptOEAP 函数来加密一串随机的信息。我们需要为这个函数提供一些输入:

  1. 一个哈希函数,用了它之后要能保证即使输入做了微小的改变,输出哈希也会变化很大。SHA256 适合于此。
  2. 一个用来生成随机位的 random reader,这样相同的内容重复输入时就不会有相同的输出
  3. 之前生成的公钥
  4. 我们想加密的信息
  5. 可选的标签参数(本文中我们忽略)
encryptedBytes, err := rsa.EncryptOAEP(
    sha256.New(),
    rand.Reader,
    &publicKey,
    []byte("super secret message"),
if err != nil {
    panic(err)
fmt.Println("encrypted bytes: ", encryptedBytes)

这段代码会打印加密后的字节,看起来有点像无用的信息。

解密

如果想访问加密字节承载的信息,就需要对它们进行解密。

解密它们的唯一方法就是使用与加密时的公钥对应的私钥。

*rsa.PrivateKey 结构体有一个方法 Decrypt ,我们使用这个方法从加密数据中解出原始的信息。

解密时我们需要输入的参数有:1. 被加密的数据(称为 密文 )2. 加密数据用的哈希

// The first argument is an optional random data generator (the rand.Reader we used before)
// we can set this value as nil
// The OEAPOptions in the end signify that we encrypted the data using OEAP, and that we used
// SHA256 to hash the input.
decryptedBytes, err := privateKey.Decrypt(nil, encryptedBytes, &rsa.OAEPOptions{Hash: crypto.SHA256})
if err != nil {
    panic(err)
// We get back the original information in the form of bytes, which we
// the cast to a string and print
fmt.Println("decrypted message: ", string(decryptedBytes))

签名和校验

RSA 秘钥也用于签名和校验。签名不同于加密,签名可以让你宣示真实性,而不是机密性。

也就是说,由原始信息生成一段数据,称为“签名”,而不是伪装原始信息的内容(像 加密 中做的那样)。

有签名、信息和公钥的任何人,可以用 RSA 校验来确保信息就是来自拥有公钥的人。如果数据和签名不匹配,校验不通过。

请注意,只有拥有私钥的人才能对信息进行签名,但是有公钥的人可以验证它。

msg := []byte("verifiable message")
// Before signing, we need to hash our message
// The hash is what we actually sign
msgHash := sha256.New()
_, err = msgHash.Write(msg)
if err != nil {
    panic(err)
msgHashSum := msgHash.Sum(nil)
// In order to generate the signature, we provide a random number generator,
// our private key, the hashing algorithm that we used, and the hash sum
// of our message
signature, err := rsa.SignPSS(rand.Reader, privateKey, crypto.SHA256, msgHashSum, nil)
if err != nil {
    panic(err)
// To verify the signature, we provide the public key, the hashing algorithm
// the hash sum of our message and the signature we generated previously
// there is an optional "options" parameter which can omit for now
err = rsa.VerifyPSS(&publicKey, crypto.SHA256, msgHashSum, signature, nil)
if err != nil {
    fmt.Println("could not verify signature: ", err)