【图文步骤】经纬度WGS84地理坐标系转换成CGCS2000坐标系步骤

  1. 将图层从奥维中导出成shp文件
  1. 打开arcgis-arcmap

3.地理处理-arctoolbox-数据管理工具-投影和变换-要素-投影

4.WGS84坐标转换为地理坐标系-world-ITRF2000

5.打开ArcCatalog,找到上一步中已经成ITRF2000坐标系的shp文件,单击右键-属性,将图层坐标重新定义成GCGS2000地理坐标系


6.重新打开arcmap,重新打开已经重新定义坐标系的shp文件,按照地理处理-arctoolbox-数据管理工具-投影和变换-要素-投影



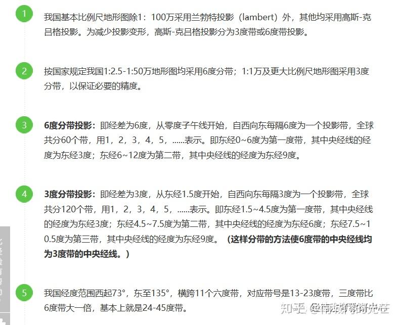
7.关于带号计算方法



如果不用带带号的,采用所在区域中央经度,均为3度带中央经度线

如果前面加带号,采用6度带或三度带带号,均为三度带带号

8.计算上一步将GCGS2000地理坐标系转换为GCGS2000投影坐标系后,打开上一步转换成投影坐标系后的shp文件,单击图层,右键属性,常规里,将十进制单位改成米。

再右键单击shp图层,打开属性表,添加字段,添加x,y坐标字段


这里需要注意一个事项,前面我们在选带号是,有带带号,也有没带带号,如果带带号,那么计算出来的y(对应经度)是8位,如果不带带号,对应的y(对应经度)是6位;

x(对应纬度)是7位,不变。


文章转载自微信公众号:国土空间规划研讨社

发布于 2020-07-21 11:49