相关文章推荐
慷慨大方的野马  ·  antdesign DatePicker ...·  1 年前    · 
失落的鸡蛋面  ·  Java 将带有 ...·  2 年前    · 
淡定的柠檬  ·  邮件 ...·  2 年前    · 
才高八斗的豆浆  ·  linux system cs - ...·  2 年前    · 
低调的核桃  ·  从 Internet Explorer ...·  2 年前    · 
微电网逆变器DROOP(下垂)控制_SIMULINK_模型搭建详解

微电网逆变器DROOP(下垂)控制_SIMULINK_模型搭建详解

上期介绍了微电网逆变器的PQ控制,本次将 详细介绍微电网逆变器的DROOP(下垂)控制


整体的控制思路(可以做个参考)

1.DROOP控制主要包括三个部分:

1)有功频率下垂环节和无功电压下垂环节产生三相参考电压信号;

2)电压电流双闭环参数整定方法;

3)SPWM发波,产生6路PWM信号。

根据控制框图, DROOP控制的思路 :通过功率下垂外环得到三相参考电压信号,经过电压电流双闭环调节获得三相调制波,最后通过SPWM调制方式便可完成对三相全桥逆变电路的控制。

仿真模型搭建

功率电路部分:


功率电路主要包括直流源、三相全桥逆变器、LC滤波器以及负载;采样Uc和Iabc用于功率计算,IL为电流内环的反馈信号。

控制电路部分:


整体的控制电路框图,包括三个部分,主要介绍前两个部分,下垂控制和双闭环。

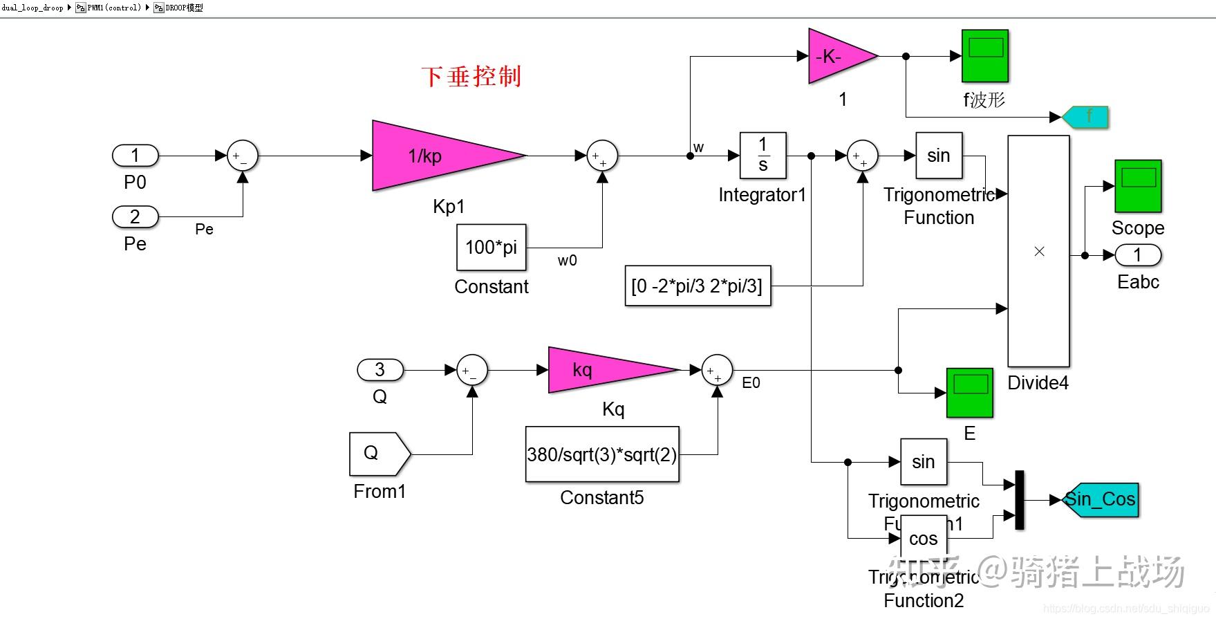
下垂控制框图:


电压电流双闭环:


电压环采用PI控制,电流内环采用P控制。

经验整定方法:先整定内环的P,再整定外环的PI。

具体的:可以先写出内环的闭环传函,不考虑延时采样的1.5Ts,是一个一阶惯性环节。把带宽设置为fs/5处。(fs为开关频率);设定好内环的P之后,再整定外环的PI。先将I_u设置为0,慢慢加P_u;观测此时的输出电压快到达设定值时开始加上积分I_u,调节I_u。用示波器观测输出的电压直至想要的结果。

仿真结果



上述结果为电压电流的波形以及功率的波形,通过FFT功能分析此时的谐波性能指标。


测得此时电压的THD=0.49%,满足电网的性能指标。

最后

欢迎大家留言或者加我微信:SQG_SDU,一起讨论,共同进步。

近期创建了一个公众号:致知大学生资源库,会不定期更新一些学习资料,欢迎大家关注~

发布于 2021-06-22 12:33